Notitie
Voor toegang tot deze pagina is autorisatie vereist. U kunt proberen u aan te melden of de directory te wijzigen.
Voor toegang tot deze pagina is autorisatie vereist. U kunt proberen de mappen te wijzigen.
Belangrijk
Het moderne afdrukplatform is de voorkeursmiddel van Windows om te communiceren met printers. We raden aan om de IPP inbox class driver van Microsoft te gebruiken, samen met Print Support Apps (PSA), om de afdrukervaring in Windows 10 en 11 aan te passen voor de ontwikkeling van printerapparaten.
Zie de ontwerphandleiding voor Print Support App v1 en v2 voor meer informatie.
Windows biedt standaard gelokaliseerde weergavetekenreeksen ter ondersteuning van de ontwikkeling van printerextensies en UWP-apparaat-apps die worden geleverd via IPrintSchemaCapabilities-objecten .
In de volgende tabel ziet u de functies die Windows kan lokaliseren met de standaardweergavetekenreeksen:
| Eigenschap | Standaardopties |
|---|---|
| Invoerbakken | Taak/Document/PaginaInvoerBak |
| Mediatypen | PageMediaType |
| Dubbelzijdig afdrukken | JobDuplexAllDocumentsContiguously |
| Vergelijken/Rangschikking | Documenten sorteren |
| Uitvoerkleur | PaginaUitvoerKleur |
| Oriëntatie | Paginaoriëntatie |
| N-Up | JobNUpAllDocumentsContiguously |
| Gat slaan | JobHolePunch DocumentHolePunch |
| Nieten | JobStapleAllDocuments DocumentStaple |
| Verbindend | JobBindAllDocuments DocumentBinding |
| Uitvoerkwaliteit | PageOutputQuality |
| Mediagrootte | Paginamediaformaat |
Bovendien zijn deze tekenreeksen beschikbaar in de XML-vormen van PrintCapabilities, mits het stuurprogramma geen weergavenaam opgeeft met behulp van een resource-DLL voor de functie of optie. Als een stuurprogramma een weergavenaam opgeeft met behulp van een bron-DLL, wordt deze opgegeven in de XML, evenals in de verouderde gebruikersinterface voor afdrukvoorkeuren op basis van COMPSTUI die wordt gebruikt in eerdere versies van Windows.
In de verschillende gebruikersinterfaces en API's variëren de weergavenamen. Gebruik de volgende drie stroomdiagrammen om een overzicht te zien van het verwachte lokalisatiegedrag voor een bepaald scenario.
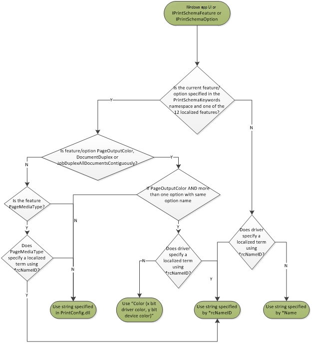
In het volgende stroomdiagram ziet u het verwachte lokalisatiegedrag in UWP-apps, evenals in de IPrintSchemaFeature - en IPrintSchemaOption-families van objecten.
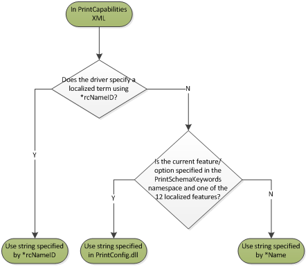
In het volgende stroomdiagram ziet u het verwachte lokalisatiegedrag in XML-documenten van PrintCapabilities .
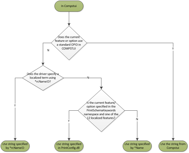
In het volgende stroomdiagram ziet u het verwachte lokalisatiegedrag in het standaarddialoogvenster met afdrukvoorkeuren op basis van Compstui.
Als u de gelokaliseerde weergavenamen van Microsoft wilt gebruiken, volgt u de instructies in deze tabel om uw GPD- of PPD-configuratiebestanden correct te bewerken.
| Bestandstype | Aanwijzingen |
|---|---|
| GPD | Geef de naamvermelding op voor de GPD-functie of -optie. Geef de rcNameID-vermelding niet op. Voor de volgende functies of opties moet u ook PrintSchemaKeywordMap opgeven om GPD-functies of -opties toe te wijzen aan de bijbehorende functies of opties voor afdrukschema's, tenzij deze zijn opgegeven als standaardfuncties. Zie GPD/PPD-Based Functiebeschrijvingswijzigingen voor meer informatie over het gebruik van PrintSchemaKeywordMap om functies toe te wijzen JobHolePunch, DocumentHolePunch JobStapleAllDocuments, DocumentStaple JobBindAllDocuments, DocumentBinding PageOutputQuality PageMediaType Gebruik voor N-Up geen PrintSchemaKeywordMap op de optiewaarden. |
| PPD | Gebruik PrintSchemaKeywordMap om PPD-functies of -opties toe te wijzen aan de bijbehorende functies of opties voor afdrukschema's. Zie GPD/PPD-Based Functiebeschrijvingswijzigingen voor meer informatie over het gebruik van PrintSchemaKeywordMap om functies toe te wijzen Gebruik voor N-Up geen PrintSchemaKeywordMap op de optiewaarden. |
Op PPD gebaseerde stuurprogramma's lokaliseren
Op PPD gebaseerde stuurprogramma's bieden geen ondersteuning voor resource-DLL's. Als gevolg hiervan kan het nodig zijn om meerdere PPD-bestanden op te geven. Microsoft raadt aan dat v4-printerstuurprogramma's die gebruikmaken van PPD-configuratiebestanden, de technieken moeten gebruiken die in dit onderwerp worden beschreven om één PPD-bestand per landinstelling op te nemen.