Notitie
Voor toegang tot deze pagina is autorisatie vereist. U kunt proberen u aan te melden of de directory te wijzigen.
Voor toegang tot deze pagina is autorisatie vereist. U kunt proberen de mappen te wijzigen.
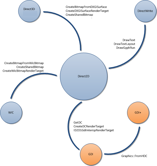
Een van de belangrijkste functies van Direct2D is het interoperabiliteit mogelijk maken tussen Direct2D en andere renderingplatforms, zodat ontwikkelaars de specifieke sterke punten van elk platform kunnen gebruiken zonder dat ze inbreuk hoeven te maken door één platform te kiezen voor alle behoeften. In dit onderwerp vindt u een overzicht van de verschillende platforms waarmee Direct2D interoperabel is. Deze bevat de volgende secties.
- GDI-interoperabiliteit
- GDI+-interoperabiliteit
- Direct3D-interoperabiliteit
- DirectWrite Interoperability
- WIC-interoperabiliteit (Windows Imaging Component)
- Verwante onderwerpen
In het volgende diagram ziet u een overzicht van de verschillende platformen waarmee Direct2D interoperabel is en worden enkele methoden en interfaces vermeld die interoperabiliteit bieden.
GDI-interoperabiliteit
Direct2D maakt interoperabiliteit in twee richtingen mogelijk met GDI. U kunt een ID2D1DCRenderTarget- gebruiken om Direct2D-inhoud te schrijven naar een GDI apparaatcontext (DC), of u kunt ID2D1GdiInteropRenderTarget- gebruiken om een DC-weergave van een renderdoel te verkrijgen.
Zie het Direct2D- en GDI Interoperability Overviewvoor meer informatie en voorbeelden.
GDI+ Interoperabiliteit
U kunt GDI+ gebruiken met Direct2D op dezelfde manier als GDI. U kunt een ID2D1DCRenderTarget gebruiken om Direct2D-inhoud naar dezelfde DC te schrijven als uw GDI+ inhoud. Met deze aanpak kunt u Direct2D-inhoud toevoegen aan toepassingen die voornamelijk worden weergegeven met behulp van GDI+.
U kunt ook een ID2D1GdiInteropRenderTarget- gebruiken om toegang te bieden tot een GDI DC die schrijft met behulp van Direct2D, en vervolgens de methode FromHDC gebruiken om een object te maken. Deze benadering is handig voor toepassingen die voornamelijk worden weergegeven met Direct2D, maar een uitbreidbaarheidsmodel of andere verouderde inhoud hebben waarvoor de mogelijkheid nodig is om met GDI+ weer te geven.
Direct3D-interoperabiliteit
Direct2D can use a DXGI surface render target (created by the CreateDxgiSurfaceRender method) to write to an IDXGISurface. Met deze actie kunt u 2D-achtergronden en -interfaces toevoegen aan 3D-scènes en Direct2D-inhoud gebruiken als patroon voor een 3D-model. Direct2D kan ook een IDXGISurface- gebruiken en de methode CreateSharedBitmap gebruiken om een bitmapweergave te maken.
Zie het Overzicht van direct2D- en Direct3D-interoperabiliteitvoor meer informatie en voorbeelden.
DirectWrite-interoperabiliteit
Direct2D is nauw geïntegreerd met DirectWrite. Direct2D maakt het eenvoudig om DirectWrite-inhoud weer te geven door de methoden DrawText, DrawTextLayouten DrawGlyphRun methoden op te geven.
Wic-interoperabiliteit (Windows Imaging Component)
Direct2D biedt de CreateBitmapFromWicBitmap, CreateSharedBitmapen CreateWicBitmapRenderTarget methoden voor het bewerken van WIC-bitmaps.
Verwante onderwerpen
-
overzicht van Direct2D- en GDI-interoperabiliteit
-
Overzicht van Direct2D- en Direct3D-interoperabiliteit