Notitie
Voor toegang tot deze pagina is autorisatie vereist. U kunt proberen u aan te melden of de directory te wijzigen.
Voor toegang tot deze pagina is autorisatie vereist. U kunt proberen de mappen te wijzigen.
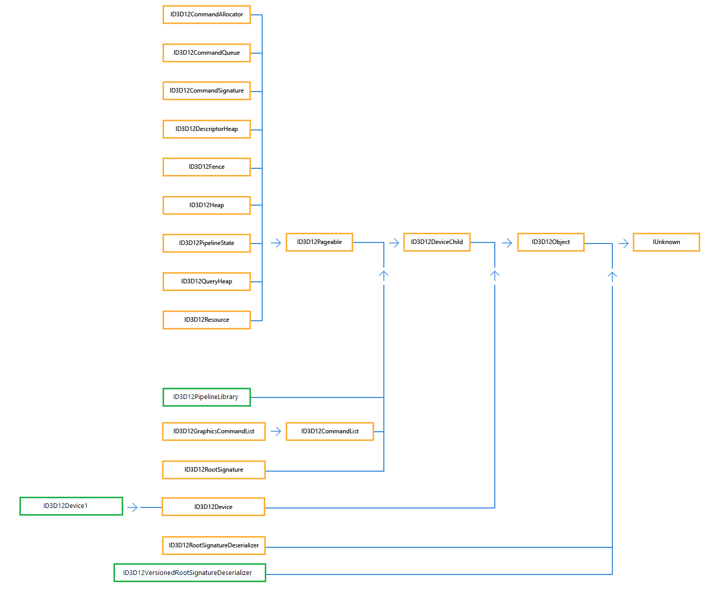
In het diagram ziet u de overnamehiërarchie van de interface.
De meeste apps gebruiken alleen de interfaces boven aan de hiërarchie en gebruiken niet rechtstreeks de overgenomen interfaces; ID3D12Pageable, ID3D12DeviceChild, ID3D12Object en ID3D12CommandList.
Nieuwe interfaces worden weergegeven in een groen vak.
Verwante onderwerpen