Notitie
Voor toegang tot deze pagina is autorisatie vereist. U kunt proberen u aan te melden of de directory te wijzigen.
Voor toegang tot deze pagina is autorisatie vereist. U kunt proberen de mappen te wijzigen.
In dit onderwerp wordt de API-aanroepreeks voor tunnelmethoden behandeld
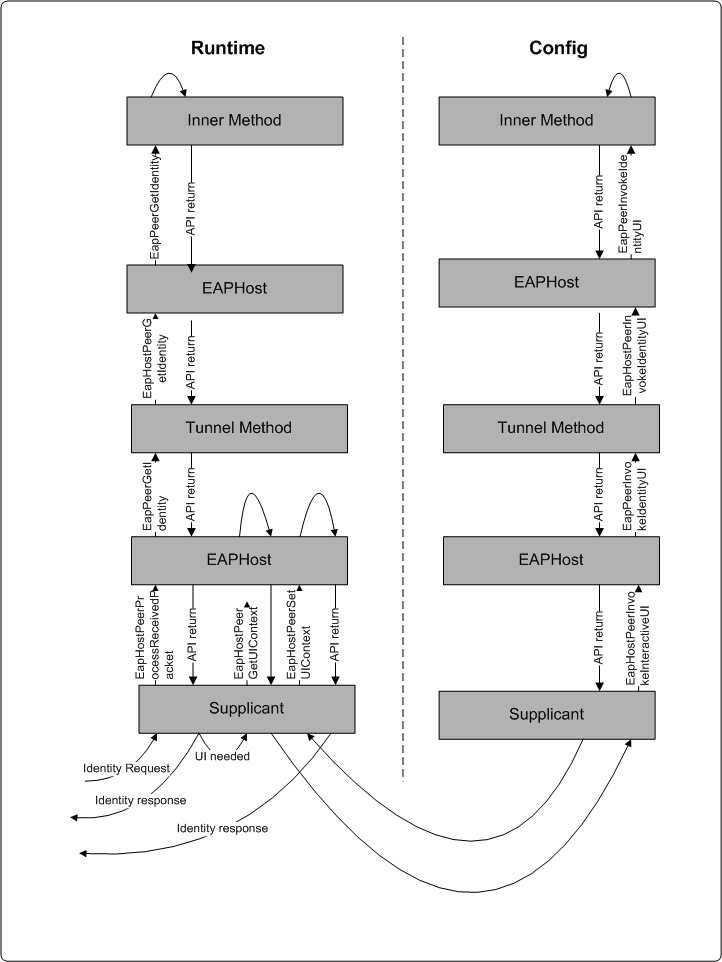
Overzicht van tunnelmethodeoproepreeks
Wanneer Supplicant aanvraag voor gebruikersidentiteit en gebruikersgegevens ontvangt, vindt de volgende API-aanroepstroom doorgaans plaats.
- De supplicant roept EapHostPeerProcessReceivedPacket op EapHost aan om het pakket dat is ontvangen van de verificator te verwerken.
- Bij het verwerken van dit pakket bepaalt EAPHost het als IdentityRequest-pakket en roept EapPeerGetIdentity- op tunnelmethode om de gebruikersidentiteit te verkrijgen die moet worden gebruikt voor verificatie.
- Als de tunnelmethode gebruikersidentiteit moet verkrijgen van de binnenste methode, roept deze EAPHostPeerGetIdentity- op interne EAPHost aan, die op zijn beurt EapPeerGetIdentity- aanroept op de binnenste methode.
Gebruikersinteractie met de Api-aanroepstroom tunnelmethoden
In bepaalde gevallen, wanneer de identiteit niet beschikbaar is of wanneer de gebruiker aanvullende informatie moet opgeven, genereert de Eap-methode een dialoogvenster voor de gebruikersinterface op het supplicant.
In dergelijke gevallen vindt de volgende aanroepvolgorde doorgaans plaats om informatie rechtstreeks van de gebruiker op te halen.
Tunnel Eap-methode retourneert actiecode om de gebruikersinterface aan te roepen naar EapHost. Ondersteuningsaanroepen EapHostPeerGetUIContextom de huidige contextinformatie over de gebruikersinterface voor het dialoogvenster gebruikersinterface te verkrijgen.
Supplicant roept vervolgens EapHostPeerInvokeInteractiveUI aan. Deze functie gebruikt de contextinformatie van de gebruikersinterface om een interactieve gebruikersinterface te genereren die wordt gebruikt om referentiegegevens van de gebruiker op te halen. Het UI-proces laadt Eappcfg.dll en verkrijgt de aanwijzers naar EapPeerInvokeInteractiveUI en EapPeerFreeMemory.
Notitie
Ui-proces verzamelt doorgaans de gebruikersinterface of verwerkt interactieve gebruikersinterface en staat los van het supplicant-proces. Het scheiden van de twee processen is geen vereiste van EAPHost, maar dit heeft het voordeel dat het UI-proces kan communiceren met het bureaublad.
EapHost roept EapPeerInvokeIdentityUI op tunnelmethode aan om gebruikersidentiteitsgegevens op te halen.
Om de gebruikersidentiteit op te halen uit de interne methode, roept tunnelmethode EapHostPeerInvokeIdentityUI op interne EAPHost aan.
Inner EAPHost roept EapPeerInvokeIdentityUI op binnenste methode aan om gebruikersidentiteitsgebruikersinterface aan te roepen.
EapHostPeerSetUIContext biedt een nieuwe of bijgewerkte ui-contextinformatie voor de EAP-peermethode die op EAPHost is geladen nadat de gebruikersinterface is gegenereerd.
In het volgende diagram wordt de API-aanroepreeks voor tunnelmethoden uitgelegd
Verwante onderwerpen