Nuta
Dostęp do tej strony wymaga autoryzacji. Możesz spróbować się zalogować lub zmienić katalog.
Dostęp do tej strony wymaga autoryzacji. Możesz spróbować zmienić katalogi.
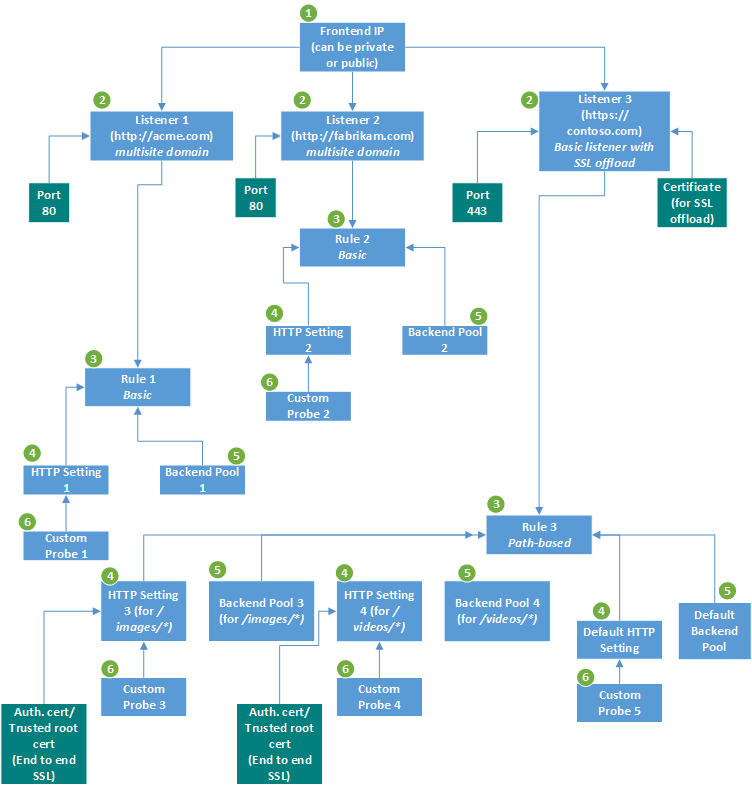
aplikacja systemu Azure Gateway składa się z kilku składników, które można skonfigurować na różne sposoby dla różnych scenariuszy. W tym artykule pokazano, jak skonfigurować każdy składnik.
Ten obraz przedstawia aplikację, która ma trzy odbiorniki. Pierwsze dwa są odbiornikami działającymi na wielu lokalizacjach odpowiednio dla http://acme.com/* i http://fabrikam.com/*. Oba nasłuchują na porcie 80. Trzeci to podstawowy odbiornik, który ma kompleksowe zakończenie protokołu Transport Layer Security (TLS), znane wcześniej jako kończenie żądań protokołu SECURE Sockets Layer (SSL).
Infrastruktura
Infrastruktura usługi Application Gateway obejmuje sieć wirtualną, podsieci, sieciowe grupy zabezpieczeń i trasy zdefiniowane przez użytkownika.
Aby uzyskać więcej informacji, zobacz Konfiguracja infrastruktury usługi Application Gateway.
Adres IP frontonu
Bramę aplikacji można skonfigurować tak, aby miała publiczny adres IP, prywatny adres IP lub oba te adresy. Publiczny adres IP jest wymagany w przypadku hostowania zaplecza, do którego klienci muszą uzyskiwać dostęp za pośrednictwem Internetu za pośrednictwem wirtualnego adresu IP (VIP).
Aby uzyskać więcej informacji, zobacz Konfiguracja adresu IP frontonu usługi Application Gateway.
Odbiorniki
Odbiornik to jednostka logiczna, która sprawdza żądania połączeń przychodzących przy użyciu portu, protokołu, hosta i adresu IP. Podczas konfigurowania odbiornika należy wprowadzić wartości dla tych elementów, które są zgodne z odpowiednimi wartościami w nadchodzących żądaniach do bramy.
Aby uzyskać więcej informacji, zobacz Konfiguracja odbiornika usługi Application Gateway.
Reguły routingu żądań
Podczas tworzenia bramy aplikacji przy użyciu witryny Azure Portal tworzysz regułę domyślną (reguła1). Ta reguła wiąże odbiornik domyślny (appGatewayHttpListener) z domyślną pulą zaplecza (appGatewayBackendPool) i domyślnymi ustawieniami HTTP zaplecza (appGatewayBackendHttpSettings). Po utworzeniu bramy można edytować ustawienia reguły domyślnej lub utworzyć nowe reguły.
Aby uzyskać więcej informacji, zobacz Reguły routingu żądań usługi Application Gateway.
Ustawienia zaplecza
Brama aplikacji kieruje ruch do serwerów zaplecza przy użyciu konfiguracji określonej w tym miejscu. Po utworzeniu ustawienia zaplecza należy skojarzyć je z co najmniej jedną regułą routingu żądań.
Aby uzyskać więcej informacji, zobacz Konfiguracja ustawień zaplecza usługi Application Gateway.
Pula serwerów backendowych
Można przypisać pulę zaplecza do czterech typów elementów zaplecza: określonej maszyny wirtualnej, zestawu skalowania maszyn wirtualnych, adresu IP/nazwy FQDN lub usługi aplikacji.
Po utworzeniu puli zaplecza należy skojarzyć ją z co najmniej jedną regułą routingu żądań. Należy również skonfigurować sondy kondycji dla każdej puli zaplecza w bramie aplikacji. Po spełnieniu warunku reguły routingu żądań brama aplikacji przekazuje ruch do serwerów w dobrej kondycji (określonych przez sondy kondycji) w odpowiedniej puli zaplecza.
Sondy kondycji
Brama aplikacyjna domyślnie monitoruje kondycję wszystkich zasobów w zapleczu. Zdecydowanie zalecamy jednak utworzenie niestandardowej sondy dla każdego ustawienia HTTP zaplecza w celu uzyskania szczegółowej kontroli nad monitorowaniem stanu zdrowia. Aby dowiedzieć się, jak skonfigurować sondę niestandardową, zobacz Niestandardowe ustawienia sondy kondycji.
Uwaga
Po utworzeniu niestandardowej sondy zdrowia należy skojarzyć ją z ustawieniem HTTP dla zaplecza. Sonda dostosowana nie monitoruje stanu puli backendowej, chyba że odpowiednie ustawienie HTTP jest jawnie skojarzone z nasłuchiwaczem przy użyciu reguły.
Następne kroki
Teraz, gdy znasz już składniki usługi Application Gateway, możesz: