Notatka
Dostęp do tej strony wymaga autoryzacji. Może spróbować zalogować się lub zmienić katalogi.
Dostęp do tej strony wymaga autoryzacji. Możesz spróbować zmienić katalogi.
Usługa Azure Resource Mover ułatwia przenoszenie zasobów platformy Azure między regionami świadczenia usługi Azure.
W tym artykule podsumowano składniki używane przez usługę Resource Mover i opisano proces przenoszenia.
Składniki
Te składniki są używane podczas przenoszenia regionu.
| Składnik | Szczegóły |
|---|---|
| Tryb Mover zasobów | Usługa Resource Mover koordynuje pracę z dostawcami zasobów platformy Azure w celu organizowania przenoszenia zasobów między regionami. Usługa Resource Mover analizuje zależności zasobów oraz utrzymuje stan zasobów i zarządza nim podczas procesu przenoszenia. |
| Przenoszenie kolekcji | Kolekcja przenoszenia jest obiektem usługi Azure Resource Manager . Kolekcja przenoszenia jest tworzona podczas procesu przenoszenia regionu dla każdej sparowanej kombinacji regionów źródłowych i docelowych w subskrypcji. Kolekcja zawiera metadane i informacje o konfiguracji dotyczące zasobów, które chcesz przenieść. Zasoby dodane do kolekcji przenoszenia muszą znajdować się w tej samej subskrypcji, ale mogą znajdować się w różnych grupach zasobów. |
| Przenoszenie zasobu | Po dodaniu zasobu do kolekcji przenoszenia jest ona śledzona przez usługę Resource Mover jako zasób przenoszenia. Usługa Resource Mover przechowuje informacje dotyczące wszystkich zasobów przenoszenia w kolekcji przenoszenia i utrzymuje relację jeden do jednego między zasobem źródłowym i docelowym. |
| Zależności | Usługa Resource Mover weryfikuje zasoby dodawane do kolekcji i sprawdza, czy zasoby mają jakiekolwiek zależności, które nie są w kolekcji przenoszenia. Po zidentyfikowaniu zależności zasobu można dodać je do kolekcji przenoszenia i przenieść albo wybrać alternatywne istniejące zasoby w regionie docelowym. Przed rozpoczęciem przenoszenia należy rozwiązać wszystkie zależności. |
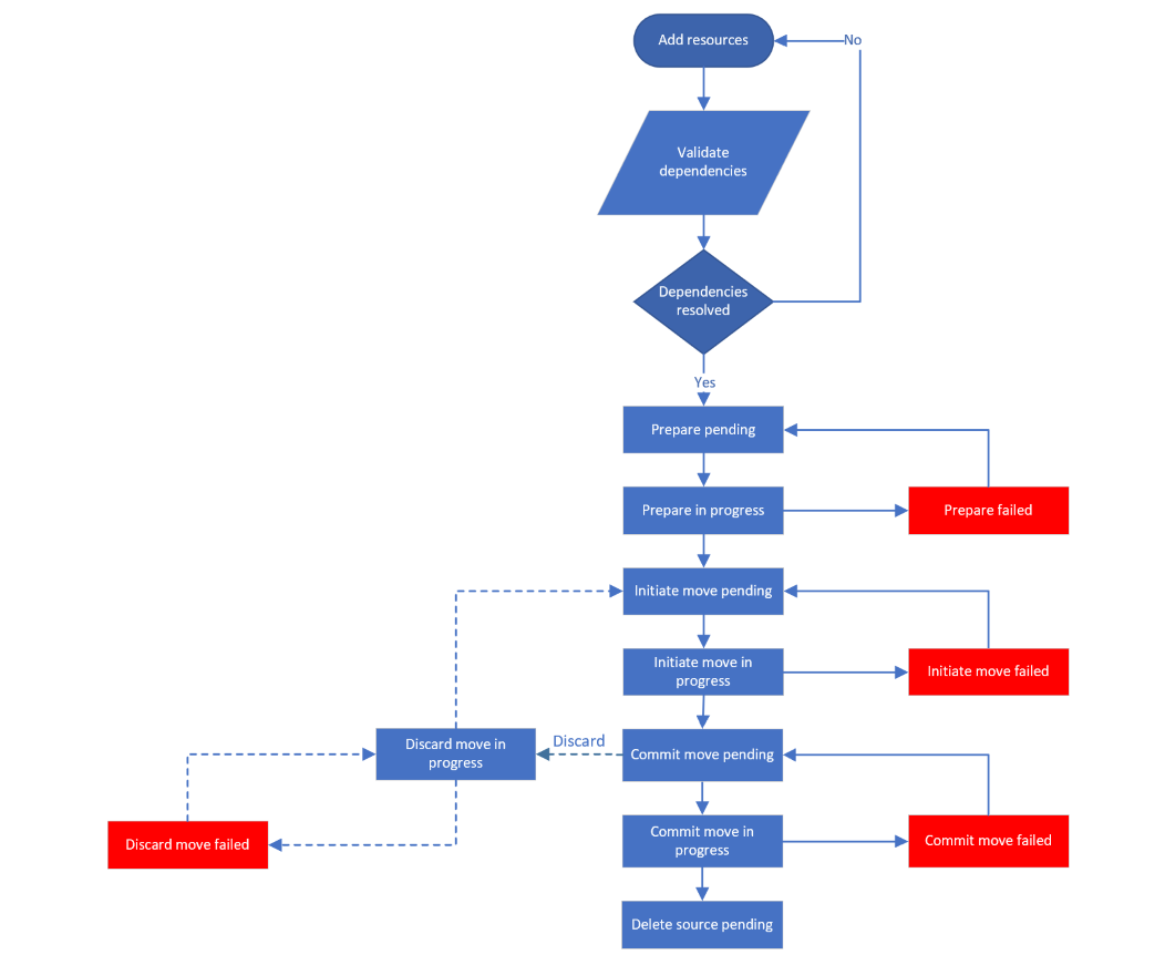
Przenoszenie procesu regionu
Każdy zasób przenoszenia przechodzi przez podsumowane kroki.
| Step | Szczegóły | Stan/problemy |
|---|---|---|
| Krok 1. Wybieranie zasobów | Wybierz zasób. Zasób jest dodawany do kolekcji przenoszenia. | Stan zasobu jest zmieniany na Przygotowanie oczekujące. |
| Krok 2. Weryfikowanie zależności | Walidacja zależności jest przeprowadzana wraz z dodawaniem zasobów w tle. Jeśli walidacja pokazuje, że zasoby zależne oczekują, musisz dodać zasoby zależne. Dodaj je do kolekcji przenoszenia. Dodaj wszystkie zasoby zależne, nawet jeśli nie chcesz ich przenosić. Później można określić, że przenoszone zasoby powinny używać różnych zasobów w regionie docelowym zamiast opcji Konfiguracja . Może być konieczne ręczne sprawdzenie, czy na karcie Weryfikuj zależności istnieją zaległe zależności. |
|
| Krok 3. Przygotowanie | Uruchom proces przygotowywania. Kroki przygotowywania zależą od przenoszonych zasobów: - Zasoby bezstanowe: zasoby bezstanowe zawierają tylko informacje o konfiguracji. Te zasoby nie wymagają ciągłej replikacji danych w celu ich przeniesienia. Przykłady obejmują sieci wirtualne platformy Azure, karty sieciowe, moduły równoważenia obciążenia i sieciowe grupy zabezpieczeń. W przypadku tego typu zasobu proces przygotowywania generuje szablon usługi Azure Resource Manager. - Zasoby stanowe: zasoby stanowe zawierają zarówno informacje o konfiguracji, jak i dane, które należy przenieść. Przykłady obejmują maszyny wirtualne platformy Azure i bazy danych Azure SQL Database. Proces przygotowywania różni się dla każdego zasobu. Może to obejmować replikowanie zasobu źródłowego do regionu docelowego. |
Rozpoczęcie powoduje przeniesienie stanu zasobu do przygotowania w toku. Po zakończeniu przygotowywania stan zasobu zostanie przeniesiony do etapu Inicjowanie oczekiwania na przeniesienie, bez problemów. Nieudany proces przenosi stan na Przygotowanie nie powiodło się. |
| Krok 4. Inicjowanie przenoszenia | Uruchom proces przenoszenia. Metoda przenoszenia zależy od typu zasobu: - Bezstanowy: zazwyczaj w przypadku zasobów bezstanowych proces przenoszenia wdraża zaimportowany szablon w regionie docelowym. Szablon jest oparty na ustawieniach zasobu źródłowego, a wszelkie ręczne zmiany wprowadzane do ustawień docelowych. - Stanowe: w przypadku zasobów stanowych proces przenoszenia może obejmować utworzenie zasobu lub włączenie kopii w regionie docelowym. Tylko w przypadku zasobów stanowych zainicjowanie przeniesienia może spowodować przestój zasobów źródłowych. Na przykład maszyny wirtualne i sql. |
Rozpoczęcie przenoszenia powoduje przesunięcie stanu na Inicjuj przenoszenie w toku. Pomyślne zainicjowanie przenoszenia przenosi stan zasobu do zatwierdzenia przeniesienia oczekujące, bez problemów. Nieudany proces przenoszenia przenosi stan inicjowania przenoszenia nie powiodło się. |
| Krok 5. Opcja 1. Odrzuć przenoszenie | Po początkowym przeniesieniu możesz zdecydować, czy chcesz przejść do przodu z pełnym przeniesieniem. Jeśli tego nie zrobisz, możesz odrzucić przeniesienie, a usługa Resource Mover usunie zasoby utworzone w obiekcie docelowym. Proces replikacji zasobów stanowych jest kontynuowany po procesie odrzucania. Ta opcja jest przydatna do testowania. | Odrzucanie zasobów powoduje przeniesienie stanu na Odrzuć w toku. Pomyślne odrzucenie powoduje przeniesienie stanu do inicjowania oczekującego przeniesienia bez problemów. Niepowodzenie odrzucania powoduje przeniesienie stanu na Odrzucone przeniesienie nie powiodło się. |
| Krok 5. Opcja 2. Przenoszenie zatwierdź | Po początkowym przeniesieniu, jeśli chcesz przejść do przodu z pełnym przeniesieniem, zweryfikuj zasoby w regionie docelowym, a gdy wszystko będzie gotowe, zatwierdź przeniesienie. Tylko w przypadku zasobów stanowych zatwierdzenie może spowodować, że zasoby źródłowe, takie jak maszyny wirtualne lub sql, staną się niedostępne. |
Jeśli zatwierdzisz przeniesienie, stan zasobu zostanie przeniesiony do zatwierdzenia w toku*. Po pomyślnym zatwierdzeniu stan zasobu pokazuje ukończone przenoszenie zatwierdź bez problemów. Nieudane zatwierdzenie przenosi stan na Zatwierdzenie przeniesienia nie powiodło się. |
| Krok 6. Usuwanie źródła | Po zatwierdzeniu przeniesienia i zweryfikowaniu zasobów w regionie docelowym można usunąć zasób źródłowy. | Po zatwierdzeniu stan zasobu zostanie przeniesiony do stanu Usuń źródło oczekujące. Następnie możesz wybrać zasób źródłowy i usunąć go. Można usunąć tylko zasoby w stanie Oczekiwanie na usunięcie źródła. Usuwanie grupy zasobów lub programu SQL Server w portalu usługi Resource Mover nie jest obsługiwane. Te zasoby można usunąć tylko ze strony właściwości zasobu. |
Przenoszenie stanów regionów
Proces przenoszenia ma wiele stanów i problemy, które mogą wystąpić podczas każdego stanu. Są one podsumowane w schemacie blokowym.
Analiza zależności
Podczas przechodzenia przez proces przenoszenia zależności są automatycznie weryfikowane , jeśli:
- Zasób używa zasobów zależnych, które nie są w kolekcji przenoszenia.
- Zasób zależny w kolekcji przenoszenia ma własne zależności, które nie należą do kolekcji przenoszenia.
- Zmodyfikowano ustawienia elementu docelowego dla zasobu i należy ponownie uruchomić zależności.
Usuwanie zasobów
Jeśli nie chcesz przenosić zasobu, możesz usunąć go z kolekcji przenoszenia. Ogólnie rzecz biorąc, zasób jest następnie usuwany z kolekcji wraz ze wszystkimi skojarzonymi akcjami lub obiektami, takimi jak replikacja lub przechowywane szablony. Dokładnie to, co się stanie po usunięciu zasobu, zależy od typu zasobu i stanu zasobu po jego usunięciu. Dowiedz się więcej.
Wpływ przenoszenia
W tabeli podsumowano, co ma wpływ podczas przechodzenia między regionami.
| Zachowanie | Między regionami |
|---|---|
| Data | Dane zasobów i metadane są przenoszone. Metadane są przechowywane tymczasowo w celu śledzenia stanu zależności zasobów i operacji. |
| Zasób | Zasób źródłowy pozostaje nienaruszony, aby upewnić się, że aplikacje będą nadal działać i opcjonalnie można je usunąć po przeniesieniu. Zasób jest tworzony w regionie docelowym. |
| Przenoszenie procesu | Proces wieloetapowy wymagający ręcznej interwencji i monitorowania. |
| Testowanie | Testowanie przenoszenia jest ważne, ponieważ aplikacje powinny nadal działać zgodnie z oczekiwaniami w regionie docelowym po przeniesieniu. |
| Przestój | Nie oczekiwano utraty danych, ale niektóre przestoje w przeniesieniu zasobów. |
Następne kroki
- Przenoszenie maszyn wirtualnych platformy Azure do innego regionu.
- Przenoszenie zasobów usługi Azure SQL do innego regionu.