Nuta
Dostęp do tej strony wymaga autoryzacji. Możesz spróbować się zalogować lub zmienić katalog.
Dostęp do tej strony wymaga autoryzacji. Możesz spróbować zmienić katalogi.
Dotyczy:SQL Server
Azure SQL Database
Azure SQL Managed Instance
Wyszukiwanie pełnotekstowe w programie SQL Server i usłudze Azure SQL Database umożliwia użytkownikom i aplikacjom uruchamianie zapytań pełnotekstowych względem danych opartych na znakach w tabelach programu SQL Server.
Ważne
W programie SQL Server 2025 (17.x) i nowszych wersjach wprowadzono zmiany powodujące niezgodność w usłudze Full-Text Search. Aby uzyskać więcej informacji, zobacz Istotne zmiany w funkcjach aparatu bazy danych w programie SQL Server 2025.
Podstawowe zadania
Ten artykuł zawiera omówienie Full-Text Search oraz opis składników i architektury. Jeśli wolisz zacząć od razu, oto podstawowe zadania.
- Rozpocznij pracę z usługą Full-Text Search
- Create and Manage Full-Text Catalogs (Tworzenie katalogów pełnotekstowych i zarządzanie nimi)
- Tworzenie indeksów pełnotekstowych i zarządzanie nimi
- Wypełnianie indeksów Full-Text
- Zapytanie z Full-Text Wyszukaj
Full-Text Search jest opcjonalnym składnikiem silnika bazy danych SQL Server. Jeśli podczas instalacji programu SQL Server nie wybrano opcji Full-Text Search, uruchom ponownie instalatora programu SQL Server, aby go dodać.
Przegląd
Indeks pełnotekstowy zawiera co najmniej jedną kolumnę opartą na znakach w tabeli. Te kolumny mogą mieć dowolne z następujących typów danych: char, varchar, nchar, nvarchar, text, ntext, image, xml lub varbinary(max) i FILESTREAM. Każdy indeks indeksu pełnotekstowego indeksuje co najmniej jedną kolumnę z tabeli, a każda kolumna może używać określonego języka.
Zapytania pełnotekstowe wykonują wyszukiwania językowe względem danych tekstowych w indeksach pełnotekstowych, wykonując operacje na słowach i frazach na podstawie reguł określonego języka, takich jak angielski lub japoński. Zapytania pełnotekstowe mogą zawierać proste wyrazy i frazy lub wiele form wyrazu lub frazy. Zapytanie pełnotekstowe zwraca wszystkie dokumenty zawierające co najmniej jedno dopasowanie (nazywane również trafieniem). Dopasowanie występuje, gdy dokument docelowy zawiera wszystkie terminy określone w kwerendzie pełnotekstowej i spełnia wszelkie inne warunki wyszukiwania, takie jak odległość między pasującymi terminami.
Full-Text zapytania wyszukiwania
Po dodaniu kolumn do indeksu pełnotekstowego użytkownicy i aplikacje mogą uruchamiać zapytania pełnotekstowe dotyczące tekstu w kolumnach. Te zapytania mogą wyszukiwać dowolne z następujących warunków:
- Co najmniej jeden konkretny wyraz lub frazy (prosty termin)
- Wyraz lub fraza, w której wyrazy zaczynają się od określonego tekstu (termin prefiksu)
- Formy odmiany określonego słowa (termin pokoleniowy)
- Wyraz lub fraza zbliżona do innego wyrazu lub frazy (termin zbliżeniowy)
- Synonimowe formy określonego słowa (tezaurusa)
- Wyrazy lub frazy używające wartości ważonych (termin ważony)
Zapytania pełnotekstowe nie są wrażliwe na wielkość liter. Na przykład wyszukiwanie Aluminum lub aluminum zwraca te same wyniki.
Zapytania pełnotekstowe używają małego zestawu predykatów (Transact-SQL, CONTAINS i FREETEXT) oraz funkcji (CONTAINSTABLE i FREETEXTTABLE). Jednak cele wyszukiwania danego scenariusza biznesowego wpływają na strukturę zapytań pełnotekstowych. Przykład:
Wyszukiwanie produktu w witrynie internetowej handlu elektronicznego:
SELECT product_id FROM products WHERE CONTAINS ((product_description), '"Snap Happy 100EZ" OR FORMSOF(THESAURUS,"Snap Happy") OR "100EZ"') AND product_cost < 200;Wyszukiwanie kandydatów do pracy w scenariuszu rekrutacji, którzy mają doświadczenie w pracy z programem SQL Server:
SELECT candidate_name, SSN FROM candidates WHERE CONTAINS ((candidate_resume), '"SQL Server"') AND candidate_division = 'DBA';
Aby uzyskać więcej informacji, zobacz Query with Full-Text Search (Wykonywanie zapytań przy użyciu funkcji wyszukiwania Full-Text).
Porównanie zapytań wyszukiwania Full-Text z predykatem LIKE
W przeciwieństwie do wyszukiwania pełnotekstowego predykat LIKE Transact-SQL działa tylko na wzorcach znaków. Ponadto nie można użyć LIKE predykatu do wykonywania zapytań o sformatowane dane binarne. Ponadto LIKE zapytanie względem dużej ilości danych tekstowych bez struktury jest znacznie wolniejsze niż równoważne zapytanie pełnotekstowe względem tych samych danych. Zwrócenie zapytania względem milionów wierszy danych tekstowych może potrwać kilka minut. Zapytanie LIKE pełnotekstowe może potrwać tylko kilka sekund lub mniej względem tych samych danych, w zależności od liczby zwracanych wierszy.
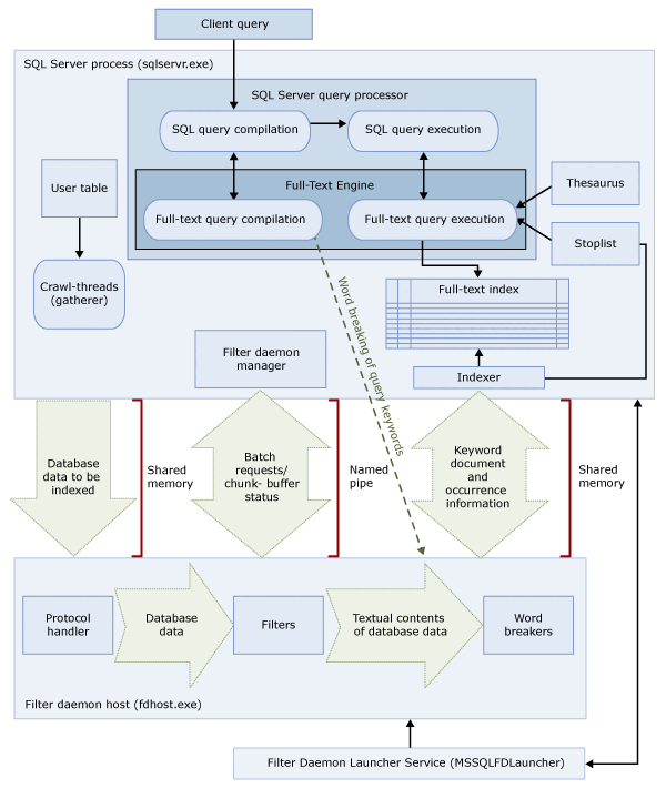
architektura wyszukiwania Full-Text
Architektura wyszukiwania pełnotekstowego składa się z następujących procesów:
Proces programu SQL Server (
sqlservr.exe).Proces hosta demona filtru (
fdhost.exe).Ze względów bezpieczeństwa filtry są ładowane przez oddzielne procesy nazywane hostami demona filtru. Procesy
fdhost.exesą tworzone przez usługę uruchamiania FDHOST (MSSQLFDLauncher) i działają z poświadczeniami zabezpieczeń konta tej usługi. W związku z tym usługa uruchamiania FDHOST musi być uruchomiona, aby indeksowanie pełnotekstowe i wykonywanie zapytań pełnotekstowych działało. Aby uzyskać informacje na temat ustawiania konta usługi dla tej usługi, zobacz Ustawianie konta usługi dla modułu uruchamiającego demona filtru pełnotekstowego.
Te dwa procesy zawierają składniki architektury wyszukiwania pełnotekstowego. Te składniki i ich relacje zostały podsumowane na poniższej ilustracji. Składniki są opisane po ilustracji.
Proces programu SQL Server
Proces programu SQL Server używa następujących składników do wyszukiwania pełnotekstowego:
| Składnik | Opis |
|---|---|
| Tabele użytkowników | Te tabele zawierają dane, które mają być indeksowane pełnotekstowo. |
| Zbieracz pełnotekstowy | Agregator pełnotekstu współpracuje z wątkami przeszukiwania pełnotekstu. Jest on odpowiedzialny za planowanie i kierowanie populacji indeksów pełnotekstowych, a także do monitorowania wykazów pełnotekstowych. |
| Pliki tezaurusa | Te pliki zawierają synonimy terminów wyszukiwania. Aby uzyskać więcej informacji, zobacz Configure and Manage Thesaurus Files for Full-Text Search (Konfigurowanie plików thesaurus i zarządzanie nimi na potrzeby wyszukiwania Full-Text). |
| Obiekty listy zatrzymań | Obiekty listy zatrzymań zawierają listę typowych słów, które nie są przydatne w wyszukiwaniu. Aby uzyskać więcej informacji, zobacz Konfigurowanie i zarządzanie słowami wykluczającymi i listami wykluczającymi dla Full-Text Wyszukiwanie. |
| Procesor zapytań programu SQL Server | Procesor zapytań kompiluje i wykonuje zapytania SQL. Jeśli zapytanie SQL zawiera zapytanie wyszukiwania pełnotekstowego, zapytanie jest wysyłane do aparatu Full-Text, zarówno podczas kompilacji, jak i podczas wykonywania. Wynik zapytania jest zgodny z indeksem pełnotekstowym. |
| SilnikFull-Text | Silnik Full-Text w programie SQL Server jest w pełni zintegrowany z procesorem zapytań. Aparat Full-Text kompiluje i wykonuje zapytania pełnotekstowe. W ramach wykonywania zapytania silnik Full-Text może odbierać dane wejściowe z tezaurusa i listy stop. |
| Twórca indeksu (indeksator) | Pisarz indeksów buduje strukturę służącą do przechowywania indeksowanych tokenów. |
| Menedżer usługi filtru | Menedżer demona filtru jest odpowiedzialny za monitorowanie stanu hosta demona filtru Full-Text Engine. |
Proces hosta demona filtra
Host demona filtra to proces uruchamiany przez silnik Full-Text. Uruchamia następujące składniki wyszukiwania pełnotekstowego, które są odpowiedzialne za uzyskiwanie dostępu, filtrowanie i dzielenie wyrazów z tabel, a także za dzielenie wyrazów i tworzenie form podstawowych (stemowanie) dla danych wejściowych zapytania.
Składniki hosta demona filtru są następujące:
| Składnik | Opis |
|---|---|
| Obsługiwacz protokołu | Ten składnik pobiera dane z pamięci w celu dalszego przetwarzania i uzyskiwania dostępu do danych z tabeli użytkownika w określonej bazie danych. Jedną z jego obowiązków jest zebranie danych z kolumn indeksowanych pełnotekstowo i przekazanie ich do hosta demona filtru, który stosuje filtrowanie i podział wyrazów zgodnie z potrzebami. |
| Filtry | Niektóre typy danych wymagają filtrowania, zanim dane w dokumencie będą mogły być indeksowane jako pełny tekst, w tym dane w kolumnach varbinary, varbinary(max), image lub xml. Filtr używany dla danego dokumentu zależy od typu dokumentu. Na przykład różne filtry są używane dla dokumentów programu Microsoft Word (.doc), dokumentów programu Microsoft Excel (.xls) i dokumentów XML (.xml). Następnie filtr wyodrębnia fragmenty tekstu z dokumentu, usuwając osadzone formatowanie i zachowując tekst oraz potencjalnie informacje o położeniu tekstu. Wynik jest strumieniem informacji tekstowych. Aby uzyskać więcej informacji, zobacz Konfigurowanie filtrów i zarządzanie nimi pod kątem wyszukiwania. |
| Podziałki wyrazów i stemmery | Segmentator wyrazów jest komponentem specyficznym dla języka, który znajduje granice wyrazów na podstawie reguł leksykalnych danego języka (segmentacji wyrazów). Każdy analizator wyrazów jest skojarzony ze składnikiem specyficznym dla języka, który odmienia czasowniki i wykonuje rozszerzenia fleksyjne. Podczas indeksowania host demona filtrującego używa analizatora wyrazów i stemmera w celu przeprowadzenia analizy językowej danych tekstowych z danej kolumny tabeli. Język skojarzony z kolumną tabeli w indeksie pełnotekstowym określa, który segmentator i stemmer są używane do indeksowania kolumny. Aby uzyskać więcej informacji, zobacz Configure and manage word breakers and stemmers for search (SQL Server)(Konfigurowanie i zarządzanie modułami dzielenia wyrazów i stemmerów na potrzeby wyszukiwania (SQL Server). |
Program SQL Server 2012 (11.x) instaluje nową wersję analizatorów składniowych i stemmerów dla języka angielskiego (amerykańskiego) (LCID 1033) i języka angielskiego (brytyjskiego) (LCID 2057). Możesz jednak przełączyć się na poprzednią wersję tych składników, jeśli chcesz zachować poprzednie zachowanie. Aby uzyskać więcej informacji, zobacz Zmienianie wyłącznika wyrazów używanego dla języka angielskiego w Stanach Zjednoczonych i Wielkiej Brytanii.
przetwarzanie wyszukiwania Full-Text
Wyszukiwanie pełnotekstowe jest obsługiwane przez silnik Full-Text. Silnik Full-Text ma dwie role: obsługę indeksowania i obsługę zapytań.
proces indeksowania Full-Text
Po zainicjowaniu populacji pełnotekstowej (znanej również jako przeszukiwanie) aparat Full-Text wypycha duże partie danych do pamięci i powiadamia hosta demona filtru. Host filtruje i dzieli dane na segmenty wyrazowe, a następnie przekształca te dane w odwrócone listy wyrazów. Wyszukiwanie pełnotekstowe następnie ściąga przekonwertowane dane z list wyrazów, przetwarza dane w celu usunięcia słów stop i zapisuje listy wyrazów dla partii w jednym lub kilku odwróconych indeksach.
Podczas indeksowania danych przechowywanych w kolumnie varbinary(max) lub image filtr, który implementuje IFilter interfejs, wyodrębnia tekst w oparciu o określony format pliku dla tych danych (na przykład Microsoft Word). W niektórych przypadkach komponenty filtru wymagają, aby dane varbinary(max) lub obraz były zapisywane w filterdata folderze, zamiast być przenoszonymi do pamięci.
W ramach przetwarzania zebrane dane tekstowe są przekazywane przez moduł dzielenia wyrazów, aby oddzielić tekst do poszczególnych tokenów lub słów kluczowych. Język używany do tokenizacji jest określony na poziomie kolumny lub można go zidentyfikować w obrębie varbinary(max), image lub xml danych według składnika filtru.
Dodatkowe przetwarzanie może być wykonywane w celu usunięcia stopwords i normalizacji tokenów przed ich zapisaniem w indeksie pełnotekstowym lub fragmentie indeksu.
Po zakończeniu populacji zostanie wyzwolony końcowy proces scalania, który scala fragmenty indeksu ze sobą w jeden główny indeks pełnotekstowy. Skutkuje to lepszą wydajnością zapytań, ponieważ tylko indeks główny musi być odpytywane, a nie kilka fragmentów indeksu, a lepsze statystyki oceniania mogą być używane do klasyfikowania istotności.
Full-Text proces wykonywania zapytań
Procesor zapytań przekazuje pełnotekstowe fragmenty zapytania do silnika Full-Text do przetwarzania. Silnik Full-Text wykonuje dzielenie wyrazów oraz, opcjonalnie, rozszerzenia tezaurusa, stemming i słowa stop. Następnie części pełnotekstowe zapytania są reprezentowane w postaci operatorów SQL, głównie jako funkcje wartości tabel przesyłanych strumieniowo (STVFs). Podczas wykonywania zapytania te STVFs mają dostęp do odwróconego indeksu, aby uzyskać poprawne wyniki. Wyniki są zwracane do klienta w tym momencie lub są one dalej przetwarzane przed zwróceniem do klienta.
Architektura indeksu pełnotekstowego
Informacje w indeksach pełnotekstowych są używane przez silnik Full-Text do kompilowania zapytań pełnotekstowych, które mogą szybko wyszukiwać w tabeli określone słowa lub kombinacje słów. Indeks pełnotekstowy przechowuje informacje o znaczących słowach i ich lokalizacji w co najmniej jednej kolumnie tabeli bazy danych. Indeks pełnotekstowy to specjalny typ indeksu funkcjonalnego opartego na tokenach, który jest tworzony i obsługiwany przez silnik Full-Text dla programu SQL Server. Proces tworzenia indeksu pełnotekstowego różni się od tworzenia innych typów indeksów. Zamiast konstruować strukturę drzewa B na podstawie wartości przechowywanej w określonym wierszu, aparat Full-Text tworzy odwróconą, skumulowaną, skompresowaną strukturę indeksu na podstawie poszczególnych tokenów z indeksowanego tekstu. Rozmiar indeksu pełnotekstowego jest ograniczony tylko przez dostępne zasoby pamięci komputera, na którym działa wystąpienie programu SQL Server.
Począwszy od programu SQL Server 2008 (10.0.x), indeksy pełnotekstowe są zintegrowane z aparatem bazy danych, a nie znajdujące się w systemie plików, jak w poprzednich wersjach programu SQL Server. W przypadku nowej bazy danych katalog pełnotekstowy jest teraz obiektem wirtualnym, który nie należy do żadnej grupy plików; jest to tylko logiczna koncepcja, która odwołuje się do grupy indeksów pełnotekstowych. Należy jednak pamiętać, że podczas uaktualniania bazy danych programu SQL Server 2005 (9.x), każdy katalog pełnotekstowy, który zawiera pliki danych, podczas uaktualnienia powoduje utworzenie nowej grupy plików; aby uzyskać więcej informacji, zobacz Uaktualnij Full-Text wyszukiwanie.
W tabeli dozwolony jest tylko jeden indeks pełnotekstowy. Aby indeks pełnotekstowy został utworzony w tabeli, tabela musi mieć jedną, unikatową kolumnę inną niż null. Można utworzyć indeks pełnotekstowy na kolumnach typu char, varchar, nchar, nvarchar, text, ntext, image, xml, varbinary i varbinary(max), aby umożliwić wyszukiwanie pełnotekstowe. Tworzenie indeksu pełnotekstowego w kolumnie, której typ danych to varbinary, varbinary(max), image lub xml wymaga określenia kolumny typu.
Kolumna typu to kolumna tabeli, w której przechowujesz rozszerzenie pliku (.doc, .pdf, .xlsi tak dalej) dokumentu w każdym wierszu.
Struktura indeksu pełnotekstowego
Dobre zrozumienie struktury indeksu pełnotekstowego pomaga zrozumieć, jak działa silnik Full-Text. W tym artykule użyto następującego fragmentu tabeli Document w AdventureWorks2025 jako tabeli przykładowej. Ten fragment przedstawia tylko dwie kolumny, kolumnę DocumentID i kolumnę Title oraz trzy wiersze z tabeli.
W tym przykładzie przyjęto założenie, że w kolumnie utworzono indeks pełnotekstowy Title .
| Identyfikator dokumentu | Nazwa |
|---|---|
1 |
Crank Arm and Tire Maintenance |
2 |
Front Reflector Bracket and Reflector Assembly 3 |
3 |
Front Reflector Bracket Installation |
Na przykład poniższa tabela, która pokazuje fragment 1, przedstawia zawartość indeksu pełnotekstowego utworzonego na kolumnie Title tabeli Document. Indeksy pełnotekstowe zawierają więcej informacji niż przedstawiono w tej tabeli. Tabela jest logiczną reprezentacją indeksu pełnotekstowego i jest dostarczana tylko do celów demonstracyjnych. Wiersze są przechowywane w formacie skompresowanym, aby zoptymalizować wykorzystanie przestrzeni dyskowej.
Dane są odwrócone w stosunku do oryginalnych dokumentów. Odwrócenie występuje, ponieważ słowa kluczowe są przyporządkowywane do identyfikatorów dokumentów. Z tego powodu indeks pełnotekstowy jest często nazywany indeksem odwróconym.
Zwróć również uwagę, że słowo kluczowe and zostało usunięte z indeksu pełnotekstowego. Dzieje się tak, ponieważ and jest to stopword, a usunięcie stopwords z indeksu pełnotekstowego może prowadzić do znacznych oszczędności na dysku, co zwiększa wydajność zapytań. Aby uzyskać więcej informacji na temat słów ignorowanych, zobacz Konfigurowanie i zarządzanie słowami ignorowanymi oraz listami wykluczającymi dla wyszukiwania Full-Text.
Fragment 1
| Słowo kluczowe | Identyfikator kolumny | Identyfikator dokumentu | Zdarzenie |
|---|---|---|---|
Crank |
1 | 1 | 1 |
Arm |
1 | 1 | 2 |
Tire |
1 | 1 | 4 |
Maintenance |
1 | 1 | 5 |
Front |
1 | 2 | 1 |
Front |
1 | 3 | 1 |
Reflector |
1 | 2 | 2 |
Reflector |
1 | 2 | 5 |
Reflector |
1 | 3 | 2 |
Bracket |
1 | 2 | 3 |
Bracket |
1 | 3 | 3 |
Assembly |
1 | 2 | 6 |
3 |
1 | 2 | 7 |
Installation |
1 | 3 | 4 |
Kolumna Keyword zawiera reprezentację pojedynczego tokenu wyodrębnionego w czasie indeksowania. Podziały wyrazów określają, co składa się na token.
Kolumna ColId zawiera wartość odpowiadającą określonej kolumnie indeksowanej pełnotekstowo.
Kolumna DocId zawiera wartości dla 8-bajtowej liczby całkowitej, odpowiadającej określonej wartości klucza w tabeli z indeksowaniem pełnotekstowym. To mapowanie jest konieczne, gdy klucz pełnotekstowy nie jest typem danych całkowitych. W takich przypadkach mapowania między wartościami klucza pełnotekstowego oraz wartościami DocId są utrzymywane w oddzielnej tabeli, która jest nazywana tabelą DocId Mapping. Aby wykonać zapytanie dotyczące tych mapowań, użyj systemowej procedury składowanej sp_fulltext_keymappings. Aby spełnić warunek wyszukiwania, DocId należy połączyć wartości z poprzedniej tabeli z tabelą DocId mapowania w celu pobrania wierszy z tabeli bazowej, do których jest wykonywane zapytanie. Jeśli wartość klucza pełnotekstowego tabeli bazowej jest typu całkowitego, wartość bezpośrednio służy jako DocId i nie jest wymagane mapowanie. W związku z tym użycie wartości klucza pełnotekstowego całkowitego może pomóc w optymalizacji zapytań pełnotekstowych.
Kolumna Occurrence zawiera wartość całkowitą. Dla każdej wartości DocId istnieje lista wartości wystąpień, które reprezentują względne przesunięcia wyrazów określonego słowa kluczowego w tym DocId. Wartości wystąpień są przydatne podczas określania dopasowań fraz lub zbliżeń, na przykład frazy mają wartości wystąpień sąsiadujących liczbowo. Są one również przydatne w obliczeniach wyników istotności; na przykład liczba wystąpień słowa kluczowego w identyfikatorze DocId może być używana w ocenianiu.
Fragmenty indeksu pełnotekstowego
Logiczny indeks pełnotekstowy jest zwykle podzielony na wiele tabel wewnętrznych. Każda tabela wewnętrzna jest nazywana fragmentem indeksu pełnotekstowego. Niektóre z tych fragmentów mogą zawierać nowsze dane niż inne. Na przykład, jeśli użytkownik zaktualizuje następujący wiersz o identyfikatorze DocId 3, a tabela jest automatycznie śledzona pod kątem zmian, zostanie utworzony nowy fragment.
| Identyfikator dokumentu | Nazwa |
|---|---|
3 |
Rear Reflector |
W poniższym przykładzie, który pokazuje fragment 2, fragment zawiera nowsze dane o identyfikatorze DocId 3 w porównaniu z fragmentem 1. W związku z tym, gdy użytkownik wykonuje zapytanie o Rear Reflector, dane z fragmentu 2 są używane dla DocId 3. Każdy fragment jest oznaczony znacznikiem czasu tworzenia, który można odczytać przy użyciu widoku katalogu sys.fulltext_index_fragments.
Fragment 2
| Słowo kluczowe | Identyfikator kolumny | Identyfikator dokumentu | Occ |
|---|---|---|---|
Rear |
1 | 3 | 1 |
Reflector |
1 | 3 | 2 |
Jak widać na podstawie fragmentu 2, zapytania pełnotekstowe muszą wykonywać zapytania dotyczące każdego fragmentu wewnętrznie i odrzucać starsze wpisy. W związku z tym zbyt wiele fragmentów indeksu pełnotekstowego w indeksie pełnotekstowym może prowadzić do znacznego obniżenia wydajności zapytań. Aby zmniejszyć liczbę fragmentów, zreorganizuj katalog pełnotekstowy przy użyciu opcji REORGANIZE instrukcji ALTER FULLTEXT CATALOGTransact-SQL. To polecenie wykonuje scalanie główne, które scala fragmenty w jeden większy fragment i usuwa wszystkie przestarzałe wpisy z indeksu pełnotekstowego.
Po reorganizacji przykładowy indeks będzie zawierać następujące wiersze:
| Słowo kluczowe | Identyfikator kolumny | Identyfikator dokumentu | Occ |
|---|---|---|---|
Crank |
1 | 1 | 1 |
Arm |
1 | 1 | 2 |
Tire |
1 | 1 | 4 |
Maintenance |
1 | 1 | 5 |
Front |
1 | 2 | 1 |
Rear |
1 | 3 | 1 |
Reflector |
1 | 2 | 2 |
Reflector |
1 | 2 | 5 |
Reflector |
1 | 3 | 2 |
Bracket |
1 | 2 | 3 |
Assembly |
1 | 2 | 6 |
3 |
1 | 2 | 7 |
Różnice między indeksami pełnotekstowymi a zwykłymi indeksami programu SQL Server
| Indeksy pełnotekstowe | Regularne indeksy programu SQL Server |
|---|---|
| W tabeli dozwolony jest tylko jeden indeks pełnotekstowy. | Dla każdej tabeli może być kilka regularnych indeksów dozwolonych. |
| Dodanie danych do indeksów pełnotekstowych, nazywanych populacją, może być wymagane za pośrednictwem harmonogramu lub określonego żądania albo może wystąpić automatycznie z dodatkami nowych danych. | Zaktualizowano automatycznie, gdy dane, na których są oparte, są wstawiane, aktualizowane lub usuwane. |
| Pogrupowane w tej samej bazie danych w co najmniej jeden wykaz pełnotekstowy. | Nie pogrupowane. |
Full-Text wyszukiwanie komponentów językowych i wsparcie dla języków
Wyszukiwanie pełnotekstowe obsługuje prawie 50 różnych języków, takich jak angielski, hiszpański, chiński, japoński, arabski, bangla i hindi. Aby uzyskać pełną listę obsługiwanych języków pełnotekstowych, zobacz sys.fulltext_languages. Każda kolumna zawarta w indeksie pełnotekstowym jest skojarzona z identyfikatorem ustawień regionalnych systemu Microsoft Windows (LCID), który odpowiada językowi obsługiwanemu przez wyszukiwanie pełnotekstowe. Na przykład LCID 1033 jest równa angielskim USA, a LCID 2057 odpowiada brytyjskiemu angielsku. Dla każdego obsługiwanego języka pełnotekstowego program SQL Server udostępnia składniki językowe, które obsługują indeksowanie i wykonywanie zapytań dotyczących danych pełnotekstowych przechowywanych w tym języku.
Składniki specyficzne dla języka obejmują następujące elementy:
| Składnik | Opis |
|---|---|
| Podziałki wyrazów i stemmery | Element dzielący wyrazy znajduje granice wyrazów na podstawie reguł leksykalnych danego języka (łamanie wyrazów). Każdy podział wyrazów jest skojarzony z stemmerem, który konjugatuje czasowniki dla tego samego języka. Aby uzyskać więcej informacji, zobacz Configure and manage word breakers and stemmers for search (SQL Server)(Konfigurowanie i zarządzanie modułami dzielenia wyrazów i stemmerów na potrzeby wyszukiwania (SQL Server). |
| Listy zatrzymań | Dostępna jest lista stopów systemowych, która zawiera podstawowy zestaw wyrazów stopowych (nazywanych również słowami szumowymi).
Stopword to słowo, które nie ułatwia wyszukiwania i jest ignorowane przez zapytania pełnotekstowe. Na przykład dla angielskich słów regionalnych, takich jak a, and, isi the są traktowane jako stopwords. Zazwyczaj należy skonfigurować co najmniej jeden plik tezaurusa i listy zatrzymań. Aby uzyskać więcej informacji, zobacz Konfigurowanie i zarządzanie słowami wykluczającymi i listami wykluczającymi dla Full-Text Wyszukiwanie. |
| Pliki tezaurusa | Program SQL Server instaluje również plik thesaurus dla każdego języka pełnotekstowego oraz globalny plik tezaurusa. Zainstalowane pliki tezaurusa są puste, ale można je edytować, aby zdefiniować synonimy dla określonego języka lub scenariusza biznesowego. Opracowując tezaurusa dostosowane do danych pełnotekstowych, można skutecznie rozszerzyć zakres pełnotekstowych zapytań dotyczących tych danych. Aby uzyskać więcej informacji, zobacz Configure and Manage Thesaurus Files for Full-Text Search (Konfigurowanie plików thesaurus i zarządzanie nimi na potrzeby wyszukiwania Full-Text). |
| Filtry (iFilters) | Indeksowanie dokumentu w kolumnie varbinary(max), image lub xml data type wymaga filtru do wykonania dodatkowego przetwarzania. Filtr musi być specyficzny dla typu dokumentu (.doc, .pdf, .xls, .xmlitd.). Aby uzyskać więcej informacji, zobacz Konfigurowanie filtrów i zarządzanie nimi pod kątem wyszukiwania. |
Dzielniki słów (i algorytmy usuwania końcówek) oraz filtry są uruchamiane w procesie hosta demona filtra (fdhost.exe).
Treści powiązane
- Rozpocznij pracę z usługą Full-Text Search
- Create and Manage Full-Text Catalogs (Tworzenie katalogów pełnotekstowych i zarządzanie nimi)
- Tworzenie indeksów pełnotekstowych i zarządzanie nimi
- Wypełnianie indeksów Full-Text
- Zapytanie z Full-Text Wyszukaj