Udostępnij za pomocą


Tworzenie agenta openAI platformy .NET przy użyciu serwera MCP w usłudze Azure Container Apps

W tym artykule pokazano, jak utworzyć agenta protokołu MCP (Model Context Protocol) przy użyciu platformy .NET. W tym przykładzie klient MCP (napisany w języku C#/.NET) łączy się z serwerem MCP (napisanym w języku TypeScript) w celu zarządzania listą zadań do wykonania. Klient znajduje dostępne narzędzia z serwera i wysyła je do modelu usługi Azure OpenAI. Użytkownicy mogą następnie komunikować się z systemem zadań do wykonania przy użyciu codziennego języka.

Uzyskiwanie do kodu

Zapoznaj się z szablonem AI OpenAI MCP Agent Building Block AI. W tym przykładzie pokazano, jak utworzyć agenta OpenAI, który używa klienta MCP do korzystania z istniejącego serwera MCP.

Przejdź do sekcji przewodnika po kodzie , aby dowiedzieć się, jak działa ten przykład.

Omówienie architektury

Na poniższym diagramie przedstawiono prostą architekturę przykładowej aplikacji: Diagram przedstawiający architekturę z programu Visual Studio Code hostowania agenta i klienta MCP do serwera MCP.

  • Klient MCP: łączy się z serwerem MCP i znajduje dostępne narzędzia
  • Klient czatu: współpracuje z usługą Azure OpenAI w celu zrozumienia języka naturalnego
  • Interfejs użytkownika platformy Blazor: udostępnia interfejs internetowy, w którym użytkownicy mogą rozmawiać
  • Transport Layer: używa zdarzeń Server-Sent (SSE) do wysyłania komunikatów w czasie rzeczywistym
  • Uwierzytelnianie: używa tokenów JWT, aby zapewnić bezpieczeństwo połączenia

Serwer MCP działa jako konteneryzowana aplikacja w usłudze Azure Container Apps (ACA). Używa zaplecza języka TypeScript do udostępniania narzędzi klientowi MCP za pośrednictwem protokołu kontekstowego modelu. Wszystkie narzędzia współpracują z bazą danych SQLite zaplecza.

Uwaga / Notatka

Odwiedź stronę Build a TypeScript MCP server using Azure Container Apps (Tworzenie serwera MCP w języku TypeScript przy użyciu usługi Azure Container Apps ), aby zapoznać się z przewodnikiem kodu serwera MCP TypeScript używanym w tym artykule.

Koszt

Aby utrzymać niskie koszty, w tym przykładzie są używane warstwy cenowe podstawowe lub zużywane dla większości zasobów. Dostosuj warstwę zgodnie z potrzebami i usuń zasoby po zakończeniu, aby uniknąć naliczania opłat.

Wymagania wstępne

Kontener deweloperów zawiera wszystkie zależności potrzebne w tym artykule. Można go uruchomić w usłudze GitHub Codespaces (w przeglądarce) lub lokalnie przy użyciu programu Visual Studio Code.

Aby postępować zgodnie z tym artykułem, upewnij się, że zostały spełnione następujące wymagania wstępne:

Wdrażanie modelu gpt-5-mini rozwiązania AI Foundry przy użyciu rozszerzenia programu VS Code rozwiązania AI Foundry

gpt-5-mini Wdróż model przy użyciu rozszerzenia AI Foundry w programie Visual Studio Code, wykonując następujące kroki:

Tworzenie projektu rozwiązania AI Foundry i wdrażanie modelu

Tworzenie parametrów połączenia modelu OpenAI

  1. Po wdrożeniu gpt-5-mini modelu kliknij prawym przyciskiem myszy model w rozszerzeniu AI Foundry i wybierz polecenie Kopiuj klucz interfejsu API , aby skopiować klucz interfejsu API modelu do schowka.

  2. Następnie kliknij prawym przyciskiem myszy wdrożony gpt-5-mini model w rozszerzeniu AI Foundry i wybierz pozycję Kopiuj punkt końcowy , aby skopiować punkt końcowy modelu do schowka, jak pokazano na poniższym zrzucie ekranu:

    Zrzut ekranu przedstawiający menu kontekstowe wdrożonego modelu z wyróżnionymi opcjami Kopiuj punkt końcowy i Kopiuj klucz interfejsu API.

  3. Na koniec utwórz parametry połączenia dla wdrożonego modelu przy użyciu skopiowanego gpt-5-mini punktu końcowego i klucza interfejsu API w następującym formacie: Endpoint=<AZURE_OPENAI_ENDPOINT>;Key=<AZURE_OPENAI_API_KEY>. Te parametry połączenia będą potrzebne w dalszej części artykułu.

Otwieranie środowiska projektowego

Wykonaj następujące kroki, aby skonfigurować wstępnie skonfigurowane środowisko programistyczne ze wszystkimi wymaganymi zależnościami.

Usługa GitHub Codespaces uruchamia kontener deweloperski zarządzany przez usługę GitHub za pomocą programu Visual Studio Code dla sieci Web jako interfejsu. Użyj usługi GitHub Codespaces, aby uzyskać najprostszą konfigurację, ponieważ jest ona dostarczana ze wstępnie zainstalowanymi narzędziami i zależnościami w tym artykule.

Ważne

Wszystkie konta usługi GitHub mogą korzystać z usługi Codespaces przez maksymalnie 60 godzin bezpłatnych każdego miesiąca z dwoma podstawowymi wystąpieniami. Aby uzyskać więcej informacji, zobacz GitHub Codespaces monthly included storage and core hours (Miesięczne miejsca do magazynowania i godzin rdzeni usługi GitHub Codespaces).

Wykonaj poniższe kroki, aby utworzyć nową usługę GitHub Codespace w main gałęzi Azure-Samples/openai-mcp-agent-dotnet repozytorium GitHub.

  1. Kliknij prawym przyciskiem myszy poniższy przycisk i wybierz polecenie Otwórz link w nowym oknie. Ta akcja umożliwia otwarcie środowiska deweloperskiego i dokumentacji obok siebie.

    Otwórz w GitHub Codespaces

  2. Na stronie Tworzenie przestrzeni kodu przejrzyj, a następnie wybierz pozycję Utwórz nową przestrzeń kodu.

  3. Poczekaj na uruchomienie przestrzeni kodu. Może to potrwać kilka minut.

  4. Upewnij się, że wdrożona nazwa modelu to gpt-5-mini. Jeśli wdrożony model jest inny, zaktualizuj src/McpTodo.ClientApp/appsettings.json go poprawną nazwą wdrożenia.

    {
      "OpenAI": {
        // Make sure this is the right deployment name.
        "DeploymentName": "gpt-5-mini"
      }
    }
    
  5. Zaloguj się na platformie Azure przy użyciu interfejsu wiersza polecenia dla deweloperów platformy Azure w terminalu w dolnej części ekranu.

    azd auth login
    
  6. Skopiuj kod z terminalu, a następnie wklej go w przeglądarce. Postępuj zgodnie z instrukcjami, aby uwierzytelnić się przy użyciu konta platformy Azure.

Pozostałe zadania są wykonywane w tym kontenerze programowania.

Uwaga / Notatka

Aby uruchomić agenta MCP lokalnie:

  1. Skonfiguruj środowisko zgodnie z opisem w sekcji Wprowadzenie w przykładowym repozytorium.
  2. Zainstaluj serwer MCP, postępując zgodnie z instrukcjami w sekcji Pobieranie aplikacji serwera MCP w przykładowym repozytorium.
  3. Uruchom agenta MCP lokalnie, postępując zgodnie z instrukcjami w sekcji Uruchamianie lokalnie w przykładowym repozytorium.
  4. Przejdź do sekcji Używanie agenta MCP TODO , aby kontynuować.

Wdrażanie i uruchamianie

Przykładowe repozytorium zawiera wszystkie pliki kodu i konfiguracji dla wdrożenia agenta MCP na platformie Azure. W poniższych krokach przedstawiono przykładowy proces wdrażania agenta MCP platformy Azure.

Wdróż na platformie Azure

Ważne

Zasoby platformy Azure w tej sekcji natychmiast zaczynają kosztować pieniądze, nawet jeśli zatrzymasz polecenie przed jego zakończeniem.

Ustawianie tokenu JWT

  • Ustaw token JWT dla serwera MCP, uruchamiając następujące polecenie w terminalu w dolnej części ekranu:

    # zsh/bash
    ./scripts/set-jwttoken.sh
    
    # PowerShell
    ./scripts/Set-JwtToken.ps1
    

Dodawanie tokenu JWT do konfiguracji środowiska azd

  1. Dodaj token JWT do konfiguracji środowiska azd, uruchamiając następujące polecenie w terminalu w dolnej części ekranu:

    # zsh/bash
    env_dir=".azure/$(azd env get-value AZURE_ENV_NAME)"
    mkdir -p "$env_dir"
    cat ./src/McpTodo.ServerApp/.env >> "$env_dir/.env"
    
    # PowerShell
    $dotenv = Get-Content ./src/McpTodo.ServerApp/.env
    $dotenv | Add-Content -Path ./.azure/$(azd env get-value AZURE_ENV_NAME)/.env -Encoding utf8 -Force
    

    Uwaga / Notatka

    Domyślnie aplikacja kliencka MCP jest chroniona przez wbudowaną funkcję uwierzytelniania usługi ACA. Tę funkcję można wyłączyć przed uruchomieniem azd up , ustawiając następujące ustawienia:

    azd env set USE_LOGIN false
    
  2. Uruchom następujące polecenie interfejsu wiersza polecenia dla deweloperów platformy Azure na potrzeby aprowizacji zasobów platformy Azure i wdrożenia kodu źródłowego:

    azd up
    
  3. Użyj poniższej tabeli, aby odpowiedzieć na monity:

    Podpowiedź Odpowiedź
    Nazwa środowiska Użyj krótkiej, małej nazwy. Dodaj swoją nazwę lub alias. Na przykład my-mcp-agent. Nazwa środowiska staje się częścią nazwy grupy zasobów.
    Subscription Wybierz subskrypcję, w której chcesz utworzyć zasoby.
    Lokalizacja (na potrzeby hostingu) Wybierz lokalizację wdrożenia modelu z listy.
    Parametry połączenia interfejsu OpenAI Wklej parametry połączenia dla modelu OpenAI utworzonego wcześniej w sekcji Tworzenie parametrów połączenia modelu OpenAI .
  4. Wdrażanie aplikacji trwa od 5 do 10 minut.

  5. Po zakończeniu wdrażania możesz uzyskać dostęp do agenta MCP przy użyciu adresu URL w danych wyjściowych. Adres URL wygląda następująco:

    https://<env-name>.<container-id>.<region>.azurecontainerapps.io
    
  6. Otwórz adres URL w przeglądarce internetowej, aby użyć agenta MCP.

Korzystanie z agenta MCP TODO

Po uruchomieniu agenta MCP można użyć narzędzi dostępnych w trybie agenta. Aby użyć narzędzi MCP w trybie agenta:

  1. Przejdź do adresu URL aplikacji klienckiej i zaloguj się do aplikacji.

    Uwaga / Notatka

    Jeśli ustawisz USE_LOGIN wartość na false, być może nie zostanie wyświetlony monit o zalogowanie się.

  2. Wprowadź monit, taki jak "Chcę wysłać wiadomość e-mail do menedżera w środę" w polu wprowadzania czatu i zwróć uwagę, jak narzędzia są automatycznie wywoływane zgodnie z potrzebami.

  3. Agent MCP używa narzędzi dostarczonych przez serwer MCP do spełnienia żądania i zwrócenia odpowiedzi w interfejsie czatu.

  4. Poeksperymentuj z innymi monitami, takimi jak:

    Give me a list of to dos.
    Set "meeting at 1pm".
    Give me a list of to dos.
    Mark #1 as completed.
    Delete #1 from the to-do list.
    

Eksplorowanie kodu

Przykładowe repozytorium zawiera wszystkie pliki kodu i konfiguracji dla wdrożenia agenta MCP na platformie Azure. W poniższych sekcjach przedstawiono najważniejsze składniki kodu agenta MCP.

Konfiguracja i konfiguracja klienta MCP

Aplikacja konfiguruje klienta MCP w programie Program.cs. Ta konfiguracja definiuje sposób nawiązywania połączenia i jakie opcje mają być używane. Kod używa kilku zaawansowanych wzorców, w tym wartości domyślne integracji i usługi .NET Aspire:

builder.Services.AddSingleton<IMcpClient>(sp =>
{
    var config = sp.GetRequiredService<IConfiguration>();
    var loggerFactory = sp.GetRequiredService<ILoggerFactory>();

    var uri = new Uri(config["McpServers:TodoList"]!);

    var clientTransportOptions = new SseClientTransportOptions()
    {
        Endpoint = new Uri($"{uri.AbsoluteUri.TrimEnd('/')}/mcp"),
        AdditionalHeaders = new Dictionary<string, string>
        {
            { "Authorization", $"Bearer {config["McpServers:JWT:Token"]!}" }
        }
    };
    var clientTransport = new SseClientTransport(clientTransportOptions, loggerFactory);

    var clientOptions = new McpClientOptions()
    {
        ClientInfo = new Implementation()
        {
            Name = "MCP Todo Client",
            Version = "1.0.0",
        }
    };

    return McpClientFactory.CreateAsync(clientTransport, clientOptions, loggerFactory).GetAwaiter().GetResult();
});

Szczegóły implementacji klucza:

  • Konfiguracja transportu: SseClientTransportOptions obsługuje zarówno zdarzenia Server-Sent (SSE) i transport HTTP z możliwością przesyłania strumieniowego. Metoda transportu zależy od adresu URL punktu końcowego — punktów końcowych kończących się /sse na użyciu zdarzeń Server-Sent, a punkty końcowe kończące się /mcp użyciem strumieniowego protokołu HTTP. Takie podejście umożliwia komunikację w czasie rzeczywistym między klientem a serwerem
  • Nagłówki uwierzytelniania: tokeny JWT przechodzą do elementu AdditionalHeaders , aby zapewnić bezpieczeństwo komunikacji z serwerem
  • Informacje o kliencie: McpClientOptions informuje serwer o nazwie i wersji klienta
  • Wzorzec fabryki: McpClientFactory.CreateAsync() łączy się i kończy uzgadnianie protokołu

Integracja domyślnej usługi .NET Aspire

Aplikacja używa wzorca domyślnych usług platformy .NET Aspire w przypadku problemów związanych z wycinaniem krzyżowym:

// McpTodo.ServiceDefaults/Extensions.cs
public static TBuilder AddServiceDefaults<TBuilder>(this TBuilder builder) where TBuilder : IHostApplicationBuilder
{
    builder.ConfigureOpenTelemetry();
    builder.AddDefaultHealthChecks();
    builder.Services.AddServiceDiscovery();
    
    builder.Services.ConfigureHttpClientDefaults(http =>
    {
        // Turn on resilience by default
        http.AddStandardResilienceHandler();
        // Turn on service discovery by default
        http.AddServiceDiscovery();
    });
    
    return builder;
}

Korzyści wynikające z domyślnych usług:

  • Metody rozszerzeń z możliwością komponowania: system używa czystego wzorca konstruktora do dodawania funkcji udostępnionych
  • Standardowe programy obsługi odporności: system dodaje wbudowane reguły ponawiania, wyłącznika i limitu czasu
  • Integracja odnajdywania usług: system automatycznie odnajduje usługi w środowiskach kontenerów
  • Funkcja OpenTelemetry domyślnie: system pobiera pełne monitorowanie bez żadnej instalacji

Na poniższym diagramie przedstawiono relację między problemami krzyżowymi i usługami aplikacji:

Diagram przedstawiający relację między problemami krzyżowymi i usługami aplikacji.

Rozpoznawanie adresu URL konfiguracji

Przykład zawiera zaawansowane rozpoznawanie adresów URL dla różnych środowisk:

// AspireUrlParserExtensions.cs
public static Uri Resolve(this Uri uri, IConfiguration config)
{
    var absoluteUrl = uri.ToString();
    if (absoluteUrl.StartsWith("https+http://"))
    {
        var appname = absoluteUrl.Substring("https+http://".Length).Split('/')[0];
        var https = config[$"services:{appname}:https:0"]!;
        var http = config[$"services:{appname}:http:0"]!;
        
        return string.IsNullOrWhiteSpace(https) ? new Uri(http) : new Uri(https);
    }
    // Handle other URL formats...
}

Funkcje zarządzania konfiguracją:

  • Abstrakcja odnajdywania usługi: system obsługuje czyste adresy URL programowania i produkcji
  • Negocjowanie protokołu: system najpierw wybiera protokół HTTPS, a następnie wraca do protokołu HTTP
  • Konwencja konfiguracji: system używa standardowych wzorców konfiguracji usługi .NET Aspire

Implementacja uwierzytelniania

W tym przykładzie użyto uwierzytelniania JWT (JSON Web Token) w celu zabezpieczenia połączenia między klientem MCP a serwerem.

dotnet user-secrets --project ./src/McpTodo.ClientApp set McpServers:JWT:Token "$TOKEN"

Uwaga / Notatka

Skrypty automatycznie utworzyły zmienną $TOKEN po uruchomieniu skryptu powłoki Bash (set-jwttoken.sh) lub programu PowerShell (Set-JwtToken.ps1) wcześniej w sekcji Wdrażanie na platformie Azure . Te skrypty wykonują następujące czynności:

  1. Uruchom polecenie npm run generate-token w aplikacji serwera MCP, aby utworzyć token JWT
  2. Analizowanie wygenerowanego .env pliku w celu wyodrębnienia wartości JWT_TOKEN
  3. Automatyczne przechowywanie go w wpisach tajnych użytkownika platformy .NET dla klienta MCPClient

Klient MCP pobiera token JWT z konfiguracji i dołącza go w nagłówkach HTTP do uwierzytelniania podczas nawiązywania połączenia z serwerem MCP:

AdditionalHeaders = new Dictionary<string, string>
{
    { "Authorization", $"Bearer {config["McpServers:JWT:Token"]!}" }
}

Takie podejście zapewnia:

  • Bezpieczna komunikacja: system zezwala tylko klientom z prawidłowymi tokenami na łączenie się z serwerem MCP
  • Token-Based Autoryzacja: tokeny JWT pozwalają systemowi weryfikować użytkowników bez przechowywania danych sesji
  • Zarządzanie konfiguracją: system bezpiecznie przechowuje poufne tokeny w wpisach tajnych użytkownika podczas programowania

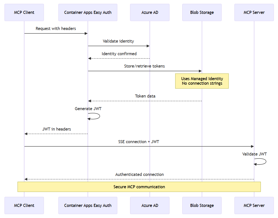
Integracja uwierzytelniania usługi Azure Container Apps

Infrastruktura przedstawia zaawansowane wzorce uwierzytelniania przy użyciu wbudowanych funkcji uwierzytelniania i autoryzacji usługi Azure Container Apps ("Easy Auth"):

// containerapps-authconfigs.bicep
resource containerappAuthConfig 'Microsoft.App/containerApps/authConfigs@2024-10-02-preview' = {
  properties: {
    identityProviders: {
      azureActiveDirectory: {
        enabled: true
        registration: {
          clientId: clientId
          openIdIssuer: openIdIssuer
        }
      }
    }
    login: {
      tokenStore: {
        enabled: true
        azureBlobStorage: {
          blobContainerUri: '${storageAccount.properties.primaryEndpoints.blob}/token-store'
          managedIdentityResourceId: userAssignedIdentity.id
        }
      }
    }
  }
}

Zaawansowane funkcje uwierzytelniania:

  • UwierzytelnianieZero-Code: usługa Azure Container Apps zapewnia wbudowane uwierzytelnianie
  • Tożsamość zarządzana dla magazynu: system przechowuje tokeny bezpiecznie bez parametrów połączenia
  • Poświadczenia tożsamości federacyjnej: system włącza tożsamość obciążenia na potrzeby uwierzytelniania w stylu kubernetes

Na poniższym diagramie przedstawiono uzgadnianie zabezpieczeń między składnikami:

Diagram przedstawiający uzgadnianie zabezpieczeń między składnikami.

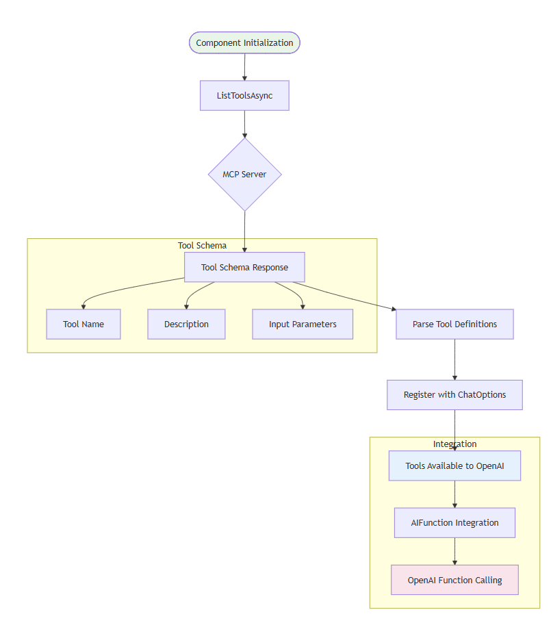
Odnajdywanie i rejestrowanie narzędzi

Klient MCP odnajduje dostępne narzędzia z serwera podczas inicjowania składnika w programie Chat.razor:

protected override async Task OnInitializedAsync()
{
    messages.Add(new(ChatRole.System, SystemPrompt));
    tools = await McpClient.ListToolsAsync();
    chatOptions.Tools = [.. tools];
}

Jak działa odnajdywanie narzędzi:

  1. Zapytanie serwera: McpClient.ListToolsAsync() wysyła żądanie do serwera MCP, aby wyświetlić listę dostępnych narzędzi
  2. Pobieranie schematu: serwer wysyła definicje narzędzi z nazwami, opisami i schematami wejściowymi
  3. Rejestracja narzędzi: system rejestruje narzędzia w ChatOptions obiekcie, udostępniając je klientowi OpenAI
  4. Bezpieczeństwo typu: McpClientTool klasa dziedziczy z AIFunctionklasy , zapewniając bezproblemową integrację z Microsoft.Extensions.AI

Na poniższym diagramie przedstawiono sposób analizowania i rejestrowania schematów narzędzi:

Diagram przedstawiający przepływ odnajdywania i rejestracji narzędzi.

Integracja interfejsu OpenAI i wywołanie funkcji

Konfiguracja klienta czatu pokazuje, jak narzędzia MCP integrują się z usługą Azure OpenAI:

var chatClient = openAIClient.GetChatClient(config["OpenAI:DeploymentName"]).AsIChatClient();

builder.Services.AddChatClient(chatClient)
                .UseFunctionInvocation()
                .UseLogging();

Korzyści z integracji:

  • Automatyczne wywoływanie funkcji: .UseFunctionInvocation() rozszerzenie włącza automatyczne wykonywanie narzędzi na podstawie decyzji LLM
  • Łatwy dostęp do narzędzi: narzędzia MCP działają jako wbudowane funkcje dla modelu OpenAI
  • Przetwarzanie odpowiedzi: system automatycznie dodaje wyniki narzędzia do przepływu konwersacji

implementacja czatu Real-Time

Interfejs czatu w programie Chat.razor demonstruje odpowiedzi przesyłania strumieniowego i wykonywanie narzędzi za pomocą zaawansowanych wzorców platformy Blazor:

private async Task AddUserMessageAsync(ChatMessage userMessage)
{
    CancelAnyCurrentResponse();

    // Add the user message to the conversation
    messages.Add(userMessage);
    chatSuggestions?.Clear();
    await chatInput!.FocusAsync();

    // Stream and display a new response from the IChatClient
    var responseText = new TextContent("");
    currentResponseMessage = new ChatMessage(ChatRole.Assistant, [responseText]);
    currentResponseCancellation = new();
    await foreach (var update in ChatClient.GetStreamingResponseAsync([.. messages], chatOptions, currentResponseCancellation.Token))
    {
        messages.AddMessages(update, filter: c => c is not TextContent);
        responseText.Text += update.Text;
        ChatMessageItem.NotifyChanged(currentResponseMessage);
    }

    // Store the final response in the conversation, and begin getting suggestions
    messages.Add(currentResponseMessage!);
    currentResponseMessage = null;
    chatSuggestions?.Update(messages);
}

Funkcje implementacji przesyłania strumieniowego:

  • aktualizacjeReal-Time: GetStreamingResponseAsync() wysyła aktualizacje odpowiedzi bit po bitach
  • Wykonywanie narzędzia: system przetwarza wywołania funkcji automatycznie podczas przesyłania strumieniowego
  • Czas odpowiedzi interfejsu użytkownika: ChatMessageItem.NotifyChanged() aktualizuje interfejs użytkownika w czasie rzeczywistym
  • Obsługa anulowania: użytkownicy mogą anulować długotrwałe operacje

Zaawansowane wzorce interfejsu użytkownika platformy Blazor

Implementacja używa zaawansowanych wzorców interfejsu użytkownika na potrzeby aktualizacji w czasie rzeczywistym:

Memory-Safe obsługa zdarzeń:

// ChatMessageItem.razor
private static readonly ConditionalWeakTable<ChatMessage, ChatMessageItem> SubscribersLookup = new();

public static void NotifyChanged(ChatMessage source)
{
    if (SubscribersLookup.TryGetValue(source, out var subscriber))
    {
        subscriber.StateHasChanged();
    }
}

Integracja niestandardowych składników internetowych:

// ChatMessageList.razor.js
window.customElements.define('chat-messages', class ChatMessages extends HTMLElement {
    connectedCallback() {
        this._observer = new MutationObserver(mutations => this._scheduleAutoScroll(mutations));
        this._observer.observe(this, { childList: true, attributes: true });
    }
    
    _scheduleAutoScroll(mutations) {
        // Debounce the calls and handle smart auto-scrolling
        cancelAnimationFrame(this._nextAutoScroll);
        this._nextAutoScroll = requestAnimationFrame(() => {
            const addedUserMessage = mutations.some(m => 
                Array.from(m.addedNodes).some(n => 
                    n.parentElement === this && n.classList?.contains('user-message')));
            // Smart scrolling logic...
        });
    }
});

Zaawansowane zarządzanie stanem:

// Chat.razor
private void CancelAnyCurrentResponse()
{
    // If a response was cancelled while streaming, include it in the conversation so it's not lost
    if (currentResponseMessage is not null)
    {
        messages.Add(currentResponseMessage);
    }
    
    currentResponseCancellation?.Cancel();
    currentResponseMessage = null;
}

Korzyści z interfejsu użytkownika platformy Blazor:

  • Hybrydowe składniki sieci Web: system łączy serwer Blazor z elementami niestandardowymi w celu uzyskania lepszej wydajności
  • Memory-Safe obsługa zdarzeń: system używa metody ConditionalWeakTable, aby zapobiec wyciekom pamięci
  • Inteligentne automatyczne przewijanie: system zapewnia przyjazne dla użytkownika zachowanie czatu z obrzydzeniem
  • Pełne anulowanie: system zapisuje częściową pracę, gdy użytkownicy anulują operacje

Przepływ żądania/odpowiedzi

Oto jak typowa interakcja użytkownika przepływa przez system:

  1. Dane wejściowe użytkownika: użytkownik wpisze komunikat taki jak "Dodaj "Kup artykuły spożywcze" do listy zadań do wykonania
  2. Przetwarzanie komunikatów: system dodaje komunikat do historii konwersacji
  3. Analiza LLM: Usługa Azure OpenAI analizuje żądanie i decyduje, które narzędzia mają być używane
  4. Odnajdywanie narzędzi: model znajduje odpowiednie narzędzie MCP (na przykład addTodo)
  5. Wykonanie narzędzia: klient MCP wywołuje serwer z wymaganymi parametrami
  6. Przetwarzanie odpowiedzi: system dodaje odpowiedź serwera do konwersacji
  7. Aktualizacja interfejsu użytkownika: system wyświetla wynik użytkownikowi w czasie rzeczywistym

Na poniższym diagramie pokazano, jak komunikaty przepływają z danych wejściowych użytkownika za pośrednictwem interfejsu OpenAI do wykonywania narzędzi i z powrotem do interfejsu użytkownika:

Diagram przedstawiający przepływ żądania/odpowiedzi.

Zarządzanie wzorcem asynchronizuj

Aplikacja demonstruje zaawansowane wzorce asynchroniczne dla operacji w tle:

// ChatSuggestions.razor
public void Update(IReadOnlyList<ChatMessage> messages)
{
    // Runs in the background and handles its own cancellation/errors
    _ = UpdateSuggestionsAsync(messages);
}

private async Task UpdateSuggestionsAsync(IReadOnlyList<ChatMessage> messages)
{
    cancellation?.Cancel();
    cancellation = new CancellationTokenSource();
    
    try
    {
        var response = await ChatClient.GetResponseAsync<string[]>(
            [.. ReduceMessages(messages), new(ChatRole.User, Prompt)],
            cancellationToken: cancellation.Token);
        // Handle response...
    }
    catch (Exception ex) when (ex is not OperationCanceledException)
    {
        await DispatchExceptionAsync(ex);
    }
}

Korzyści z zadania w tle:

  • Ogień i zapomnij z bezpieczeństwem: system używa _ = wzorca z odpowiednią obsługą wyjątków
  • Redukcja kontekstu inteligentnego: system ogranicza historię konwersacji, aby zapobiec przepełnieniu tokenu
  • Inteligentne anulowanie: system prawidłowo czyści konkurencyjne operacje

Obsługa błędów i odporność

Implementacja obejmuje kilka wzorców odporności:

private void CancelAnyCurrentResponse()
{
    // If a response was cancelled while streaming, include it in the conversation so it's not lost
    if (currentResponseMessage is not null)
    {
        messages.Add(currentResponseMessage);
    }

    currentResponseCancellation?.Cancel();
    currentResponseMessage = null;
}

Funkcje odporności:

  • Pełne anulowanie: system zapisuje odpowiedzi w toku, gdy użytkownicy je anulują
  • Odzyskiwanie połączenia: transport SSE automatycznie przerywa połączenie
  • Zarządzanie stanem: stan interfejsu użytkownika pozostaje spójny podczas błędów
  • Integracja rejestrowania: system zapewnia pełne rejestrowanie na potrzeby debugowania i monitorowania

Obserwowanie i kontrole kondycji

Aplikacja zawiera zaawansowane wzorce obserwacji:

Konfiguracja inteligentnego sprawdzania kondycji:

// Extensions.cs
public static WebApplication MapDefaultEndpoints(this WebApplication app)
{
    if (app.Environment.IsDevelopment())
    {
        // All health checks must pass for app to be considered ready
        app.MapHealthChecks(HealthEndpointPath);
        
        // Only health checks tagged with "live" must pass for app to be considered alive
        app.MapHealthChecks(AlivenessEndpointPath, new HealthCheckOptions
        {
            Predicate = r => r.Tags.Contains("live")
        });
    }
    return app;
}

Funkcja OpenTelemetry z inteligentnym filtrowaniem:

// Extensions.cs
.AddAspNetCoreInstrumentation(tracing =>
    // Exclude health check requests from tracing
    tracing.Filter = context =>
        !context.Request.Path.StartsWithSegments(HealthEndpointPath)
        && !context.Request.Path.StartsWithSegments(AlivenessEndpointPath)
)

Korzyści z obserwacji:

  • Environment-Aware Punkty końcowe: narażenie na sprawdzanie kondycji świadomej zabezpieczeń
  • Liveness vs Readiness: Wzorce sprawdzania kondycji w stylu Kubernetes
  • Redukcja szumu telemetrii: filtrowanie rutynowych kontroli kondycji ze śladów

Konfiguracja i konfiguracja środowiska

Aplikacja obsługuje wiele środowisk za pośrednictwem konfiguracji:

var openAIClient = Constants.GitHubModelEndpoints.Contains(endpoint.TrimEnd('/'))
                   ? new OpenAIClient(credential, openAIOptions)
                   : new AzureOpenAIClient(new Uri(endpoint), credential);

Opcje konfiguracji:

  • Azure OpenAI: wdrożenia produkcyjne zwykle używają usługi Azure OpenAI Service
  • Modele Usługi GitHub: scenariusze programistyczne mogą używać modeli Usługi GitHub
  • Programowanie lokalne: obsługa lokalnych wystąpień serwera MCP
  • Wdrażanie kontenerów: usługa Azure Container Apps na potrzeby hostingu produkcyjnego

Uprzątnij zasoby

Po zakończeniu korzystania z agenta MCP wyczyść utworzone zasoby, aby uniknąć ponoszenia niepotrzebnych kosztów.

Aby wyczyścić zasoby, wykonaj następujące kroki:

  • Usuń zasoby platformy Azure utworzone przez interfejs wiersza polecenia dla deweloperów platformy Azure, uruchamiając następujące polecenie w terminalu w dolnej części ekranu:

    azd down --purge --force
    

Czyszczenie usługi GitHub Codespaces

Usuń środowisko Usługi GitHub Codespaces, aby zmaksymalizować bezpłatne godziny na rdzeń.

Ważne

Aby uzyskać więcej informacji na temat bezpłatnego magazynu i godzin rdzeni konta GitHub, zobacz Artykuł GitHub Codespaces monthly included storage and core hours (Miesięczne miejsca do magazynowania i godzin rdzenia w usłudze GitHub).

  1. Zaloguj się do pulpitu nawigacyjnego usługi GitHub Codespaces.

  2. Znajdź aktywne przestrzenie Codespace utworzone w Azure-Samples/openai-mcp-agent-dotnet repozytorium GitHub.

  3. Otwórz menu kontekstowe dla przestrzeni kodu i wybierz pozycję Usuń.

Uzyskaj pomoc

Zarejestruj problem w problemach repozytorium.