Udostępnij przez


Wyodrębnianie danych SAP do usługi Microsoft Fabric

W tym artykule uzyskasz kompleksową wiedzę na temat różnych źródeł danych i narzędzi dostępnych do wyodrębniania danych SAP oraz sposobu wybierania najbardziej odpowiedniej opcji na podstawie celów analitycznych. Zawartość obejmuje strukturę i przeznaczenie każdej warstwy danych w systemach SAP. Wyróżnia również możliwości integracji w usłudze Microsoft Fabric oraz zagadnienia dotyczące niezawodności, wydajności i dopasowania biznesowego.

Microsoft Fabric to w pełni zintegrowana platforma danych oparta na modelu SaaS, która łączy inżynierię danych, analizę w czasie rzeczywistym, naukę o danych, analizę biznesową i ład w jednym środowisku. Oparta na usłudze OneLake sieć Szkieletowa centralizuje magazyn danych i umożliwia bezproblemową współpracę między rolami — od inżynierów danych po użytkowników biznesowych. Podstawowym elementem jest usługa OneLake, ujednolicona usługa Data Lake, która centralizuje magazyn i umożliwia bezproblemowy dostęp do danych między usługami. Sieć szkieletowa integruje również funkcje sztucznej inteligencji za pośrednictwem platformy Copilot i usługi Azure AI Studio, umożliwiając użytkownikom szybsze i bardziej intuicyjne uzyskiwanie szczegółowych informacji. Zaprojektowana pod kątem prostoty, skalowalności i współpracy usługa Microsoft Fabric pomaga organizacjom usprawnić przepływy pracy analizy, zmniejszyć złożoność i przyspieszyć proces transformacji sztucznej inteligencji

Przedsiębiorstwa coraz częściej wdrażają usługę Microsoft Fabric jako podstawę środowiska danych w celu ujednolicenia aplikacji biznesowych, telemetrii IoT i obciążeń sztucznej inteligencji. Konsolidując wszystkie obciążenia analityczne w jednym środowisku, usługa Microsoft Fabric przyspiesza dostarczanie szczegółowych informacji i eliminuje silosy danych. Systemy SAP są jednym z najbardziej krytycznych źródeł danych, ponieważ zawierają one dane obsługujące podstawowe operacje biznesowe i mogą być również zintegrowane z ujednoliconą platformą. Ta integracja wzbogaca dane przedsiębiorstwa i umożliwia bardziej całościowy wgląd w wydajność biznesową. Możesz tworzyć zaawansowane pulpity nawigacyjne, które eksplorują trendy i podkreślają problemy, odzwierciedlając kompleksowe procesy biznesowe przy użyciu danych z różnych systemów i działów, niezależnie od źródła. Dzięki temu wszystkie odpowiednie dane są ujednolicone na jednej platformie.

Ważne

Przed rozpoczęciem wyodrębniania danych z systemów SAP zawsze należy zweryfikować uprawnienia licencjonowania SAP w organizacji. Niektóre metody wyodrębniania mogą wymagać innych licencji lub określonych praw użytkowania.

Źródła danych w systemie SAP

System SAP oferuje wiele warstw dostępu do danych, z których każda obsługuje różne potrzeby analityczne i raportowania. W tej sekcji przedstawiono główne typy źródeł danych dostępnych w środowisku SAP, wyjaśniając, czym są i jak działają.

Tabele i widoki

Tabele SAP to podstawowa warstwa magazynu danych w systemie SAP. Każda transakcja przetworzona w oprogramowaniu SAP z paragonu towarów do faktury lub zamówienia sprzedaży jest przechowywana w zestawie tabel strukturalnych w bazowej relacyjnej bazie danych (takiej jak HANA, Oracle lub SQL Server). Te tabele zawierają nieprzetworzone, transakcyjne dane twojej firmy. W nowoczesnych wersjach systemów SAP istnieje reprezentacja tabel ABAP jeden do jednego w tabelach bazy danych. W starszych wersjach nie zawsze jest to możliwe, a uzyskiwanie dostępu do tabel puli/klastra na poziomie bazy danych nie jest możliwe. Korzystanie z tabel wymaga dogłębnej wiedzy na temat modelu danych sap, w przeciwnym razie ryzykujesz błędne interpretowanie kontekstu biznesowego.

Widoki/wyodrębniacze podstawowych usług danych

Widoki i wyodrębniacze usług Core Data Services (CDS) zapewniają zorientowany na działalność, wielowymiarowy widok danych transakcyjnych bezpośrednio w operacyjnym systemie SAP. Te źródła oferują wstępnie zdefiniowaną logikę, która odzwierciedla sposób użycia danych w codziennych procesach, takich jak sprzedaż, zakup lub finanse. Zamiast uzyskiwać dostęp do nieprzetworzonych tabel, widoki usługi CDS i ekstraktory uwidaczniają dane w sposób zgodny z znaczeniem biznesowym. Na przykład pokazywanie tylko aktywnych zamówień lub dołączanie odpowiednich opisów i pól obliczeniowych.

Business Warehouse InfoObjects / InfoProviders

Obiekty InfoObjects i InfoProvider są częścią warstwy semantycznej SAP Business Warehouse (BW). Tworzą model wielowymiarowy oparty na faktach i wymiarach używanych w modelowaniu i raportowaniu we wszystkich warstwach architektury BW. Gdy dane przechodzą przez warstwy, są stale przekształcane, czyszczone i wzbogacone. W związku z tym dane w końcowej składnicy danych są spójne i przygotowane do użycia na pulpitach nawigacyjnych i raportach przedsiębiorstwa.

Zapytania BW

Zapytania to główny interfejs do korzystania z danych przechowywanych w systemie SAP BW. Definiują metryki gotowe do działania firmy, takie jak kluczowe miary przychodów, kosztów lub ilości, stosując obliczenia, filtry i agregacje na podstawie elementów InfoProvider. Zapytania są również ściśle zintegrowane z modelem autoryzacji sap i zoptymalizowane pod kątem wydajności.

Wybieranie odpowiedniego źródła danych

Wybór odpowiedniego źródła danych zależy od ostatecznego celu i ilości istniejącej transformacji, której chcesz użyć ponownie. Zgodnie z opisem w poprzedniej sekcji systemy SAP oferują kilka warstw dostępu do danych, z których każda jest odpowiednia do różnych etapów podróży danych, od nieprzetworzonych transakcji po w pełni modelowane metryki biznesowe. Dane transakcyjne są przechowywane w wysoce znormalizowanym formularzu, co oznacza, że informacje są podzielone na wiele mniejszych, powiązanych tabel w celu zmniejszenia nadmiarowości i poprawy wydajności. Te tabele odzwierciedlają nieprzetworzone dane wyjściowe procesów biznesowych, dokładnie tak jak są generowane w systemie. Taki projekt promuje integralność danych, ale sprawia, że raportowanie i analiza są bardziej złożone.

W przypadku przechodzenia z tabel podstawowych do wyższych warstw każdy krok dodaje większą strukturę, spójność i dopasowanie do znaczenia biznesowego. Widoki usługi CDS i ekstraktory BW kształtuje dane transakcyjne w formacie wielowymiarowym, stosując podstawowe sprzężenia, filtry i logikę biznesową, aby uprościć analizę i raportowanie. Te obiekty mogą przedstawiać różne perspektywy na tych samych danych bazowych, w zależności od potrzeb raportowania. Na przykład jeden widok może skupić się na otwartych zamówieniach sprzedaży, podczas gdy inne wyróżnia dostarczone elementy. Ta elastyczność umożliwia tym samym zestawom danych obsługę wielu scenariuszy analitycznych bez duplikowania danych pierwotnych.

W dalszej części podróży danych obiekty BW przejmują odpowiedzialność za przechowywanie, strukturyzowanie i przygotowywanie danych do raportowania przedsiębiorstwa. Obiekty InfoObjects i InfoProvider tworzą razem ustandaryzowaną podstawę do analizy między działami i narzędziami. Na początku zapytania uwidacznia wyselekcjonowane zestawy danych, wraz ze wstępnie zdefiniowanymi filtrami, obliczeniami i kluczowymi danymi, które są gotowe do użycia przez pulpity nawigacyjne i zewnętrzne platformy analityczne.

Ogólnie rzecz biorąc, im wyższy poziom dostępu do stosu danych, tym większa zawartość i logika biznesowa, którą można ponownie użyć. Zamiast ręcznie łączyć tabele podstawowe w celu utworzenia skonsolidowanego widoku zamówień sprzedaży, można zastosować dedykowane obiekty dostarczane przez system SAP, które zawierają już odpowiednie sprzężenia, filtry i mapowania pól. Takie podejście znacznie zmniejsza nakład pracy programistycznej i zapewnia spójność ze sposobem użycia danych w systemie. Jednak oznacza to również akceptowanie wbudowanych przekształceń, takich jak filtrowanie niektórych stanów dokumentów. Jeśli potrzebne są inne pola, zmiany muszą zostać wprowadzone na poziomie źródła, na przykład przez rozszerzenie widoku usługi CDS.

Poniższa tabela zawiera przykłady typowych scenariuszy i zaleca najbardziej odpowiednie źródło danych SAP w każdym przypadku. Użycie określonego obiektu jest decyzją projektową i zawsze powinno być oceniane na podstawie dostępnych opcji, wymagań dotyczących danych i możliwości systemowych.

Scenariusz/intencja Zalecane źródło danych
Chcę uzyskać dostęp do nieprzetworzonych tabel transakcyjnych i stosować przekształcenia niestandardowe i logikę biznesową. Tabele SAP
Nie mam szczegółowej wiedzy na temat bazowego modelu danych sap i chcę ponownie użyć istniejącej struktury i relacji z systemu transakcyjnego. Widoki usługi CDS / ekstraktory BW
Muszę tworzyć pulpity nawigacyjne na podstawie danych transakcyjnych, ale preferuję pracę z nadzorowanym, dopasowanym do firmy modelem. Widoki usługi CDS / ekstraktory BW
Moja organizacja ma już system BW z zweryfikowanymi modelami danych i chcę używać tych jako podstaw do raportowania. BW InfoObjects / InfoProviders
Potrzebuję bezpiecznej warstwy raportowania ze wstępnie zdefiniowanymi ograniczeniami i kluczowymi danymi biznesowymi, gotowymi do użycia w narzędziach analizy biznesowej. Zapytania BW

Podsumowanie opcji łączności

W poniższej tabeli przedstawiono podsumowanie dostępnych opcji łączności z systemami SAP.

Connector Źródeł Przypadek użycia Rozwiązanie ETL
SAP BW (serwer aplikacji lub serwer komunikatów) SAP BW, SAP BW/4HANA
SAP S/4HANA
Dostęp do wielowymiarowej warstwy analitycznej Microsoft Fabric (Dataflow Gen2)
SAP HANA SAP HANA, SAP HANA Cloud
SAP Datasphere
SAP BW-on-HANA
SAP BW/4HANA
Dostęp do wielowymiarowej warstwy analitycznej
Dostęp do artefaktów SQL (tabele, widoki)
Dostęp do widoków obliczeń HANA udostępnianych przez oprogramowanie SAP BW-on-HANA lub BW/4HANA
Microsoft Fabric (Dataflow Gen2,
Rurociąg
Zadanie kopiowania)
Tabela SAP (serwer aplikacji lub serwer komunikatów) SAP S/4HANA
SAP ECC
Tabele, widoki słownika danych SAP (DDIC)
Widoki usługi CDS abAP
Microsoft Fabric (potok)
SAP CDC SAP S/4HANA
SAP ECC
Tabele, widoki słownika danych SAP (DDIC)
Widoki usługi CDS abAP
Azure Data Factory (przepływ danych)
SAP BW OpenHub (serwer aplikacji lub serwer komunikatów) SAP BW Dostęp do danych w BW InfoProviders (ADSO) Microsoft Fabric (potok)
OData SAP SuccessFactors
SAP C4C
SAP S/4HANA
SAP ECC
Usługi OData Microsoft Fabric (Dataflow Gen2,
Potok)
ODBC SAP HANA, SAP HANA Cloud
SAP Datasphere
Dostęp do artefaktów SQL (tabele, widoki) Microsoft Fabric (Dataflow Gen2, Pipeline)
Otwieranie dublowania SAP S/4HANA
SAP ECC
(na podstawie funkcji innych firm)
Tabele, widoki słownika danych SAP (DDIC)
Widoki usługi CDS abAP
Microsoft Fabric
Integracja ruchu wychodzącego w warstwie Premium SAP S/4HANA
SAP ECC
SAP BW, SAP BW/4HANA (i inne rozwiązania jako opcje łączności z platformą Datasphere)
Tabele, widoki słownika danych SAP (DDIC)
Widoki usługi CDS abAP
SAP ODP
SAP Datasphere

Narzędzia i rozwiązania do wyodrębniania danych SAP

Ta sekcja zawiera omówienie dostępnych narzędzi i rozwiązań, które należy wziąć pod uwagę podczas wyodrębniania danych SAP do usługi Microsoft Fabric.

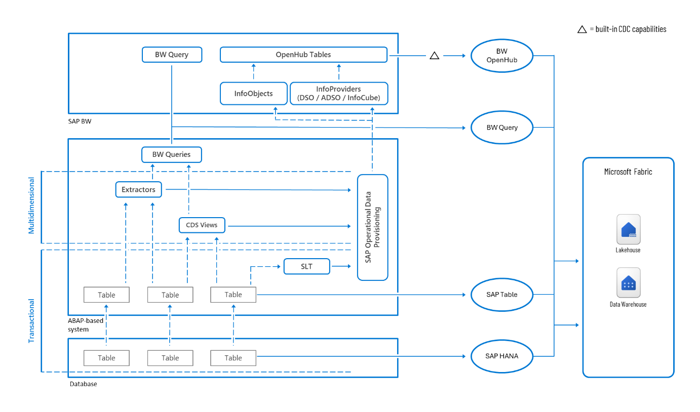
Wyodrębnianie danych SAP przy użyciu usługi Microsoft Fabric

Potoki i przepływy danych w usłudze Microsoft Fabric umożliwiają wyodrębnianie i przekształcanie danych z różnych źródeł danych SAP.

Rysunek 1. Opcje łączności danych SAP w usłudze Microsoft Fabric.

Diagram przedstawia opcje łączności danych SAP w usłudze Microsoft Fabric.

Łącznik tabel SAP

Łącznik tabeli SAP łączy się z systemami SAP opartymi na protokole ABAP i umożliwia wyodrębnianie migawek danych tabeli. Obsługuje ona filtrowanie danych przy użyciu prostej składni podobnej do abAP. W przypadku większych woluminów danych można zastosować wbudowane partycjonowanie na podstawie wybranych kolumn, takich jak sygnatura czasowa publikowania, aby podzielić tabelę na mniejsze fragmenty. Łącznik jest dostępny za pośrednictwem potoków w usłudze Microsoft Fabric.

Łącznik SAP HANA

Łącznik SAP HANA umożliwia nawiązanie połączenia z bazą danych SAP HANA. Obsługuje ona dwie warstwy dostępu: wielowymiarową warstwę analityczną opartą na widokach obliczeń platformy HANA oraz warstwę transakcyjną, która zapewnia dostęp do danych przechowywanych w tabelach i widokach.

Podczas nawiązywania połączenia za pośrednictwem usługi Dataflow Gen2 przeznaczonego do modelowania semantycznego i analizy łącznik SAP HANA zwykle uzyskuje dostęp do warstwy wielowymiarowej. Widoki obliczeń działają podobnie do zapytań SAP BW i są często używane bezpośrednio do wyselekcjonowanych danych i kluczowych wskaźników wydajności zgodnie z wbudowaną logiką.

Natomiast gdy łącznik jest używany w potoku usługi Microsoft Fabric, utworzony na potrzeby etL i pozyskiwania danych na dużą skalę, domyślnie uzyskuje dostęp do tabel bazy danych i widoków SQL. Takie podejście działa dobrze podczas pracy z większymi ilościami danych dzięki innym funkcjom partycjonowania danych, które umożliwiają dzielenie i przetwarzanie dużych zestawów danych równolegle, poprawę wydajności i skalowalności.

Ogólny ODBC

Ogólna łączność ODBC umożliwia łączność z szeroką gamą baz danych, w tym między innymi z platformą SAP HANA. Zapewnia elastyczny dostęp do bazowych tabel i widoków, które nadają się do scenariuszy, w których wymagany jest bezpośredni dostęp do nieprzetworzonych danych transakcyjnych. W przypadku użycia z bazą danych SAP HANA łącznik Generic ODBC łączy się z warstwą transakcyjną, umożliwiając użytkownikom wykonywanie zapytań o dane z tabel podstawowych i widoków SQL.

Łącznik SAP BW

Łącznik SAP BW jest przeznaczony do uzyskiwania dostępu do wielowymiarowej warstwy analitycznej w systemach SAP. Służy do dostarczania zestawów danych gotowych do działania firmy i zawiera wstępnie zdefiniowane miary, hierarchie, filtry i autoryzacje, co ułatwia interpretowanie i używanie danych w narzędziach do raportowania i analizy. Łącznik zapewnia niezawodny sposób wyodrębniania wyselekcjonowanych i semantycznie bogatych danych, które są ściśle zgodne ze standardami raportowania przedsiębiorstwa. Łącznik obsługuje zapytania BW z platform SAP BW i BW/4HANA oraz osadzoną warstwę analityczną w oprogramowaniu SAP S/4HANA, których można użyć do uzyskiwania dostępu do widoków usługi SAP CDS.

SAP BW OpenHub

Łącznik SAP BW OpenHub umożliwia wyodrębnianie danych z miejsc docelowych openhub w systemach SAP BW. Miejsca docelowe openHub służą do uwidaczniania danych zarządzanych przez usługę BW na potrzeby użycia zewnętrznego. Każdy obiekt obsługiwany przez proces transferu danych SAP (DTP) może służyć jako źródło dla usługi OpenHub, w tym obiektów DataStore Objects (DSO), InfoCubes i DataSources. Dzięki temu jest to elastyczna opcja eksportowania ustrukturyzowanych, przekształconych danych.

Łącznik obsługuje wyodrębnianie różnicowe, które przechwytuje tylko rekordy, które uległy zmianie od czasu ostatniego pomyślnego załadowania. Obsługa różnicowa jest zarządzana przez system SAP BW na podstawie logiki zdefiniowanej w protokole DTP, zwykle przy użyciu sygnatur czasowych, identyfikatorów żądań lub zmieniania pozycji dziennika. Po skonfigurowaniu system automatycznie stosuje logikę różnicy, zmniejszając potrzebę ręcznego śledzenia lub implementacji niestandardowej.

Łącznik OData

Wyodrębnianie danych może być również obsługiwane przez usługi OData, które uwidaczniają dane biznesowe z systemów SAP za pośrednictwem ustandaryzowanego, opartego na protokole REST. Takie podejście jest odpowiednie do uzyskiwania dostępu do danych udostępnianych za pośrednictwem usług SAP Gateway, takich jak te w rozwiązaniach SAP S/4HANA i SAP Business Suite. Oprogramowanie SAP udostępnia bogaty zestaw wstępnie skonfigurowanych usług OData obejmujących wiele podstawowych obiektów biznesowych i procesów. Ponadto niestandardowe lub standardowe widoki usługi CDS mogą być uwidocznione jako punkty końcowe OData, które oferują elastyczny sposób pobierania semantycznie bogatych i dobrze ustrukturyzowanych danych.

Wyodrębnianie danych SAP przy użyciu usługi Azure Data Factory

Azure Data Factory to oparta na chmurze usługa integracji danych, która umożliwia tworzenie i planowanie potoków przenoszenia i przekształcania danych w różnych systemach. Wiele łączników danych, w tym łączników specyficznych dla oprogramowania SAP, takich jak SAP Table i SAP BW, jest już dostępnych w usłudze Microsoft Fabric. Jeśli integracja z oprogramowaniem SAP jest nowym obciążeniem, które planujesz dołączyć i rozważasz usługę Microsoft Fabric na potrzeby analizy, zdecydowanie zalecamy korzystanie z niej również na potrzeby integracji danych. Dzięki temu możesz korzystać z bardziej ujednoliconego środowiska w zakresie pozyskiwania, przekształcania i analizy danych w ramach jednej platformy. Jeśli jednak masz już potoki SAP wbudowane w usługę Azure Data Factory lub musisz użyć łącznika SAP CDC, nie ma natychmiastowej potrzeby ponownego kompilowania. Istniejące potoki i przepływy danych można zintegrować z usługą OneLake.

Rysunek 2. Opcje łączności danych SAP z usługą Microsoft Fabric w usłudze Azure Data Factory.

Diagram przedstawia opcje łączności danych sap to Microsoft Fabric w usłudze Azure Data Factory.

Łącznik SAP CDC

Łącznik SAP CDC umożliwia przyrostowe wyodrębnianie danych z systemów SAP przy użyciu struktury SAPOperational Data Provisioning , dostępnej w środowiskach ABAP. Platforma ODP automatycznie śledzi różnice w systemie źródłowym i przechowuje je w kolejce różnicowej. Za każdym razem, gdy łącznik jest uruchamiany, pobiera tylko nowe lub zmienione rekordy od czasu ostatniego wyodrębniania na podstawie subskrypcji obsługiwanej przez platformę.

Obsługuje szeroką gamę źródeł danych SAP, w tym:

  • Ekstraktory BW
  • Widoki podstawowych usług danych (CDS)
  • Transformacja pozioma SAP (SLT)
  • BW InfoProviders
  • Widoki informacji platformy SAP HANA

Obsługuje również filtrowanie i partycjonowanie danych w celu optymalizacji wydajności i sterowania ilością danych podczas wyodrębniania.

Gdy element docelowy jest magazynem danych relacyjnych, łącznik SAP CDC automatycznie stosuje operacje wstawiania, aktualizacji i usuwania w celu zachowania synchronizacji miejsca docelowego ze źródłem. Ten wbudowany proces scalania różnicowego zapewnia, że systemy podrzędne zawsze odzwierciedlają najnowszy stan danych SAP bez konieczności ręcznego uzgadniania.

Uwaga / Notatka

Mimo że firma Microsoft w pełni obsługuje łącznik SAP CDC jako niezawodne rozwiązanie do wyodrębniania danych, przed użyciem łącznika SAP CDC zapoznaj się z odpowiednią uwagą sap: 3255746 — niezatłuszczone użycie interfejsów API replikacji danych ODP w celu ustalenia, czy jest to istotne dla bieżącego licencjonowania sap.

Dowiedz się więcej o łączniku SAP CDC w usłudze Azure Data Factory

Wyodrębnianie danych SAP przy użyciu platformy SAP Datasphere

Sap Datasphere to rozwiązanie klasy korporacyjnej sap do wyodrębniania i przekształcania danych w systemach heterogenicznych. Obsługuje ona połączenia z usługami innych firm i umożliwia elastyczne strategie przenoszenia danych dostosowane do potrzeb przedsiębiorstw.

Rysunek 3. Opcje łączności danych SAP z usługą Microsoft Fabric w rozwiązaniu SAP Datasphere.

Diagram przedstawia opcje łączności danych sap to Microsoft Fabric w rozwiązaniu SAP Datasphere.

Integracja ruchu wychodzącego w warstwie Premium

Korzystając z integracji wychodzącej w warstwie Premium, klienci mogą konfigurować przepływy replikacji w celu wyodrębniania danych z systemów źródłowych SAP i pozyskiwania ich do usługi Azure Data Lake Gen2. Źródło danych może być obiektem w środowisku SAP Datasphere, ale ta integracja umożliwia również wyodrębnianie danych bezpośrednio z systemu źródłowego bez przechowywania w rozwiązaniu SAP Datasphere.

Po wylądowaniu danych w usłudze Azure Data Lake Gen2 można je uwidocznić w usłudze Microsoft Fabric lakehouse przy użyciu skrótów. Te skróty zapewniają bezproblemowy, tylko do odczytu dostęp do pozyskanych danych bez duplikowania magazynu, umożliwiając zaawansowane przepływy pracy analizy i transformacji bezpośrednio w ramach sieci szkieletowej.

Połączenie ODBC

Łączność ODBC umożliwia klientom korzystanie z widoków w środowisku SAP Datasphere bezpośrednio z notesów platformy Spark w usłudze Microsoft Fabric, co umożliwia eksplorowanie, przekształcanie i zaawansowaną analizę danych w czasie rzeczywistym bez konieczności replikacji. Łącznik SAP HANA może również służyć do pozyskiwania danych do magazynów typu lakehouse usługi Microsoft Fabric przy użyciu potoków i przepływów danych.

Rozwiązania partnerskie

Rosnący ekosystem zaufanych partnerów oferuje wyspecjalizowaną wiedzę na temat wyodrębniania danych ze złożonych środowisk SAP, takich jak SAP S/4HANA i SAP BW/4HANA w usłudze Microsoft Fabric. Partnerzy ci wykraczają poza standardowe łączniki, dostarczając niestandardowe dodatki spełniające wymagania specyficzne dla przedsiębiorstwa.

Rozwiązanie partnerskie Otwieranie dublowania Integracja z usługą Lakehouse Certyfikacja
DAB Wsparte Wsparte Łącze
ASAPIO Wsparte Wsparte Łącze
Theobald Wsparte Wsparte Łącze
Prostota Wsparte Wsparte Łącze
Klej SNP Wsparte Wsparte Łącze

Dowiedz się więcej o rozwiązaniach partnerskich obsługujących otwieranie dublowania.

Rysunek 4. Opcje łączności danych SAP z usługą Microsoft Fabric przy użyciu rozwiązań partnerskich.

Diagram przedstawia opcje łączności danych sap to Microsoft Fabric przy użyciu rozwiązań partnerskich.

Rozwiązania partnerskie zwykle obsługują dwa wzorce integracji:

Otwieranie dublowania

Rozwiązania partnerskie stosują zestaw natywnych interfejsów API usługi Microsoft Fabric w celu synchronizowania źródłowych zestawów danych z dublowanych baz danych w sieci szkieletowej. Takie podejście zapewnia, że tabele docelowe pozostają spójne i up-to— kopia daty źródła, ponieważ aparat dublowania automatycznie przetwarza i scala zmiany.

Dowiedz się więcej o funkcji Open Mirroring w usłudze Microsoft Fabric.

Lakehouse

Integracja z usługą Direct Lakehouse umożliwia partnerom pozyskiwanie danych do sieci szkieletowej zarówno w trybach pełnych, jak i przyrostowych. Chociaż ta metoda zapewnia elastyczność i kontrolę, zwykle wymaga innego przetwarzania do obsługi deduplikacji i konsolidacji rekordów, zanim dane będą gotowe do analizy podrzędnej.

Zasoby

SAP Knowledge Center — integracja danych

Omówienie i architektura możliwości rozwiązania SAP CDC

Co nowego w połączeniu z oprogramowaniem SAP w usłudze Microsoft Fabric — lipiec 2025 r.