Udostępnij przez


Omówienie edytowania dokumentacji w witrynie Microsoft Learn

Dziękujemy za zainteresowanie edytowaniem dokumentacji na platformie Microsoft Learn! Twoje wkłady pomagają nam zapewnić, że nasza dokumentacja jest dobrze napisana, aktualna i dokładna. Informacje na tej stronie pomogą Ci zdecydować, która metoda współtworzenia jest najlepsza dla Ciebie.

Warunek wstępny

Przed rozpoczęciem upewnij się, że logujesz się do konta usługi GitHub. Jeśli nie masz konta usługi GitHub, przejdź do strony , aby https://github.com/join uzyskać szybki i bezpłatny proces rejestracji.

Drobne zmiany w dokumentacji

Drobne zmiany są szybkie i łatwe. Przykłady drobnych zmian to:

  • Naprawianie literówek
  • Zmiana pojedynczego artykułu
  • Dodawanie sekcji do artykułu
  • Poprawianie błędu
  • Aktualizowanie uszkodzonych łączy

Jeśli wprowadzasz drobne zmiany, wystarczy konto usługi GitHub.

Aby wprowadzić drobną zmianę, wybierz ikonę ołówka Edytuj ten dokument w górnej części artykułu. Ta akcja powoduje przejście do pliku źródłowego w usłudze GitHub, w którym można wprowadzić zmiany. Po zakończeniu zostanie wyświetlony monit o utworzenie żądania ściągnięcia w celu zaproponowania zmian. Pełny przewodnik po tym procesie można znaleźć w temacie Edytowanie dokumentacji w przeglądarce.

Istotne zmiany w dokumentacji

Istotne zmiany obejmują więcej czasu i wysiłku. Przykłady poważnych zmian to:

  • Złożone zmiany, które potrwają kilka dni
  • Poprawki do wielu artykułów, które chcesz przesłać razem
  • Tworzenie nowego artykułu
  • Często współtworzenia

Jeśli wprowadzasz poważne zmiany, musisz pobrać i zainstalować kilka narzędzi, aby ułatwić pracę. Wkonaj następujące kroki, aby rozpocząć:

  1. Zainstaluj narzędzia Git i Markdown.
  2. Konfigurowanie lokalnego repozytorium Git.
  3. Wprowadź zmiany w dokumentacji.
  4. Utwórz żądanie ściągnięcia.

Omówienie procesu

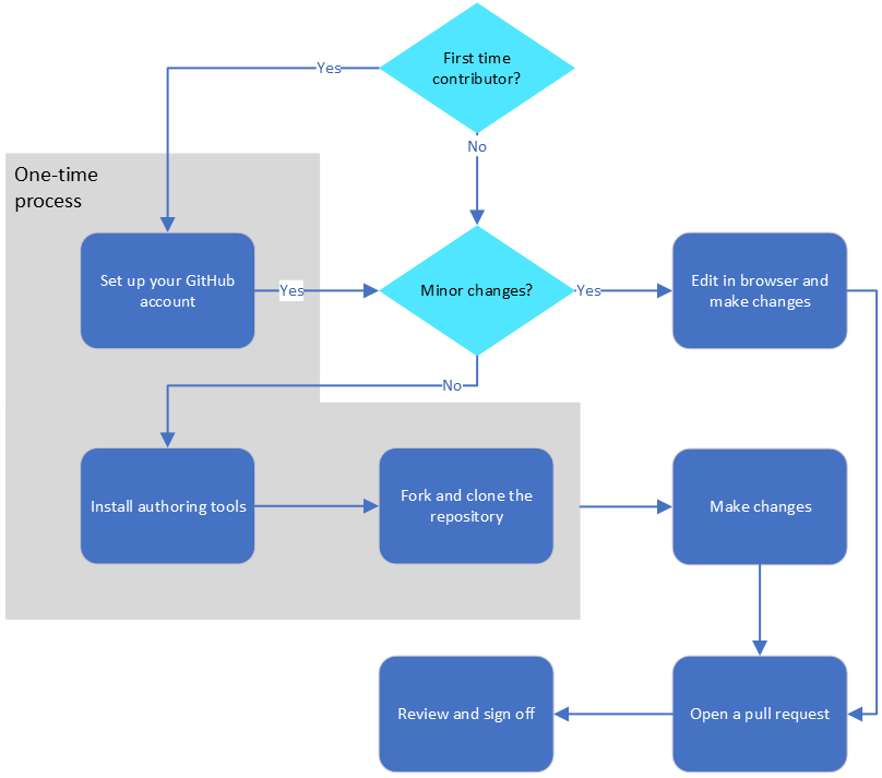
Poniższy przepływ procesu przedstawia ogólne kroki związane z wprowadzeniem do drobnych i poważnych zmian. Zwróć uwagę, że niektóre elementy są jednorazowym krokiem, a inne występują za każdym razem, gdy rozpoczynasz nowy wkład.

Mapa przepływu procesów przedstawiająca podstawowy przepływ pracy umożliwiający rozpoczęcie pracy z procesem współtworzenia.

Obraz zaczyna się od punktu decyzyjnego Czy jest to twój pierwszy raz współtworzenia? Jeśli tak, następnym krokiem jest skonfigurowanie konta usługi GitHub. Jeśli nie, następnym krokiem jest kolejny punkt decyzyjny Czy twoja zmiana jest niewielka? Jeśli tak, następnym krokiem jest edytowanie w przeglądarce. Jeśli nie, następne kroki obejmują instalowanie narzędzi do tworzenia, rozwidlenie i klonowanie repozytorium, wprowadzanie zmian, otwieranie żądania ściągnięcia oraz przeglądanie i podpisywanie żądania ściągnięcia.

Zmiany w modułach szkoleniowych

Współautorzy nie mogą edytować ani zaproponować zmian w modułach szkoleniowych. Obecnie tylko dokumentacja usługi Microsoft Learn przechowywana w repozytoriach publicznych jest otwarta na potrzeby udziału publicznego.