Notatka
Dostęp do tej strony wymaga autoryzacji. Może spróbować zalogować się lub zmienić katalogi.
Dostęp do tej strony wymaga autoryzacji. Możesz spróbować zmienić katalogi.
Ważna
Obsługa platformy Xamarin została zakończona od 1 maja 2024 r. dla wszystkich zestawów SDK platformy Xamarin, w tym zestawów Xamarin.Forms, powiązań Xamarin zestawu SDK aplikacji Intune i powiązanej pomocy technicznej aplikacji Microsoft Tunnel. Platforma Xamarin.Forms przekształciła się w wieloplatformowy interfejs użytkownika aplikacji platformy .NET (MAUI). Istniejące projekty platformy Xamarin powinny zostać zmigrowane do programu .NET MAUI. Aby uzyskać więcej informacji na temat uaktualniania projektów platformy Xamarin do platformy .NET, zobacz dokumentację uaktualniania z platformy Xamarin do platformy .NET & interfejsu użytkownika programu .NET MAUI i interfejsu użytkownika aplikacji wieloplatformowych platformy .NET . Aby uzyskać Intune pomocy technicznej na platformie Android, zobacz dokumentację zestawu SDK aplikacji Intune dla platformy .NET MAUI — Android i .NET dla systemu Android. Aby uzyskać Intune pomocy technicznej na platformie iOS, zobacz Microsoft Intune App SDK for MAUI.iOS and .NET for iOS (Zestaw SDK aplikacji Microsoft Intune dla systemu MAUI.iOS i .NET dla systemu iOS).
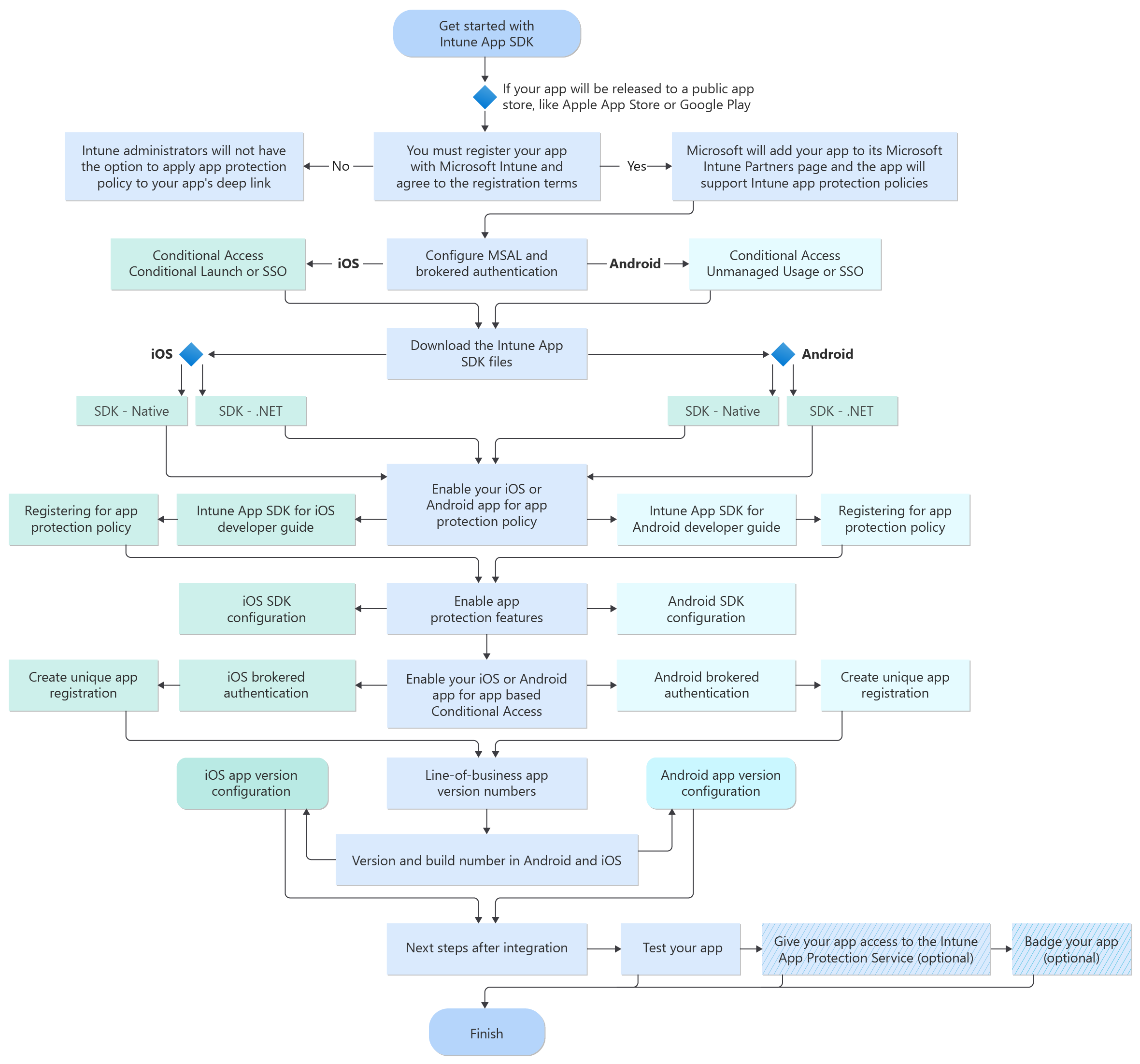
Ten przewodnik pomoże Ci szybko włączyć aplikację mobilną do obsługi zasad ochrony aplikacji przy użyciu Microsoft Intune. Przydatne może okazać się zapoznanie się z zaletami zestawu Intune App SDK, jak wyjaśniono w omówieniu zestawu Intune App SDK.
Zestaw SDK aplikacji Intune obsługuje podobne scenariusze w systemach iOS i Android oraz ma na celu utworzenie spójnego środowiska na różnych platformach dla administratorów IT. Istnieją jednak niewielkie różnice w obsłudze niektórych funkcji ze względu na różnice i ograniczenia platformy.
Przepływ procesu
Na poniższym diagramie przedstawiono przepływ procesów dla zestawu SDK aplikacji Intune dla systemu iOS i zestawu SDK aplikacji Intune dla systemu Android:
Rejestrowanie aplikacji ze sklepu w firmie Microsoft
Jeśli aplikacja jest wewnętrzna dla twojej organizacji i nie będzie publicznie dostępna:
Nie musisz rejestrować aplikacji. W przypadku wewnętrznych aplikacji biznesowych napisanych przez firmę lub dla Twojej firmy administrator IT wdroży aplikację wewnętrznie. Intune wykryje, że aplikacja została skompilowana przy użyciu zestawu SDK i pozwoli administratorowi IT zastosować do niej zasady ochrony aplikacji. Możesz przejść do sekcji Włączanie aplikacji systemu iOS lub Android na potrzeby zasad ochrony aplikacji.
Jeśli aplikacja zostanie wydana w publicznym sklepie z aplikacjami, takim jak Apple App Store lub Google Play:
Najpierw musisz zarejestrować aplikację w Microsoft Intune i zaakceptować warunki rejestracji. Administratorzy IT mogą następnie zastosować zasady ochrony aplikacji do aplikacji zarządzanej, która będzie wyświetlana jako aplikacje zwiększające produktywność partnerów.
Dopóki rejestracja nie zostanie zakończona i potwierdzona przez zespół Microsoft Intune, administratorzy Intune nie będą mieli możliwości zastosowania zasad ochrony aplikacji do linku szczegółowego aplikacji. Firma Microsoft doda również Twoją aplikację do strony partnerów Microsoft Intune. W tym miejscu zostanie wyświetlona ikona aplikacji, aby pokazać, że obsługuje ona Intune zasad ochrony aplikacji.
Proces rejestracji
Aby rozpocząć proces rejestracji, a jeśli jeszcze nie pracujesz z kontaktem z firmą Microsoft, wypełnij kwestionariusz Microsoft Intune App Partner.
Użyjemy adresów e-mail wymienionych w odpowiedzi na kwestionariusz, aby nawiązać kontakt i kontynuować proces rejestracji. Ponadto używamy Twojego adresu e-mail rejestracji, aby skontaktować się z Tobą, jeśli masz jakiekolwiek wątpliwości.
Uwaga
Wszystkie informacje zebrane w kwestionariuszu i za pośrednictwem korespondencji e-mail z zespołem Microsoft Intune będą honorować Zasady zachowania poufności informacji firmy Microsoft.
Czego można oczekiwać w procesie rejestracji:
Po przesłaniu kwestionariusza skontaktujemy się z Tobą za pośrednictwem adresu e-mail rejestracji, aby potwierdzić pomyślne potwierdzenie odbioru lub poprosić o dodatkowe informacje w celu zakończenia rejestracji.
Po otrzymaniu od Ciebie wszystkich niezbędnych informacji wyślemy Ci umowę Microsoft Intune App Partner Agreement do podpisania. W tej umowie opisano warunki, które firma musi zaakceptować, zanim stanie się partnerem aplikacji Microsoft Intune.
Otrzymasz powiadomienie, gdy aplikacja zostanie pomyślnie zarejestrowana w usłudze Microsoft Intune i gdy aplikacja zostanie przedstawiona w witrynie Microsoft Intune partnerów.
Na koniec link szczegółowy aplikacji zostanie dodany do następnej miesięcznej aktualizacji usługi Intune. Jeśli na przykład informacje rejestracyjne zostaną ukończone w lipcu, link bezpośredni będzie obsługiwany w połowie sierpnia.
Link bezpośredni to link do listy aplikacji w publicznym sklepie z aplikacjami. Jeśli w przyszłości zmieni się link szczegółowy aplikacji, musisz ponownie zarejestrować aplikację.
Pobieranie plików zestawu SDK
Zestawy SDK aplikacji Intune dla natywnych systemów iOS i Android są hostowane na koncie usługi Microsoft GitHub. Te repozytoria publiczne mają odpowiednio pliki zestawu SDK dla natywnych systemów iOS i Android:
Jeśli aplikacja jest kompilowana przy użyciu interfejsu użytkownika aplikacji wieloplatformowej platformy .NET (.NET MAUI), użyj tego wariantu zestawu SDK:
- zestaw SDK aplikacji Intune dla platformy .NET MAUI — Android
- zestaw SDK aplikacji Intune dla programu .NET MAUI — iOS
Uwaga
Korzystając z zestawu SDK aplikacji Intune dla platformy .NET MAUI, możesz tworzyć aplikacje dla systemu Android lub iOS dla Intune, które zawierają interfejs użytkownika aplikacji wieloplatformowych platformy .NET. Aplikacje opracowane przy użyciu tej struktury umożliwiają wymuszanie Intune zarządzania aplikacjami mobilnymi.
Dobrym pomysłem jest utworzenie konta usługi GitHub, którego można użyć do rozwidlenia i ściągnięcia z naszych repozytoriów. Usługa GitHub umożliwia deweloperom komunikowanie się z naszym zespołem ds. produktów, otwieranie problemów i otrzymywanie szybkich odpowiedzi, wyświetlanie informacji o wersji i przekazywanie opinii firmie Microsoft. Aby uzyskać pytania dotyczące zestawu Intune App SDK w usłudze GitHub, skontaktuj się z działem msintuneappsdk@microsoft.com.
Włączanie aplikacji dla systemu iOS lub Android na potrzeby zasad ochrony aplikacji
Potrzebujesz jednego z następujących przewodników dla deweloperów, aby ułatwić integrację zestawu Intune App SDK z aplikacją:
Intune Przewodnik dla deweloperów zestawu SDK aplikacji dla systemu iOS: ten dokument przeprowadzi Cię krok po kroku po włączeniu natywnej aplikacji systemu iOS przy użyciu zestawu Intune App SDK.
Intune Przewodnik dla deweloperów zestawu SDK aplikacji dla systemu Android: ten dokument przeprowadzi Cię krok po kroku po włączeniu natywnej aplikacji systemu Android przy użyciu zestawu Intune App SDK.
Ważna
Intune regularnie publikuje aktualizacje zestawu SDK aplikacji Intune. Zalecamy subskrybowanie repozytoriów zestawu Intune App SDK w celu wprowadzenia aktualizacji do cyklu tworzenia oprogramowania i upewnienia się, że aplikacje obsługują najnowsze ustawienia zasad ochrony aplikacji.
Zaplanuj wprowadzenie obowiązkowych aktualizacji zestawu SDK aplikacji Intune przed każdą główną wersją systemu operacyjnego, aby upewnić się, że aplikacja będzie nadal działać bezproblemowo, ponieważ aktualizacje systemu operacyjnego mogą powodować istotne zmiany. Jeśli nie zaktualizujesz najnowszej wersji przed główną wersją systemu operacyjnego, możesz napotkać niezgodną zmianę lub nie można zastosować zasad ochrony aplikacji do aplikacji.
Włączanie aplikacji dla systemu iOS lub Android na potrzeby dostępu warunkowego opartego na aplikacji
Oprócz włączenia aplikacji na potrzeby zasad ochrony aplikacji wymagane jest, aby aplikacja prawidłowo działała z dostępem warunkowym opartym na Microsoft Entra aplikacji:
Aplikacja jest kompilowana przy użyciu biblioteki uwierzytelniania firmy Microsoft i włączona na potrzeby uwierzytelniania Microsoft Entra brokera.
Identyfikator klienta Microsoft Entra dla aplikacji musi być unikatowy na platformach iOS i Android.
Konfigurowanie telemetrii dla aplikacji
Microsoft Intune zbiera dane dotyczące statystyk użycia aplikacji.
Intune Zestaw SDK aplikacji dla systemu iOS: zestaw SDK domyślnie rejestruje dane telemetryczne zestawu SDK dotyczące zdarzeń użycia. Te dane są wysyłane do Microsoft Intune.
- Jeśli nie chcesz wysyłać danych telemetrycznych zestawu SDK do Microsoft Intune z aplikacji, musisz wyłączyć transmisję danych telemetrycznych, ustawiając właściwość
MAMTelemetryDisabledna wartość "TAK" w słowniku IntuneMAMSettings.
- Jeśli nie chcesz wysyłać danych telemetrycznych zestawu SDK do Microsoft Intune z aplikacji, musisz wyłączyć transmisję danych telemetrycznych, ustawiając właściwość
Intune Zestaw SDK aplikacji dla systemu Android: zestaw SDK aplikacji Intune dla systemu Android nie kontroluje zbierania danych z aplikacji. Aplikacja Portal firmy domyślnie rejestruje dane telemetryczne. Te dane są wysyłane do Microsoft Intune. Zgodnie z zasadami firmy Microsoft nie zbieramy żadnych danych osobowych.
- Jeśli użytkownicy końcowi zdecydują się nie wysyłać tych danych, muszą wyłączyć dane telemetryczne w obszarze Ustawienia w aplikacji Portal firmy. Aby dowiedzieć się więcej, zobacz Wyłączanie zbierania danych użycia firmy Microsoft.
Numery wersji aplikacji biznesowych
Aplikacje biznesowe w Intune teraz wyświetlają numer wersji dla aplikacji dla systemów iOS i Android. Liczba jest wyświetlana w centrum administracyjnym Microsoft Intune na liście aplikacji i w bloku przeglądu aplikacji. Użytkownicy końcowi mogą zobaczyć numer aplikacji w aplikacji Portal firmy i w portalu internetowym.
Pełny numer wersji
Pełny numer wersji identyfikuje określoną wersję aplikacji. Numer jest wyświetlany jako Version(Build). Na przykład 2.2(2.2.17560800).
Pełny numer wersji zawiera dwa składniki:
Wersja
Numer wersji jest numerem wydania aplikacji czytelnym dla człowieka. Jest on używany przez użytkowników końcowych do identyfikowania różnych wersji aplikacji.Numer kompilacji
Numer kompilacji to numer wewnętrzny, który może być używany do wykrywania aplikacji i programowego zarządzania aplikacją. Numer kompilacji odnosi się do iteracji aplikacji, która odwołuje się do zmian w kodzie.
Numer wersji i kompilacji w systemach Android i iOS
Zarówno systemy Android, jak i iOS używają numerów wersji i kompilacji w odniesieniu do aplikacji. Jednak oba systemy operacyjne mają znaczenie specyficzne dla systemu operacyjnego. W poniższej tabeli wyjaśniono, w jaki sposób te terminy są ze sobą powiązane.
Podczas tworzenia aplikacji biznesowych do użycia w Intune należy pamiętać o użyciu zarówno wersji, jak i numeru kompilacji. Intune funkcje zarządzania aplikacjami opierają się na znaczących wersjach CFBundleVersion (dla systemu iOS) i PackageVersionCode (dla systemu Android). Te liczby są uwzględniane w manifeście aplikacji.
| Intune | iOS | Android | Opis |
|---|---|---|---|
| Numer wersji | CFBundleShortVersionString | PackageVersionName | Ta liczba wskazuje określoną wersję aplikacji dla użytkowników końcowych. |
| Numer kompilacji | CFBundleVersion | PackageVersionCode | Ta liczba służy do wskazywania iteracji w kodzie aplikacji. |
iOS
-
CFBundleShortVersionString
Określa numer wersji wersji pakietu. Ten numer identyfikuje wydaną wersję aplikacji. Liczba ta jest używana przez użytkowników końcowych do odwoływania się do aplikacji. -
CFBundleVersion
Wersja kompilacji pakietu, która identyfikuje iterację pakietu. Numer może identyfikować wydanie lub niewydany pakiet. Liczba ta jest używana do wykrywania aplikacji.
Android
-
PackageVersionName
Numer wersji wyświetlany użytkownikom. Ten atrybut można ustawić jako nieprzetworzony ciąg lub jako odwołanie do zasobu ciągu. Ciąg nie ma innego celu, jak tylko być wyświetlanym użytkownikom. -
PackageVersionCode
Wewnętrzny numer wersji. Ta liczba służy tylko do określenia, czy jedna wersja jest nowsza niż inna, a większe liczby wskazują nowsze wersje. To nie jest wersja
Następne kroki po integracji
Testowanie aplikacji
Po zakończeniu czynności niezbędnych do zintegrowania aplikacji systemu iOS lub Android z zestawem Intune App SDK należy upewnić się, że wszystkie zasady ochrony aplikacji są włączone i działają dla użytkownika i administratora IT. Aby przetestować zintegrowaną aplikację, potrzebne są następujące elementy:
Microsoft Intune konto testowe: aby przetestować aplikację zarządzaną Intune w Intune funkcji ochrony aplikacji, musisz mieć konto Microsoft Intune.
Jeśli jesteś niezależnym dostawcaem oprogramowania, który włącza aplikacje ze sklepu dla systemu iOS lub Android na potrzeby Intune zasad ochrony aplikacji, po zakończeniu rejestracji przy użyciu Microsoft Intune otrzymasz kod promocyjny, zgodnie z opisem w kroku rejestracji. Kod promocyjny pozwoli Ci zarejestrować się w Microsoft Intune wersji próbnej na jeden rok rozszerzonego użytkowania.
Jeśli tworzysz aplikację biznesową, która nie zostanie wysłana do sklepu, oczekuje się, że będziesz mieć dostęp do Microsoft Intune za pośrednictwem organizacji. Możesz również zarejestrować się, aby skorzystać z miesięcznej bezpłatnej wersji próbnej w Microsoft Intune.
Jeśli testujesz aplikację na urządzeniu przenośnym przy użyciu konta użytkownika końcowego, upewnij się, że po zalogowaniu się przy użyciu konta administratora nadano temu kontu licencję Intune w witrynie internetowej Centrum administracyjne platformy Microsoft 365, zobacz Przypisywanie licencji Microsoft Intune.
Intune zasad ochrony aplikacji: aby przetestować aplikację pod kątem wszystkich Intune zasad ochrony aplikacji, należy wiedzieć, jakie jest oczekiwane zachowanie dla każdego ustawienia zasad. Zapoznaj się z opisami zasad ochrony aplikacji systemu iOS i zasad ochrony aplikacji systemu Android. Jeśli aplikacja zintegrowała zestaw Intune SDK, ale nie znajduje się na liście aplikacji docelowych, możesz określić identyfikator pakietu aplikacji (iOS) lub nazwę pakietu (Android) w polu tekstowym podczas wybierania pozycji Aplikacje niestandardowe.
Rozwiązywanie problemów: jeśli napotkasz jakiekolwiek problemy podczas ręcznego testowania środowiska użytkownika instalacji aplikacji, zobacz Rozwiązywanie problemów z instalacją aplikacji.
Udzielanie aplikacji dostępu do usługi Intune Mobile App Management
Jeśli aplikacja używa własnych niestandardowych ustawień Microsoft Entra do uwierzytelniania, należy wykonać następujące kroki zarówno w przypadku aplikacji ze sklepu publicznego, jak i wewnętrznych aplikacji biznesowych. Nie trzeba wykonywać kroków, jeśli aplikacja używa domyślnego identyfikatora klienta zestawu Intune SDK.
Po zarejestrowaniu aplikacji w dzierżawie Azure i wyświetleniu jej w obszarze Wszystkie aplikacje musisz udzielić aplikacji dostępu do usługi Intune Mobile App Management. W centrum administracyjnym Microsoft Intune:
- Przejdź do bloku Microsoft Entra ID.
- W obszarze Rejestracje aplikacji przejdź do listy skonfigurowanej dla aplikacji.
- Kliknij pozycję + Dodaj uprawnienie.
- Kliknij interfejsy API używane przez moją organizację.
- W polu wyszukiwania wprowadź microsoft mobile application management.
- W obszarze Uprawnienia delegowane zaznacz pole wyboru DeviceManagementManagedApps.ReadWrite: Odczyt i zapis danych zarządzania aplikacjami użytkownika*.
- Kliknij pozycję Dodaj uprawnienia.
Znaczek aplikacji (opcjonalnie)
Po zweryfikowaniu, czy zasady ochrony aplikacji Intune działają w aplikacji, możesz znaczek ikonę aplikacji przy użyciu logo ochrony aplikacji Intune.
Ten wskaźnik wskazuje administratorom IT, użytkownikom końcowym i potencjalnym klientom Intune, że aplikacja współpracuje z Intune zasadami ochrony aplikacji. Zachęca do użycia i wdrażania aplikacji przez Intune klientów.
Znaczek jest ikoną aktówki i można go zobaczyć w poniższych przykładach:
Co będzie potrzebne do wyróżnienia aplikacji:
Aplikacja do manipulowania obrazami, która może odczytywać pliki .eps , lub aplikacja Adobe, która może odczytywać pliki ai .
Zasoby i wskazówki dotyczące wskaźnika aplikacji Intune można znaleźć w witrynie Microsoft Intune GitHub.