Udostępnij przez


Konfigurowanie uwierzytelniania firmy Microsoft na potrzeby testowania zestawu Copilot Studio

Ten artykuł zawiera omówienie platformy testów agentów i instrukcje krok po kroku dotyczące konfigurowania uwierzytelniania firmy Microsoft na potrzeby testowania agentów programu Copilot Studio przy użyciu struktury składnika Agent Test Runner Power Apps (PCF).

Architecture

Uwierzytelnianie firmy Microsoft zapewnia usprawnioną architekturę pomiędzy przeglądarką a zestawem SDK agenta, zoptymalizowaną pod kątem scenariuszy testowania. Takie podejście umożliwia bezpieczną komunikację między środowiskiem testowym a agentami Copilot Studio bez konieczności dodatkowej infrastruktury uwierzytelniania.

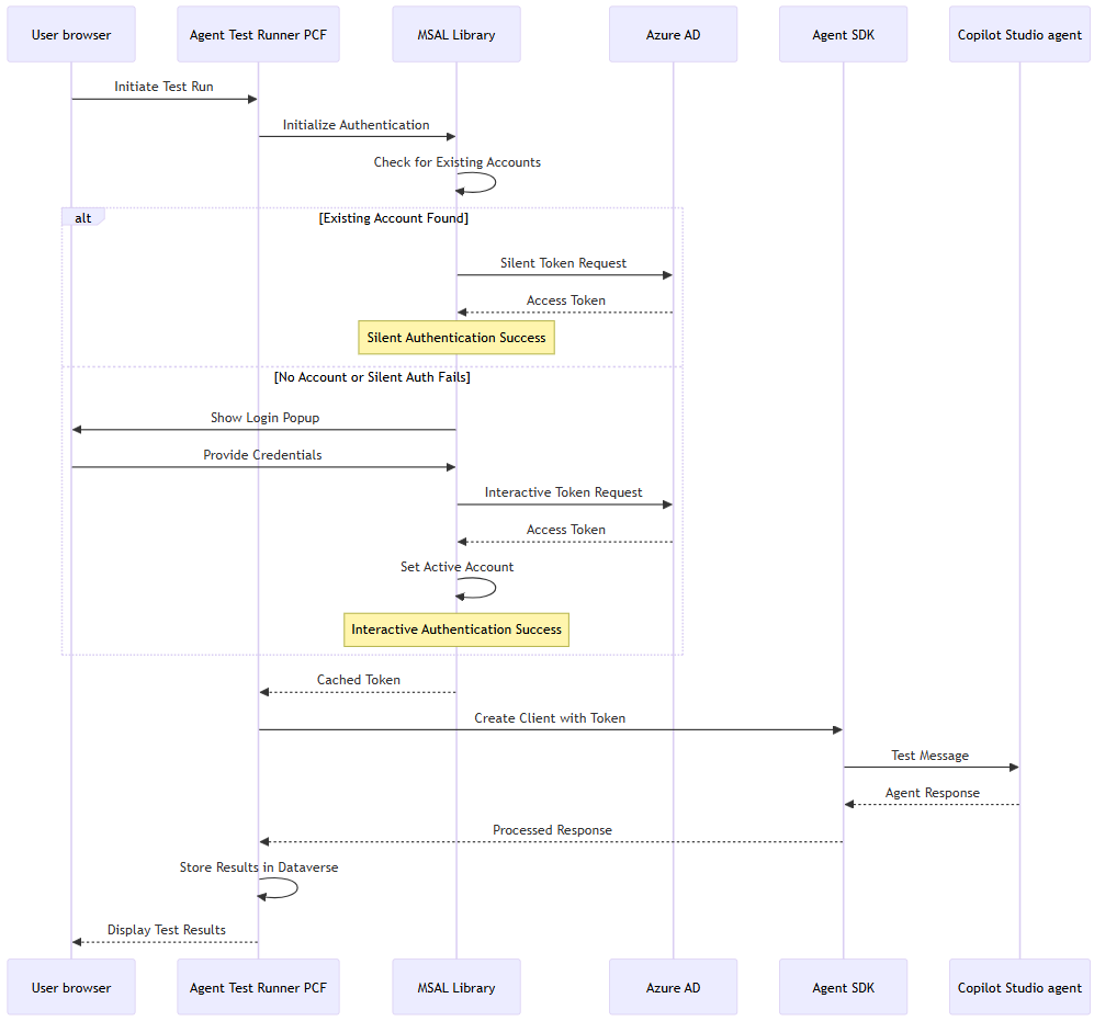
Architektura przepływu

Na poniższym diagramie sekwencji przedstawiono przepływ uwierzytelniania i wykonywania testowego.

Diagram ilustrujący architekturę zestawu SDK przeglądarki do agenta na potrzeby uwierzytelniania i testowania.

Architektura składników

Na poniższym diagramie przedstawiono kluczowe komponenty związane z przepływem uwierzytelniania Microsoft dla Agent Test Runner.

Diagram ilustrujący kluczowe składniki związane z przepływem testowym, w tym środowisko przeglądarki, usługi Power Platform i usługi uwierzytelniania.

Konfigurowanie uwierzytelniania firmy Microsoft

Proces konfiguracji obejmuje konfigurowanie rejestracji aplikacji usługi Azure Active Directory, uzyskiwanie identyfikatorów agentów z programu Copilot Studio i tworzenie rekordu konfiguracji w usłudze Dataverse.

Azure Portal

W witrynie Azure Portal utwórz rejestrację aplikacji, dodaj adres URL przekierowania i skonfiguruj uprawnienia interfejsu API.

Uwaga / Notatka

Jeśli masz uprawnienia administratora dzierżawy, możesz skonfigurować uprawnienia interfejsu API. W przeciwnym razie należy poprosić administratora dzierżawy o wykonanie tego za użytkownika.

  1. Utwórz rejestrację aplikacji w witrynie Azure Portal.

    Upewnij się, że skopiujesz zarówno identyfikator aplikacji (klienta), jak i identyfikator katalogu (dzierżawy). Te wartości można uzyskać na stronie Przegląd .

  2. Skonfiguruj uprawnienia interfejsu API w Portalu Azure:

    1. W rejestracji aplikacji nawiguj do Uprawnień API.

    2. Wybierz pozycję Dodaj uprawnienie.

    3. Wybierz kartę API używane przez moją organizację.

    4. Wyszukaj interfejs API platformy Power Platform.

      Uwaga / Notatka

      Jeśli na liście nie widzisz Power Platform API, musisz dodać interfejs API do swojej dzierżawy. Postępuj zgodnie z instrukcjami w temacie Power Platform API Authentication Step 2 (Krok 2).

    5. Wybierz pozycję Uprawnienia delegowane.

    6. W obszarze CopilotStudio wybierz pozycję CopilotStudio.Copilots.Invoke.

    7. Wybierz Dodaj uprawnienia.

    8. Udziel zgody administratora, wybierając pozycję Udziel zgody administratora dla <organizacji>. Jeśli przycisk jest niedostępny, może być konieczne zwrócenie się do administratora dzierżawy o jego zrobienie.

  3. Dodaj adres URL przekierowania, uwzględniając konfigurację ustawień tokenu w Portalu Azure.

    1. Przejdź do pozycji Uwierzytelnianie w rejestracji aplikacji.

    2. W obszarze Konfiguracje platformy wybierz pozycję Dodaj platformę.

    3. Wybierz pozycję Aplikacja jednostronicowa.

    4. Wprowadź adres URL środowiska przy użyciu formatu: https://[your-org].crm.dynamics.com

    5. Wybierz zarówno tokeny dostępu (używane dla przepływów niejawnych) jak i tokeny identyfikatorów (używane w przypadku przepływów niejawnych i hybrydowych).

    6. Wybierz Konfiguruj.

    7. Upewnij się, że obsługiwane typy kont są ustawione na tylko konta w tym katalogu organizacyjnym.

Copilot Studio i Dataverse

W Copilot Studio uzyskaj identyfikator środowiska agenta i identyfikator agenta, aby utworzyć rekord konfiguracji agenta w usłudze Dataverse.

  1. W Copilot Studio:

    1. Sprawdź, czy jesteś w poprawnym środowisku.

    2. Wybierz agenta, który chcesz przetestować, i upewnij się, że został opublikowany.

    3. W obszarze Ustawienia wybierz pozycję Zaawansowane>metadane.

    4. Skopiuj wartości identyfikatora środowiska i nazwy schematu. Nazwa schematu to Identyfikator agenta i używa formatu cr123_agentname.

  2. Utwórz rekord konfiguracji agenta w usłudze Dataverse z wartościami z poprzednich kroków:

    Pole Wartość Example
    Uwierzytelnianie użytkowników Uwierzytelnianie firmy Microsoft
    identyfikator klienta Identyfikator aplikacji (klienta) z kroku 1 w witrynie Azure Portal. 12345678-1234-1234-1234-123456789012
    Identyfikator najemcy Identyfikator katalogu (dzierżawy) z kroku 1 w witrynie Azure Portal. 87654321-4321-4321-4321-210987654321
    Identyfikator środowiska Identyfikator środowiska z poprzedniego kroku. 11111111-2222-3333-4444-555555555555
    Identyfikator agenta Nazwa schematu z poprzedniego kroku. cr123_testagent

Rozwiązywanie problemów

Ta sekcja zawiera kroki rozwiązywania problemów z typowymi błędami, które mogą wystąpić.

Błędy uwierzytelniania

Błąd: "AADSTS50011: adres URL odpowiedzi określony w żądaniu jest niezgodny"

  • Przyczyna: niezgodność identyfikatora URI przekierowania w rejestracji aplikacji platformy Azure.

  • Rozwiązanie:

    1. W witrynie Azure Portal przejdź do pozycji Rejestracje aplikacji i wybierz pozycję Zarządzaj uwierzytelnianiem>.
    2. Upewnij się, że identyfikator URI przekierowania jest dokładnie zgodny z adresem URL środowiska.
    3. Użyj formatu: https://[your-org].crm.dynamics.com

Błąd: "AADSTS65001: Użytkownik lub administrator nie wyraził zgody"

  • Przyczyna: Brak uprawnień interfejsu API lub zgody administratora.

  • Rozwiązanie:

    1. W witrynie Azure Portal przejdź do pozycji Rejestracje aplikacji i wybierz pozycję Zarządzaj uprawnieniami>interfejsu API.
    2. Upewnij się, że dodano uprawnienie CopilotStudio.Copilots.Invoke .
    3. Wybierz Udzielanie zgody administratora.

Okienko logowania pojawia się za każdym razem

  • Przyczyna: Konto nie jest buforowane ani ustawienia przeglądarki uniemożliwiające przechowywanie tokenów.

  • Rozwiązanie:

    1. Upewnij się, że przeglądarka zezwala na okna podręczne dla domeny usługi Dynamics.
    2. Sprawdź, czy przeglądarka jest w trybie incognito lub prywatnym.
    3. Sprawdź, czy przeglądarka nie blokuje plików cookie innych firm.
    4. Wyczyść pamięć podręczną przeglądarki i spróbuj ponownie.
    5. Sprawdź, czy zasady organizacji wymuszają ponowne uwierzytelnianie.

Błąd: "InteractionRequiredAuthError" w konsoli przeglądarki

  • Przyczyna: Normalne zachowanie w przypadku niepowodzenia cichego uwierzytelniania i wywołania logowania interaktywnego.

  • Oczekiwane zachowanie:

    • Ten błąd występuje, gdy uwierzytelnianie dyskretne kończy się niepowodzeniem.
    • System automatycznie wyświetla wyskakujące okienko logowania.
  • Wymagana akcja: Brak.

Błędy zestawu SDK agenta

Błąd: "404 Nie znaleziono — nie znaleziono agenta"

  • Przyczyna: Nieprawidłowy identyfikator agenta lub identyfikator środowiska.

  • Rozwiązanie:

    1. Sprawdź identyfikator agenta (nazwę schematu) w programie Copilot Studio w obszarze Ustawienia > Metadane zaawansowane>.
    2. Upewnij się, że identyfikator środowiska odpowiada środowisku, w którym agent jest publikowany.
    3. Upewnij się, że agent jest opublikowany i dostępny.

Błąd: "401 Brak autoryzacji"

  • Przyczyna: Problemy z tokenem uwierzytelniania.

  • Rozwiązanie:

    1. Sprawdź, czy użytkownik ma dostęp do środowiska Copilot Studio.
    2. Sprawdź uprawnienia rejestracji aplikacji platformy Azure.
    3. Wyczyść pamięć podręczną przeglądarki i ponów próbę uwierzytelnienia.

Błąd: "403 Zabronione"

  • Przyczyna: Niewystarczające uprawnienia dostępu do agenta.

  • Rozwiązanie:

    1. Upewnij się, że użytkownik ma odpowiednie role zabezpieczeń w usłudze Dataverse.
    2. Sprawdź, czy agent zezwala na rolę bezpieczeństwa użytkownika.
    3. Sprawdź uprawnienia środowiska.

Błędy sterowania agenta uruchamiania testów

Błąd: "Nie można zainicjować usługi uwierzytelniania"

  • Przyczyna: Nieprawidłowa konfiguracja w rekordzie konfiguracji agenta.

  • Rozwiązanie:

    1. Sprawdź, czy wszystkie cztery wartości konfiguracji są poprawne:
      • ID klienta
      • Identyfikator dzierżawy
      • Identyfikator środowiska
      • Identyfikator agenta
    2. Sprawdź dodatkowe spacje lub nieprawidłowe znaki.

Błąd: "Zablokowane wywołanie usługi zewnętrznej"

  • Przyczyna: Brak użycia usługi zewnętrznej.

  • Rozwiązanie:

    • Dla użytkowników końcowych w aplikacjach opartych na modelu:
      • Ten błąd zazwyczaj wskazuje problem z wdrożeniem lub konfiguracją.
      • Skontaktuj się z administratorem systemu lub deweloperem.
      • Żadna akcja użytkownika nie może rozwiązać tego problemu, ponieważ wymaga interwencji administratora lub dewelopera.
    • Dla administratorów systemu:
      • Sprawdź, czy zasady zabezpieczeń organizacji blokują wywołania zewnętrzne.
      • Upewnij się, że ustawienia zapory i serwera proxy zezwalają na połączenia z wymaganymi domenami firmy Microsoft.

Błędy sieci i mechanizmu CORS

Błąd: "Zasady CORS: brak nagłówka 'Access-Control-Allow-Origin'"

  • Przyczyna: Zablokowane żądanie między źródłami.

  • Rozwiązanie:

    1. Upewnij się, że identyfikator URI przekierowania na platformie Azure odpowiada dokładnej domenie.
    2. Użyj protokołu HTTPS dla wszystkich adresów URL.
    3. Sprawdź, czy nie ma problemów z mieszaną zawartością (HTTP/HTTPS).

Błąd: "Nie udało się pobrać danych"

  • Przyczyna: Problemy z łącznością sieciową lub zaporą.

  • Rozwiązanie:

    1. Sprawdź łączność sieciową z:
      • login.microsoftonline.com
      • api.powerplatform.com
    2. Sprawdź, czy zapora zezwala na wychodzący ruch HTTPS.
    3. Sprawdź ustawienia serwera proxy, jeśli ma to zastosowanie.

Błędy wykonywania testów

Błąd: "Limit czasu wykonywania testu"

  • Przyczyna: Odpowiedź agenta trwa zbyt długo.

  • Rozwiązanie:

    1. Sprawdź wydajność agenta w programie Copilot Studio.
    2. Sprawdź, czy agent jest zainstalowany i działa.

Błąd: "Nie można utworzyć konwersacji"

  • Przyczyna: Inicjowanie zestawu SDK agenta nie powiodło się.

  • Rozwiązanie:

    1. Sprawdź, czy agent został opublikowany.
    2. Sprawdź konfigurację agenta w programie Copilot Studio.
    3. Upewnij się, że agent obsługuje scenariusz testowy.

Porady dotyczące debugowania

  1. Włącz narzędzia deweloperskie przeglądarki:

    • Naciśnij F12, aby otworzyć narzędzia deweloperskie.
    • Sprawdź kartę Konsola pod kątem błędów języka JavaScript.
    • Sprawdź kartę Sieć pod kątem żądań, które zakończyły się niepowodzeniem.
  2. Sprawdź przepływ uwierzytelniania:

    • Monitoruj kartę Sieć podczas logowania.
    • Poszukaj 200 odpowiedzi z login.microsoftonline.com.
    • Sprawdź pozyskiwanie tokenów w dziennikach konsoli.
  3. Weryfikowanie konfiguracji:

    • Sprawdź wszystkie identyfikatory GUID i inne identyfikatory.
    • Upewnij się, że nie ma dodatkowych spacji ani znaków specjalnych.
    • Zweryfikuj dostępność środowiska i agenta.
  4. Testowanie w izolacji:

    • Wypróbuj agenta bezpośrednio w Copilot Studio.