Udostępnij przez


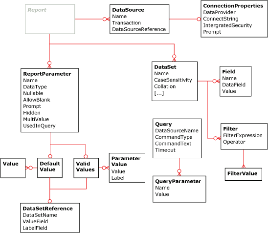
Diagram przegląd danych raportu definicji raportu

Poniższy diagram przedstawia relacje niektórych raport elementy danych w RDL (Report Definition Language).

Diagram danych raportu języka RDL