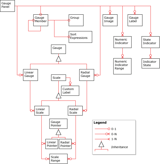
Diagram ogólny skrajni definicji raportu
Poniższy diagram przedstawia relacje elementów skrajni w RDL (Report Definition Language).
.gif)
Ta przeglądarka nie jest już obsługiwana.
Zaktualizuj do Microsoft Edge, aby skorzystać z najnowszych funkcji, aktualizacji bezpieczeństwa i wsparcia technicznego.
Nuta
Dostęp do tej strony wymaga autoryzacji. Możesz spróbować się zalogować lub zmienić katalog.
Dostęp do tej strony wymaga autoryzacji. Możesz spróbować zmienić katalogi.
Poniższy diagram przedstawia relacje elementów skrajni w RDL (Report Definition Language).
.gif)