Notatka
Dostęp do tej strony wymaga autoryzacji. Może spróbować zalogować się lub zmienić katalogi.
Dostęp do tej strony wymaga autoryzacji. Możesz spróbować zmienić katalogi.
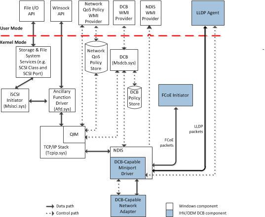
W tej sekcji opisano różne składniki, które są częścią architektury QoS (NDIS Quality of Service) dla standardu IEEE 802.1 Data Center Bridging (DCB). Te składniki przedstawiono na poniższym diagramie.
Pola bez cienia na diagramie reprezentują moduły, które zapewnia system operacyjny Windows. W szczególności system operacyjny udostępnia następujące moduły, które obsługują funkcję DCB:
Dostawca WMI zasad QoS sieci
Ten moduł zawiera interfejs dla klientów instrumentacji zarządzania Windows (WMI) do wykonywania zapytań i ustawiania zasad sieci opartych na QoS w stosie sieciowym systemu operacyjnego. Te zasady umożliwiają przypisanie konkretnych typów ruchu sieciowego do klas ruchu DCB na potrzeby transmisji lub ruchu wychodzącego, zarządzania i priorytetowego dostarczania.
Zasady sieciowe definiują zestaw warunków i akcji. Pakiet ruchu wychodzącego, który pasuje do warunku, takiego jak numer portu TCP lub UDP, jest przypisany do akcji powiązanej z warunkiem. Począwszy od wersji NDIS 6.30, działania polityki określają poziom priorytetu 802.1p przypisany do klasy ruchu DCB.
Zasady QoS sieci są szerszym zbiorem klasyfikacji QoS NDIS. Zasady zdefiniowane przy użyciu dostawcy WMI zasad sieciowych mogą być automatycznie migrowane do funkcji QoS NDIS, o ile warunki zasad i akcje są zgodne z ograniczeniami elementu klasyfikacji QoS NDIS. Aby uzyskać więcej informacji na temat tych elementów, zobacz klasyfikacje ruchu QoS NDIS.
Ten dostawca WMI zapisuje polityki sieciowe w osobnym magazynie w rejestrze systemowym.
DCB dostawca WMI
Ten składnik udostępnia interfejs dla klientów WMI do wykonywania zapytań i ustawiania parametrów QoS NDIS na podstawowym sterowniku miniportu. Za pomocą poleceń cmdlet programu PowerShell opartych na WMI i metod WMI klienci mogą konfigurować funkcje DCB, takie jak sterowanie przepływem oparte na priorytecie (PFC) i ulepszona selekcja transmisji (ETS), na sterowniku miniportu, który obsługuje DCB.
DCB
Składnik DCB (Msdcb.sys) konfiguruje sterownik miniportu zgodny z DCB, ustawiając jego parametry. Składnik DCB uzyskuje te ustawienia z następujących źródeł:
Ustawienia trwałe z magazynu zasad DCB w rejestrze systemowym.
Ustawienia dynamiczne od dostawcy trybu użytkownika DCB WMI. Te ustawienia są dostarczane za pośrednictwem prywatnego interfejsu sterowania we/wy (IOCTL) między dostawcą DCB WMI a modułem DCB.
Składnik DCB przekazuje również ustawienia klasyfikacji QOS ze składnika QIM do sterowników miniportu, które obsługują funkcję QoS NDIS.
Moduł inspekcji QoS (QIM)
Składnik QIM jest częścią warstwy inspekcji pakietów w podstawowym stosie sieci TCP/IP (Tcpip.sys). Począwszy od systemu Windows Server 2012, ten składnik wykonuje klasyfikację pakietów opartych na QoS na potrzeby priorytetyzacji ruchu.
Składnik QIM uwidacznia prywatny interfejs programowania sieciowego (NPI). Gdy składnik DCB ustawia parametry QoS na bazowym sterowniku miniportu, przekazuje te ustawienia do składnika QIM za pośrednictwem tego interfejsu NPI. Dzięki temu usługa DCB może tworzyć zasady QoS w technologii QIM, które są oparte na ustawieniach priorytetu aplikacji DCB. Aby uzyskać więcej informacji na temat interfejsu NPI, zobacz interfejs programowania sieciowego.
Składnik QIM przetwarza również zasady QoS sieci z magazynu zasad w rejestrze. Jeśli te zasady są zgodne z elementami klasyfikacji QoS NDIS, składnik QIM migruje zasady i wystawia je do składnika DCB za pośrednictwem interfejsu NPI.
Uwaga Zasady tworzone przez składnik QIM przechodzą do aktywnego magazynu i nie są utrwalane po ponownym uruchomieniu systemu.
Uwaga Począwszy od systemu Windows Server 2012, składniki dostawcy DCB i DCB WMI nie są instalowane domyślnie. Te składniki są instalowane i włączane za pośrednictwem instalacji funkcji serwera DCB firmy Microsoft. Ta funkcja jest instalowana przy użyciu Kreatora dodawania ról i funkcji Menedżera serwera.