Udostępnij przez


Interfejsy sterowników IHV WDI

Miniport IHV WDI jest jak każdy inny sterownik miniportu NDIS i będzie przestrzegać praktyk programistycznych i dokumentacji dla dowolnego miniportu NDIS. Obowiązki natywnego sterownika miniportu sieci WLAN dla programów obsługi NDIS są podzielone między składnik MS Component a sterownik WDI IHV. Składnik sieci WLAN firmy Microsoft zajmuje się wymaganiami NDIS, które mają zastosowanie do wszystkich miniportów Wi-Fi, aby każdy IHV nie musiał ponownie wykonać wszystkich czynności. Mapowanie i zmiany zachowania procedur obsługi NDIS dla natywnego miniportu IHV sieci WLAN, gdy są stosowane do miniportu IHV WDI, są opisane poniżej.

Driver installation

Nie ma żadnych zmian w sposobie ładowania i instalowania w systemie sterownika miniportu IHV WDI. Proces INF i instalacji sterownika jest podobny do procesu sterownika miniportu IHV natywnych sieci WLAN. Podobnie jak w przypadku istniejących sterowników NDIS, gdy sterownik IHV musi zostać załadowany do pracy z kartą sieci WLAN IHV, system operacyjny wywołuje procedurę DriverEntry sterownika miniportu IHV.

DriverEntry

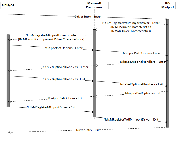
System operacyjny bezpośrednio wywołuje procedurę DriverEntry sterownika IHV WDI. Miniport IHV jest zgodny z większością wytycznych regularnej procedury DriverEntry miniportu NDIS. Jednym wyjątkiem jest to, że zamiast wywoływać NdisMRegisterMiniportDriver, miniport IHV wywołuje NdisMRegisterWdiMiniportDriver , aby poinformować system operacyjny o włączeniu składnika sieci WLAN firmy Microsoft.

Poniżej przedstawiono kluczowe parametry NdisMRegisterWdiMiniportDriver.

  • NDIS_MINIPORT_DRIVER_CHARACTERISTICS: Jest to oryginalna struktura NDIS, która natywna Wi-Fi miniport używa do rejestrowania się w usłudze NDIS. W przypadku modelu WDI większość parametrów programu obsługi jest opcjonalna. Jedynymi wymaganymi menedżerami są MINIPORT_OID_REQUEST_HANDLER i MINIPORT_DRIVER_UNLOAD. MINIPORT_OID_REQUEST_HANDLER służy do przekazywania komunikatów WDI do sterownika IHV. Jeśli określono inną procedurę obsługi, składnik sieci WLAN firmy Microsoft zazwyczaj wywołuje procedurę obsługi po wykonaniu własnego przetwarzania dla programu obsługi.
  • NDIS_MINIPORT_DRIVER_WDI_CHARACTERISTICS: jest to nowy zestaw programów obsługi, które musi zaimplementować sterownik miniportu WDI. Jest on używany przez sterownik IHV do rejestrowania dodatkowych procedur obsługi dla ścieżki sterowania oraz pełnego zestawu procedur obsługi dla ścieżki danych.

Gdy miniport IHV wywołuje NdisMRegisterWdiMiniportDriver, składnik sieci WLAN firmy Microsoft aktualizuje procedury obsługi NDIS_MINIPORT_DRIVER_CHARACTERISTICS i wywołuje NdisMRegisterMiniportDriver. Aktualizacje są wykonywane tak, aby składnik sieci WLAN firmy Microsoft mógł przechwycić procedury obsługi, dla których może zapewnić pomoc lub uproszczenie sterownika miniportu IHV WDI.

Poniżej znajduje się typowy przepływ procesu DriverEntry dla sterownika miniportu IHV WDI

przepływ sterownika wdi.

Aby uzyskać więcej informacji na temat DriverEntry, zobacz DriverEntry of NDIS Miniport Drivers (Sterowniki Miniport NDIS).

MiniportSetOptions

Jak pokazano na powyższym diagramie DriverEntry, jeśli miniport IHV WDI zarejestrował program obsługi MiniportSetOptions, system operacyjny wywołuje tę funkcję w kontekście sterownika miniportu wywołującego NdisMRegisterWdiMiniportDriver.

Jeśli sterownik miniportu IHV rejestruje wszelkie procedury obsługi opcji przy użyciu NdisSetOptionalHandlers, te procedury mogą nie być serializowane przez warstwę WDI przez składnik Microsoft. W związku z tym składnik IHV jest odpowiedzialny za obsługę wszelkich wymagań synchronizacji dla tych obsługujących mechanizmów.

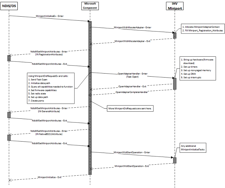
MiniportInitializeEx

Model WDI dzieli zachowanie MiniportInitializeEx na wiele wywołań interfejsu WDI.

  1. Call MiniportWdiAllocateAdapter.

    Gdy system operacyjny znajdzie wystąpienie sprzętu IHV, jest to pierwsze wywołanie sterownika miniportu IHV WDI. W tym wywołaniu miniport WDI wykonuje akcje wymagane do utworzenia reprezentacji oprogramowania (MiniportAdapterContext) urządzenia. Określa również informacje o urządzeniu, które ma wypełnić strukturę NDIS_MINIPORT_ADAPTER_REGISTRATION_ATTRIBUTES . Rzeczywiste inicjowanie urządzenia i stosu Wi-Fi odbywa się później, gdy komponent Microsoftu wysyła polecenia WDI, aby przeprowadzić określone inicjalizacje.

    Korzystając z danych uzyskanych ze sterownika miniportu IHV WDI, składnik Microsoftu wywołuje NdisMSetMiniportAttributes i ustawia NDIS_MINIPORT_ADAPTER_REGISTRATION_ATTRIBUTES w NDIS. Większość pól NDIS_MINIPORT_ADAPTER_REGISTRATION_ATTRIBUTES jest wypełniana domyślnie przez składnik firmy Microsoft. Sterownik IHV musi wypełnić pola MiniportAdapterContext i InterfaceType .

    Po powrocie tego wywołania ze sterownika miniportu IHV ono rozpoczyna odbieranie poleceń WDI za pośrednictwem procedury obsługi MiniportOidRequest. Podczas tego wywołania składnik Microsoft może nie być w stanie wykonać operacji resetowania/odzyskiwania, więc wszelkie działania podejmowane w tym miejscu powinny być szybkie i niezawodne.

  2. Call MiniportWdiOpenAdapter.

    Po MiniportWdiAllocateAdapter składnik firmy Microsoft wywołuje funkcję MiniportWdiOpenAdapter w celu załadowania oprogramowania układowego i zainicjowania sprzętu.

  3. Wiele poleceń WDI przy użyciu funkcji MiniportOidRequest.

    Po wywołaniu MiniportWdiOpenAdapter składnik firmy Microsoft wysyła następujące zadania/właściwości/wywołania do miniportu IHV.

    1. Wywołaj metodę MiniportWdiTalTxRxInitialize , aby zainicjować ścieżkę danych i wymienić programy obsługi.
    2. Wywołaj OID_WDI_GET_ADAPTER_CAPABILITIES, aby uzyskać informacje o możliwościach karty.
    3. Wywołaj OID_WDI_SET_ADAPTER_CONFIGURATION, aby skonfigurować adapter.
    4. Wywołaj OID_WDI_TASK_SET_RADIO_STATE , aby ustawić początkowy stan radiowy, jeśli nie jest jeszcze w oczekiwanym stanie.
    5. Wywołaj metodę MiniportWdiTalTxRxStart , aby skonfigurować ścieżkę danych.
    6. Wywołaj OID_WDI_TASK_CREATE_PORT , aby utworzyć port początkowy.

    Inne polecenia mogą być również wysyłane do składnika IHV w ramach przetwarzania MiniportInitializeEx składnika Microsoft. Jednak dopóki nie zostanie wywołana funkcja MiniportWdiStartOperation, składnik firmy Microsoft nie wysyła żadnych zadań wymagających komunikacji radiowej. Z wyjątkiem tego, że OID_WDI_TASK_OPEN jest zawsze wysyłany jako pierwszy, kolejność innych poleceń/wywołań może ulec zmianie.

    Korzystając z danych uzyskanych ze sterownika miniportu IHV WDI, składnik firmy Microsoft wywołuje NdisMSetMiniportAttributes i ustawia NDIS_MINIPORT_ADAPTER_GENERAL_ATTRIBUTES i NDIS_MINIPORT_ADAPTER_NATIVE_802_11_ATTRIBUTES w NDIS.

  4. Call MiniportWdiStartOperation.

    Jest to opcjonalna procedura obsługi miniportów WDI wewnątrz NDIS_MINIPORT_DRIVER_WDI_CHARACTERISTICS , za pomocą którego sterownik IHV może wykonywać wszelkie dodatkowe zadania MiniportInitializeEx. Może być również używany przez miniport IHV jako sygnał, że składnik Microsoft zakończył inicjowanie miniportu i miniport może rozpocząć wszelkie potrzebne procesy w tle.

    Na poniższym diagramie przedstawiono przepływ MiniportInitializeEx.

    przepływ inicjowania miniportu wdi.

    Jeśli operacja pośrednia zakończy się niepowodzeniem, składnik firmy Microsoft cofa poprzednie operacje i powoduje niepowodzenie uruchamiania miniportu. Jeśli na przykład OID_WDI_TASK_CREATE_PORT zakończy się niepowodzeniem, ścieżka danych zostanie wyczyszczona, OID_WDI_TASK_CLOSE zostanie wysłana, a miniport zakończy się niepowodzeniem.

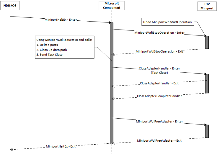
MiniportHaltEx

W natywnym miniportem Wi-Fi, funkcja MiniportHaltEx służy do tego, aby powiedzieć miniportowi, aby zatrzymać działanie i wyczyścić instancję adaptera. W modelu WDI składnik firmy Microsoft obsługuje oryginalne wywołanie MiniportHaltEx i dzieli je na wiele wywołań interfejsu WDI.

  1. Call MiniportWdiStopOperation.

    Jest to opcjonalna procedura obsługi miniportów WDI wewnątrz NDIS_MINIPORT_DRIVER_WDI_CHARACTERISTICS , za pomocą którego sterownik IHV może cofnąć operacje wykonywane w miniportWdiStartOperation.

  2. Wiele poleceń WDI przy użyciu MiniportOidRequest.

    Po operacji MiniportWdiStopOperation składnik firmy Microsoft wysyła zadania/właściwości do miniportu IHV w celu uporządkowania bieżącego stanu sterownika IHV. To oczyszczanie może obejmować następujące elementy.

    1. Wywołaj OID_WDI_TASK_DISCONNECT/OID_WDI_TASK_STOP_AP, aby usunąć wszystkie istniejące połączenia.
    2. Wywołaj OID_WDI_TASK_DELETE_PORT , aby usunąć wszystkie utworzone porty.
    3. Wywołaj metodę MiniportWdiTalTxRxStop , aby zatrzymać ścieżkę danych.
    4. Wywołaj MiniportWdiTalTxRxDeinitialize, aby zdeinicjalizować ścieżkę danych.
    5. Zlecenie czyszczenia stanu sprzętu. Jest to wysyłane do IHV przy użyciu miniportWdiCloseAdapter , który został zarejestrowany przez sterownik IHV.
  3. Po wywołaniu wszystkich powyższych poleceń składnik firmy Microsoft wywołuje metodę MiniportWdiFreeAdapter, aby sterownik IHV usunął dowolny stan oprogramowania, jaki mógł istnieć.

Na poniższym diagramie przedstawiono przepływ funkcji MiniportHaltEx.

wdi miniport zatrzymać przepływ.

Przetwarzanie MiniportHaltEx nie jest wykonywane, jeśli urządzenie zostanie usunięte lub jeśli system jest wyłączony. Aby uzyskać informacje o usunięciu niespodziewanym, zapoznaj się z procedurą obsługi MiniportDevicePnPEventNotify. W przypadku zamykania systemu zapoznaj się z zachowaniem programu obsługi MiniportShutdownEx .

MiniportDriverUnload

MiniportDriverUnload to procedura obsługi wywoływana przed zwolnieniem miniportu IHV WDI. Sterownik miniportu IHV WDI wywołuje komponent Microsoft, aby się wyrejestrować. Składnik Microsoft wywołuje NdisMDeregisterMiniportDriver.

Na poniższym diagramie przedstawiono przepływ funkcji MiniportDriverUnload.

przepływ zwalniania sterownika miniport WDI.

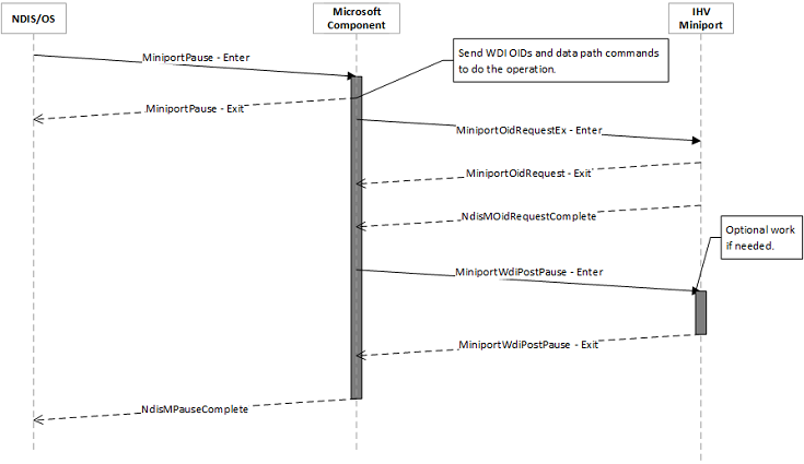
MiniportPause

Wymagania NDIS MiniportPause są obsługiwane przez składnik firmy Microsoft. W ramach aplikacji MiniportPause składnik firmy Microsoft zatrzymuje ścieżkę danych i czeka na jej wyczyszczenie. Miniport IHV WDI może opcjonalnie zarejestrować się do procedury wywołania zwrotnego MiniportWdiPostAdapterPause, która jest wywoływana przez składnik Microsoftu po zakończeniu czyszczenia ścieżki danych.

Na poniższym diagramie przedstawiono przepływ MiniportPause.

wdi miniport wstrzymać przepływ.

MiniportRestart

Wymagania NDIS MiniportRestart są obsługiwane przez składnik firmy Microsoft. W ramach aplikacji MiniportRestart składnik firmy Microsoft cofa pracę wstrzymywania ścieżki danych, która była wykonywana w ramach aplikacji MiniportPause. Miniport IHV WDI może opcjonalnie zarejestrować się dla wywołania zwrotnego MiniportWdiPostAdapterRestart, wywoływanego przez składnik Microsoft, po zakończeniu ponownego uruchamiania ścieżki danych.

Na poniższym diagramie przedstawiono przepływ narzędzia MiniportRestart.

przepływ ponownego uruchamiania miniportu wdi.

MiniportResetEx

Element MiniportResetEx nie jest obsługiwany przez składnik firmy Microsoft. Miniport IHV WDI może opcjonalnie zarejestrować się do wywołania zwrotnego MiniportResetEx, który jest wywoływany przez składnik Microsoft.

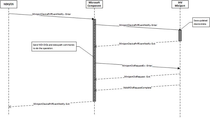
MiniportDevicePnPEventNotify

Funkcja MiniportDevicePnPEventNotify służy do powiadamiania sterownika NDIS o zdarzeniach PNP, takich jak niespodziewane usunięcie urządzenia. Gdy NDIS wysyła to powiadomienie, najpierw jest ono przekazywane do miniportu IHV WDI w celu przetwarzania. Po zakończeniu przetwarzania komponentu IHV, komponent firmy Microsoft wykonuje odpowiednie działania dla tego zdarzenia. Wywołanie przekazywane do składnika IHV nie jest sekwencyjnie wykonywane z innymi zadaniami i wywołaniami zwrotnymi.

Na poniższym diagramie przedstawiono przepływ parametru MiniportDevicePnPEventNotify.

Przepływ powiadomień PnP sterownika miniportu WDI.

MiniportShutdownEx

Funkcja MiniportShutdownEx służy do powiadamiania sterownika NDIS o zdarzeniach zamknięcia systemu. Gdy NDIS wysyła powiadomienie, jest ono najpierw obsługiwane przez składnik Microsoft. Po zakończeniu przetwarzania przez składnik firmy Microsoft, przekazuje on zdarzenie do miniportu IHV WDI w celu dalszego przetwarzania.

Na poniższym diagramie przedstawiono przepływ MiniportShutdownEx.

procedura zamykania miniportu WDI.

MiniportOidRequest

Procedura obsługi MiniportOidRequest jest wymaganą procedurą obsługi, którą musi zaimplementować miniport IHV WDI. Jest używany przez komponent Microsoftu do przesyłania poleceń WDI do miniportu sterownika IHV. Służy również do przekazywania identyfikatorów OID, których składnik firmy Microsoft nie obsługuje, do miniportu IHV.

Wywołanie MiniportOidRequest do miniportu IHV WDI powinno być traktowane jako wiadomość M1 dla komendy WDI. Ukończenie identyfikatora OID (za pośrednictwem elementu NdisMOidRequestComplete lub za pośrednictwem zwracanego elementu non-PENDING z miniportOidRequest) należy traktować jako komunikat M3 dla zadania/polecenia WDI.

Dla każdego polecenia WDI istnieją dwa potencjalne pola, w których można zwrócić kod NDIS_STATUS dla operacji — kod stanu z wywołania MiniportOidRequest (lub NdisMOidRequestComplete) oraz kod stanu w polu WDI_MESSAGE_HEADER (po zakończeniu identyfikatora OID lub za pośrednictwem NdisMIndicateStatusEx). Składnik firmy Microsoft zawsze najpierw analizuje NDIS_STATUS uzyskany z ukończenia OID, zanim przyjrzy się polu WDI_MESSAGE_HEADERStatus. Oczekiwania dotyczące składnika IHV dla przetwarzania identyfikatorów OID WDI są następujące.

  1. Identyfikatory OID WDI są przesyłane do komponentu IHV przy użyciu NDIS_OID_REQUESTRequestTypeNdisRequestMethod, a odpowiednia wiadomość i długość wiadomości znajdują się odpowiednio w polach DATA.METHOD_INFORMATION.InformationBuffer oraz DATA.METHOD_INFORMATION.InputBufferLength.
  2. Składnik IHV zgłasza błąd w uzupełnianiu identyfikatora OID, jeśli wystąpił błąd podczas przetwarzania polecenia, i ustawia pole Stan WDI_MESSAGE_HEADER na niepowodzenie, jeśli ma błąd na poziomie Wi-Fi .
  3. W przypadku zadań i właściwości numer portu żądania znajduje się w polu WDI_MESSAGE_HEADERPortId . Numer portu w NDIS_OID_REQUEST jest zawsze ustawiony na 0.
  4. Aby ukończyć identyfikator OID, można zwrócić NDIS_STATUS_PENDING i zakończyć identyfikator OID później (synchronicznie lub asynchronicznie) z użyciem funkcji NdisMOidRequestComplete.
  5. Jeśli składnik IHV kończy identyfikator OID NDIS_STATUS_SUCCESS, musi wypełnić pole BytesWritten żądania OID odpowiednią liczbą bajtów, w tym spacją dla WDI_MESSAGE_HEADER.
  6. Jeśli składnik IHV nie ma wystarczającej ilości miejsca w polu DATA.METHOD_INFORMATION.OutputBufferLength, aby wypełnić odpowiedź, kończy identyfikator OID kodem NDIS_STATUS_BUFFER_TOO_SHORT i wypełnia pole DATA.METHOD_INFORMATION.BytesNeeded. Składnik firmy Microsoft może próbować przydzielić bufor żądanego rozmiaru i przesłać nowe żądanie do IHV.
  7. Jeśli jest to zadanie, zadanie M4 (NdisMIndicateStatusEx) powinno być sygnalizowane tylko wtedy, gdy zadanie zostało zgłoszone jako pomyślnie rozpoczęte — ukończenie identyfikatora OID zakończy się pomyślnie, a Stan w WDI_MESSAGE_HEADER dla ukończenia identyfikatora OID był sukcesem.

Na poniższym diagramie przedstawiono przykładowe żądanie identyfikatora OID NDIS, które odpowiada pojedynczemu poleceniu WDI. Gdy żądanie identyfikatora OID jest przesyłane przez system operacyjny, składnik firmy Microsoft konwertuje go na żądanie identyfikatora OID WDI i przesyła żądanie identyfikatora OID WDI do miniportu IHV. Gdy miniport IHV ukończy przetwarzanie identyfikatora OID, składnik firmy Microsoft odpowiednio dokończy oryginalne żądanie OID.

sekwencja żądań OID miniportu WDI dla pojedynczego polecenia WDI.

Jeśli OriginalOidRequest mapuje na wiele żądań WDI i jedno z tych żądań kończy się niepowodzeniem, żądanie OriginalOidRequest również kończy się niepowodzeniem. Jeśli podzbiór operacji pośrednich został już zakończony, składnik firmy Microsoft próbuje cofnąć operacje, które obsługują czyszczenie.

Na poniższym diagramie przedstawiono przykład żądania OID NDIS obsługiwanego przez składnik firmy Microsoft. Po przesłaniu żądania OID przez system operacyjny składnik firmy Microsoft przetwarza i finalizuje żądanie OID. Ten identyfikator OID nie jest przekazywany do miniportu IHV WDI.

sekwencja żądań oid miniport wdi dla OID obsługiwanych przez składnik Microsoft.

Identyfikatory OID, które nie są zrozumiałe dla składnika firmy Microsoft, są przekazywane bezpośrednio do składnika IHV na potrzeby przetwarzania.

wdi miniport oid procedura żądań dla identyfikatorów, które nie są obsługiwane przez składnik Microsoft.

Zachowanie MiniportOidRequest jest niezmienione dla sterownika miniportu IHV WDI (w porównaniu z natywnym miniportem Wi-Fi). Wywołania są serializowane, a miniport IHV może wykonać je synchronicznie lub asynchronicznie z wywołaniem NdisMOidRequestComplete.

MiniportCancelOidRequest

Jest to opcjonalna procedura obsługi używana przez miniport IHV WDI, który musi obsługiwać identyfikatory OID, które nie są mapowane na komunikaty WDI. Ta procedura obsługi nie jest używana dla żadnych identyfikatorów operacyjnego WDI. Identyfikatory OID WDI muszą zostać ukończone szybko i nie ma potrzeby, aby sterownik miniportU IHV próbował anulować oczekujący identyfikator OID. Anulowanie zadań WDI jest obsługiwane przy użyciu odpowiedniego żądania OID anulowania zadania. W przypadku niemapowanych identyfikatorów OID oczekiwane zachowanie jest definiowane przez NDIS.

NdisMIndicateStatusEx

NdisMIndicateStatusEx jest używany przez miniport IHV WDI do wysyłania powiadomień do składnika Microsoft. Wskazania mogą być niepożądane, takie jak błędy TKIP MIC, lub pożądane wskazania służące do ukończenia (M4) zadania.

Na poniższym diagramie przedstawiono przykład wskazania WDI, którego odpowiednikiem jest wskaźnik NDIS/Native Wi-Fi. Po przesłaniu wskazania przez miniport IHV do składnika firmy Microsoft składnik firmy Microsoft konwertuje go na istniejące wskazanie i przekazuje go do systemu operacyjnego.

przepływ wskazywania statusu miniportu WDI.

Na poniższym diagramie przedstawiono przykład wskazania WDI, które nie ma odpowiedniego wskazania NDIS/Native Wi-Fi. Jest to obsługiwane przez składnik firmy Microsoft.

wskazanie stanu wdi bez bezpośredniego mapowania na ndis.

Na poniższym diagramie przedstawiono wskazanie, które nie jest rozpoznawane przez składnik firmy Microsoft. Wskazanie jest przekazywane as-is do systemu operacyjnego.

wskazanie stanu WDI nie jest rozpoznawane przez składnik Microsoft.

Zachowanie funkcji NdisMIndicateStatusEx pozostaje niezmienione dla sterownika miniportu WDI IHV w porównaniu z natywnym sterownikiem miniportu Wi-Fi.

MiniportDirectOidRequest

Jest to opcjonalna procedura obsługi zarejestrowana przez sterownik miniport IHV WDI, jeśli musi obsługiwać bezpośrednie identyfikatory OID, które nie są mapowane na komunikaty WDI. Wszystkie istniejące identyfikatory OID dla Wi-Fi Direct są przyporządkowane do komunikatów WDI, więc ten program obsługi nie jest wymagany do wspierania tej funkcjonalności. Nieobsługiwane bezpośrednie identyfikatory OID nie są serializowane przez komponent Microsoft.

MiniportCancelDirectOidRequest

Jest to opcjonalna procedura obsługi używana przez miniport IHV WDI, który musi obsługiwać bezpośrednie identyfikatory OID, które nie są mapowane na komunikaty WDI. W przypadku niemapowanych identyfikatorów OID oczekiwane zachowanie jest definiowane przez NDIS.

MiniportSendNetBufferLists

Ta procedura obsługi nie jest używana w sterowniku miniportU IHV WDI i nie powinna być udostępniana. Składnik firmy Microsoft używa programów obsługi ścieżek danych zarejestrowanych za pośrednictwem NDIS_MINIPORT_DRIVER_WDI_CHARACTERISTICS do przesyłania pakietów do miniportu IHV.

MiniportCancelSend

Ta procedura obsługi nie jest używana w sterowniku miniportU IHV WDI i nie powinna być udostępniana.

MiniportReturnNetBufferLists

Obsługa ta nie jest używana w sterowniku miniportu IHV WDI i nie powinna być dostarczana. Składnik firmy Microsoft używa programów obsługi ścieżek danych zarejestrowanych za pośrednictwem NDIS_MINIPORT_DRIVER_WDI_CHARACTERISTICS w celu zwrócenia odebranych pakietów do miniportu IHV.

Procedura obsługi WDI: MiniportWdiOpenAdapter

Procedura obsługi MiniportWdiOpenAdapter jest używana przez składnik firmy Microsoft do zainicjowania operacji otwarcia zadania dla sterownika IHV. To wywołanie musi zostać wykonane szybko, a jeśli operacja otwierania została pomyślnie uruchomiona, IHV musi zwrócić NDIS_STATUS_SUCCESS dla tego wywołania i wywołać obsługę OpenAdapterComplete przekazaną do parametru NDIS_WDI_INIT_PARAMETERSMiniportWdiAllocateAdapter.

Procedura obsługi WDI: MiniportWdiCloseAdapter

Procedura obsługi MiniportWdiCloseAdapter jest używana przez składnik Microsoft do inicjowania operacji zamknięcia zadania na sterowniku IHV. To wywołanie musi zostać wykonane szybko, a jeśli operacja otwierania została pomyślnie uruchomiona, IHV musi zwrócić NDIS_STATUS_SUCCESS podczas tego wywołania oraz wywołać funkcję obsługi CloseAdapterComplete przekazaną do parametru NDIS_WDI_INIT_PARAMETERS w MiniportWdiAllocateAdapter.