Udostępnij za pośrednictwem


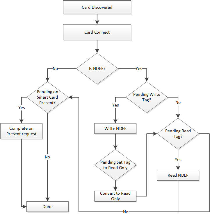
Przepływ funkcjonalny karty inteligentnej

Ponieważ karta inteligentna udostępnia sterownik z NFP, gdy karta inteligentna się zbliża, przetwarzanie NDEF ma priorytet. Daje to możliwość usługom wyższego poziomu na pracę nad typem komunikatu NDEF, zanim aplikacja będzie mogła komunikować się z kartą.

Schemat blokowy opisujący hierarchiczne odczytywanie i zapisywanie komunikatów NDEF podczas odnajdywania kart inteligentnych.