Udostępnij za pośrednictwem


Sekwencja inicjowania

Na poniższej ilustracji przedstawiono ogólny zestaw pakietów NCI wymienianych przez NFC CX i NFCC podczas inicjowania. Przed rozpoczęciem inicjalizacji sterownik NFC CX wywołuje procedurę wstępnego inicjowania sterownika klienta, jeśli została ona zarejestrowana. Sekwencje wysokiego poziomu obejmujące StateInit to: resetowanie NCI, inicjowanie NCI, standardowa konfiguracja parametrów NCI oraz mapowanie interfejsu RF oraz protokołu RF. Należy pamiętać, że sterownik klienta NFC może ustawić wartości domyślne niektórych parametrów konfiguracji NCI używanych podczas inicjowania za pośrednictwem funkcji interfejsu NFC CX, takich jak NfcCxSetRfDiscoveryConfig i**NfcCxSetLlcpConfig**. Po zakończeniu inicjowania wywoływana jest procedura obsługi pełnej sekwencji. Następny stan po zakończeniu inicjowania to StateRfIdle.

sekwencja inicjowania.

Jednym z kluczowych wymagań dotyczących prawidłowego funkcjonowania NFCC jest obsługa operacji pobierania oprogramowania układowego z sterownika klienta NFC. Konstrukcja NFC CX jest wystarczająco elastyczna, aby obsługiwać wiele różnych projektów do pobierania oprogramowania układowego do kontrolera.

Niektóre mikroukłady wymagają inicjowania NCI na potrzeby informacji o wersji oprogramowania układowego w celu określenia, czy wymagane jest pobranie oprogramowania układowego. W przypadku takich projektów maszyna stanowa NFC CX i sterownik klienta NFC do realizacji pobierania oprogramowania układowego będą wyglądały jak pokazano poniżej. Stany BLUE odpowiadają stanom określonym przez NFC CX, a stany GRAY odpowiadają stanom sterownika klienta NFC. Po zainicjowaniu NCI, tj. w obsłudze pełnej procedury inicjalizacji, sterownik klienta sprawdza bieżącą wersję z komunikatu CORE_INIT_RSP i określa, czy wymagana jest operacja pobierania oprogramowania układowego. Jeśli „Nie”, to zwykłe przejście do następnego stanu sterownika NFC CX. Jeśli "Tak", sterownik klienta prosi NFC CX, aby wykonał ponowne uruchomienie. Po zakończeniu zamykania sterownik klienta NFC może zaimplementować pobieranie oprogramowania układowego.

pobieranie oprogramowania układowego po inicjalizacji.

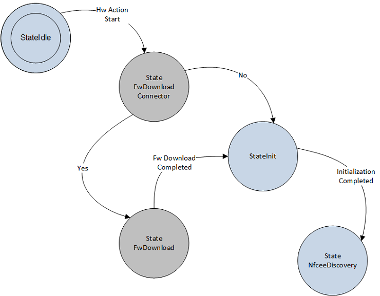
Niektóre implementacje oprogramowania układowego NFCC mają mechanizm poza pasmem, tj. poza kontekstem NCI, aby określić, czy pobieranie oprogramowania układowego jest wymagane. W takich przypadkach, podczas obsługi sekwencji pre-inicjalizacji, sterownik klienta NFC może zaimplementować stan połączenia, aby określić, czy wymagane jest pobranie oprogramowania układowego. Jeśli wartość "Tak", operacje pobierania oprogramowania układowego są wykonywane przez sterownik klienta. Jeśli "Nie", tj. pobieranie oprogramowania układowego nie jest wymagane, normalne działanie przechodzi do następnego etapu. Na poniższej ilustracji przedstawiono obsługę maszyny stanu na potrzeby inicjowania pre-NCI pobierania oprogramowania układowego.

wstępne inicjowanie pobierania oprogramowania układowego.