Nuta
Dostęp do tej strony wymaga autoryzacji. Możesz spróbować się zalogować lub zmienić katalog.
Dostęp do tej strony wymaga autoryzacji. Możesz spróbować zmienić katalogi.
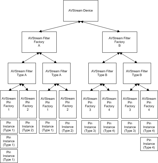
Minidriver AVStream może uwidocznić wiele różnych typów filtrów za pośrednictwem hierarchii, takiej jak na poniższym diagramie.
Elementy tej hierarchii są opisane w następnym temacie AVStream Descriptors.