Nuta
Dostęp do tej strony wymaga autoryzacji. Możesz spróbować się zalogować lub zmienić katalog.
Dostęp do tej strony wymaga autoryzacji. Możesz spróbować zmienić katalogi.
Jedną z kluczowych funkcji direct2D jest umożliwienie współdziałania między direct2D i innymi platformami renderowania, dzięki czemu deweloperzy mogą korzystać z określonych mocnych stron każdej platformy bez wymuszania naruszenia zabezpieczeń, wybierając jedną platformę dla wszystkich potrzeb. W tym temacie podsumowano różne platformy, z którymi Direct2D jest interoperacyjna. Zawiera on następujące sekcje.
- Interoperacyjność GDI
- Współdziałanie GDI+
- Współdziałanie Direct3D
- Interoperacyjność DirectWrite
- Interoperacyjność Windows Imaging Component (WIC)
- Tematy pokrewne
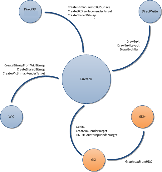
Na poniższym diagramie przedstawiono podsumowanie różnych platform, za pomocą których funkcja Direct2D jest współdziałania, oraz zawiera listę niektórych metod i interfejsów zapewniających współdziałanie.
Interoperacyjność GDI
Funkcja Direct2D umożliwia dwukierunkową współdziałanie z interfejsem GDI. Możesz użyć identyfikatora ID2D1DCRenderTarget , aby zapisać zawartość Direct2D w kontekście urządzenia GDI (DC) lub użyć identyfikatora ID2D1GdiInteropRenderTarget , aby uzyskać reprezentację kontrolera domeny elementu docelowego renderowania.
Aby uzyskać więcej informacji i przykładów, zobacz Omówienie współdziałania direct2D i GDI.
Współdziałanie GDI+
GDI+ można używać z funkcją Direct2D w taki sam sposób jak GDI. Możesz użyć identyfikatora ID2D1DCRenderTarget , aby zapisać zawartość Direct2D na tym samym kontrolerze domeny co zawartość GDI+. Takie podejście umożliwia rozpoczęcie dodawania zawartości Direct2D do aplikacji renderowanych głównie przy użyciu interfejsu GDI+.
Można również użyć identyfikatora ID2D1GdiInteropRenderTarget , aby zapewnić dostęp do kontrolera domeny GDI, który zapisuje przy użyciu direct2D, a następnie użyć metody FromHDC , aby utworzyć obiekt. Takie podejście jest przydatne w przypadku aplikacji renderowanych głównie za pomocą funkcji Direct2D, ale ma model rozszerzalności lub inną starszą zawartość, która wymaga możliwości renderowania za pomocą interfejsu GDI+.
Współdziałanie Direct3D
Direct2D może używać docelowej powierzchni renderowania DXGI (utworzonej przez metodę CreateDxgiSurfaceRender) do zapisu w IDXGISurface. Ta akcja umożliwia dodawanie tła i interfejsów 2-W do scen 3-W i używanie zawartości Direct2D jako tekstury dla modelu 3-W. Direct2D może również przyjąć obiekt IDXGISurface i użyć metody CreateSharedBitmap, aby utworzyć reprezentację mapy bitowej.
Aby uzyskać więcej informacji i przykładów, zobacz Omówienie współdziałania Direct2D i Direct3D.
Współdziałanie funkcji DirectWrite
Funkcja Direct2D jest ściśle zintegrowana z funkcją DirectWrite. Funkcja Direct2D ułatwia renderowanie zawartości DirectWrite, udostępniając metody DrawText, DrawTextLayout i DrawGlyphRun.
Interoperacyjność składnika Windows Imaging (WIC)
Funkcja Direct2D udostępnia metody CreateBitmapFromWicBitmap, CreateSharedBitmap i CreateWicBitmapRenderTarget do manipulowania mapami bitowymi WIC.
Tematy pokrewne
-
Omówienie współdziałania Direct2D i GDI
-
Omówienie współdziałania Direct2D i Direct3D