Notatka
Dostęp do tej strony wymaga autoryzacji. Może spróbować zalogować się lub zmienić katalogi.
Dostęp do tej strony wymaga autoryzacji. Możesz spróbować zmienić katalogi.
Podsystem Windows dla systemu Linux (WSL) jest teraz open source.
Kod obsługujący usługę WSL jest dostępny w witrynie GitHub: microsoft/WSL Releases.
Dowiedz się, co to oznacza, jak pobrać program WSL, skompilować z kodu źródłowego i zapoznać się ze składnikami programu WSL i nie tylko.
Omówienie składnika
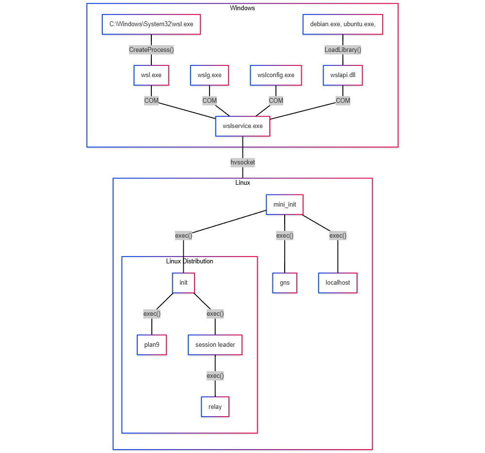
WSL składa się z zestawu komponentów dystrybucji. Niektóre działają w systemie Windows, a niektóre działają wewnątrz maszyny wirtualnej WSL 2.
Kod WSL można podzielić na następujące główne obszary:
Pliki wykonywalne wiersza poleceń, które stanowią punkty wejścia do interakcji z usługą WSL:
wsl.exe,wslconfig.exeiwslg.exe. Są to procesy uruchamiane z programuC:\\Windows\System32\wsl.exe>CreateProcess().Usługa WSL, która uruchamia maszynę wirtualną WSL, uruchamia zainstalowane dystrybucje systemu Linux, instaluje udziały dostępu do plików i nie tylko:
wslservice.exe.Procesy inicjowania i demona systemu Linux, pliki binarne uruchamiane w systemie Linux w celu zapewnienia funkcji WSL:
initdo uruchamiania,gnssieci,localhostprzekazywania portów itp.Udostępnianie plików systemu Linux do systemu Windows przy użyciu implementacji serwera plan9 programu WSL:
plan9.
Dowiedz się więcej o każdym składniku w witrynie dokumentacji open source WSL: wsl.dev.
Kod źródłowy WSL jest obsługiwany przez te dodatkowe składniki typu open source:
- microsoft/wslg: włączenie podsystemu Windows dla systemu Linux w celu włączenia obsługi scenariuszy związanych z serwerem Wayland i X: graficzny interfejs użytkownika (GUI) do uruchamiania aplikacji systemu Linux za pomocą interfejsu użytkownika (nie tylko w wierszu polecenia).
- microsoft/WSL2-Linux-Kernel: źródło jądra systemu Linux używanego w podsystemie Windows dla systemu Linux 2 (WSL2): jądro systemu Linux WSL2.
Następujące składniki są nadal częścią obrazu systemu Windows i nie są obecnie typu open source:
-
Lxcore.sys: sterownik po stronie jądra, który obsługuje WSL 1 -
P9rdr.sysip9np.dll: Składniki, które uruchamiają\\wsl.localhostprzekierowanie systemu plików (z systemu Windows do systemu Linux)
Aby uzyskać więcej informacji na temat historii i społeczności za oprogramowaniem WSL typu open source, zobacz ogłoszenie w blogu z konferencji Microsoft Build 2025: Podsystem Windows dla systemu Linux jest teraz open source przez Pierre'a Boulaya
Odwiedź repozytorium WSL w witrynie GitHub, aby współtworzyć: microsoft/WSL.
Windows Subsystem for Linux