Compartilhar via


Certificação do servidor Microsoft MCP

Servidores MCP (Protocolo de Contexto do Modelo) são serviços de terceiros que fornecem ferramentas e ações para o Microsoft 365 Copilot e outras experiências alimentadas por IA. Para garantir que esses serviços externos sejam seguros, confiáveis e compatíveis, a Microsoft exige que passem por um processo de certificação antes de serem disponibilizados a todos os usuários. Atualmente, a certificação de um servidor MCP é realizada por meio do programa de certificação de conectores da Microsoft, de forma semelhante a um conector personalizado padrão do Power Platform. Em outras palavras, um servidor MCP é empacotado e submetido como conector do Power Platform e deve atender a todas as regras e padrões técnicos do Marketplace aplicáveis. Este artigo descreve o processo atual de certificação de servidores MCP.

Servidores MCP certificados

Cada servidor MCP certificado fornece conteúdo de referência para dar suporte à configuração das ferramentas e ações que se integram a Microsoft 365 Copilot e outras experiências de IA. Para ver a lista filtrada dos servidores MCP certificados atuais, acesse servidores MCP.

Pré-requisitos

Antes de submeter um servidor MCP para certificação, certifique-se de atender a todos os requisitos de elegibilidade, técnica e conformidade.

Elegibilidade da editora

Você deve ser um editor verificado para submeter servidores MCP para certificação. Sua organização deve:

  • Tenha uma conta Microsoft Partner Center com a verificação de negócios concluída.

  • Esteja registrado no programa Microsoft 365 e Copilot.

  • Possua ou controle o ponto de extremidade do servidor MCP que você está enviando.

Se você é uma editora independente que não possui o serviço subjacente, não é elegível para enviar diretamente. Você deve fazer parceria com o proprietário do serviço ou completar a verificação antes de buscar a certificação.

Suporte à autenticação

Servidores MCP devem suportar pelo menos um método de autenticação aprovado, como OAuth 2.0 (preferencial), chave API ou Autenticação Básica.

Para servidores MCP baseados em OAuth, registre uma aplicação multitenant com seu provedor de identidade e forneça os detalhes necessários da configuração OAuth durante o envio. Você também deve fornecer credenciais de teste e instruções de configuração para que a Microsoft possa validar cada ferramenta MCP durante a certificação.

Artefatos e embalagem do MCP

Empacotar servidores MCP usando os mesmos artefatos e estrutura dos conectores Power Platform. Inclua estes componentes:

  • Uma definição completa do OpenAPI descrevendo todas as ferramentas e endpoints MCP

  • Configurações de autenticação corretamente configuradas

  • Metadados necessários como nome, descrição, categorias, ícones e localização

  • Um arquivo intro.md que serve como documentação pública para o servidor MCP

O intro.md deve descrever o propósito do servidor MCP, ferramentas suportadas, etapas de configuração, requisitos de autenticação e limitações conhecidas. Teste minuciosamente todas as ferramentas MCP antes da submissão para garantir respostas consistentes e válidas.

Para mais informações, veja Preparar arquivos de conectores para certificação.

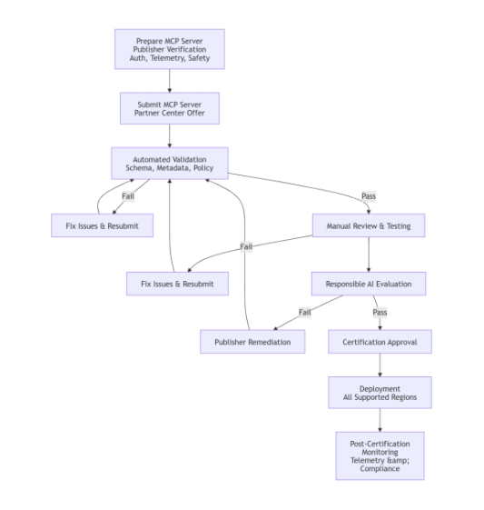
Processo de certificação

O processo de certificação do servidor MCP envolve múltiplas etapas para garantir que o serviço atenda aos padrões da Microsoft em matéria de segurança, confiabilidade, conformidade e uso responsável de IA.

Preparar o pacote para submissão

Para submitir o servidor MCP para certificação, acesse o Microsoft Partner Center e crie uma nova oferta na categoria "Microsoft 365 e Copilot – Conector do Power Platform". Embora servidores MCP sejam distintos dos conectores tradicionais, você os certifica e publica por meio desse mesmo pipeline.

Durante a criação da oferta, forneça metadados, informações legais e de suporte, além dos logotipos obrigatórios. Faça upload do pacote MCP que contém a definição da OpenAPI, intro.md e artefatos de suporte.

Dica

Fornecer evidências de avaliação (EVAL) não é obrigatório. No entanto, incluir provas do teste EVAL junto com sua submissão pode acelerar significativamente o processo de revisão da certificação, ajudando a Microsoft a validar comportamentos esperados e cenários de segurança de forma mais eficiente.

Para etapas detalhadas na criação e envio da sua oferta, veja Processo de certificação de editora verificada.

Validação automatizada

Após enviar seu pacote, a Microsoft realiza validação automatizada para verificar a correção do esquema, completude dos metadados, integridade do empacotamento e conformidade com políticas básicas. Qualquer problema de bloqueio deve ser resolvido antes que o servidor MCP possa prosseguir para a revisão manual.

Revisão manual e testes

Após validação automatizada, a Microsoft realiza uma revisão manual para avaliar a funcionalidade do servidor MCP, segurança, conformidade, telemetria e prontidão responsável pela IA. Cada ferramenta MCP é testada usando as credenciais fornecidas para confirmar que o comportamento corresponde à documentação. Os publicadores devem garantir endpoints seguros, propriedade verificada do domínio, acesso com o menor privilégio possível e telemetria suficiente para apoiar auditoria e rastreabilidade.

Avaliação responsável de IA

Para servidores MCP com comportamento ou ferramentas orientadas por IA que atuam sobre dados dos usuários, os publishers são responsáveis por projetar, testar e documentar comportamentos seguros e conformes. A Microsoft avalia o servidor MCP utilizando cenários normais, de casos extremos e adversariais para validar a segurança, o tratamento de permissões e a adesão às políticas de conteúdo. A editora deve corrigir qualquer comportamento inseguro ou inesperado antes da aprovação da certificação.

Desdobramento e disponibilidade regional

Após o servidor MCP passar por todas as etapas de validação e revisão e a aprovação da certificação, a Microsoft implanta a integração certificada MCP em todas as regiões suportadas. Neste estágio, o servidor MCP fica disponível para uso em experiências de Microsoft 365 e Copilot de acordo com os requisitos padrão de disponibilidade e conformidade.

Aprovação e publicação

Após todas as avaliações serem bem-sucedidas, o servidor MCP é certificado e publicado. Os servidores MCP certificados estão disponíveis em experiências relevantes do Microsoft 365, do Copilot e do Power Platform, com atribuição do editor e status da certificação visíveis.

A documentação pública é gerada a partir dos metadados enviados e do arquivo intro.md e apresentada por meio da documentação e experiências de descoberta da Microsoft.

Mostra o processo de certificação do servidor MCP.

Responsabilidades pós-certificação

A certificação é um compromisso contínuo. Como editor, você é responsável por manter a conformidade e a confiabilidade após a publicação. Para cumprir essa responsabilidade, você deve:

  • Mantenha a implementação do servidor MCP alinhada com a definição certificada e reenvie atualizações ao introduzir novas ferramentas ou mudanças significativas.
  • Mantenha documentação precisa e monitore a telemetria e a saúde do serviço.
  • Responda prontamente a questões de suporte ou conformidade. A Microsoft monitora continuamente servidores MCP certificados para regressões, problemas de segurança ou violações de políticas e pode tomar medidas corretivas se detectar alguma.