Observação
O acesso a essa página exige autorização. Você pode tentar entrar ou alterar diretórios.
O acesso a essa página exige autorização. Você pode tentar alterar os diretórios.
Aplica-se a: SQL Server 2025 (17.x)
O SQL Server 2025 (17.x) se baseia em versões anteriores para aumentar o SQL Server como uma plataforma que oferece opções de linguagens de desenvolvimento, tipos de dados, ambientes locais ou de nuvem e sistemas operacionais.
Este artigo resume os novos recursos e aprimoramentos do SQL Server 2025 (17.x).
Obter o SQL Server 2025
Revisar:
Para obter a melhor experiência com o SQL Server 2025 (17.x), use as ferramentas mais recentes.
Alterações de edição
Edição Standard
Aumento dos limites de capacidade para a edição Standard do SQL Server 2025 (17.x):
- Capacidade máxima de computação usada por uma única instância: limitada a menos de 4 soquetes ou 32 núcleos.
- Memória máxima para o pool de buffers por instância do SQL Server 2025 (17.x): 256 GB.
O administrador de recursos agora está disponível nas edições Standard e Standard Developer, com a mesma funcionalidade da edição Enterprise.
Edição da Web
- A edição da Web foi descontinuada. Para obter mais informações, consulte a seção Alterações do Produto na postagem no blog do SQL Server 2025 GA.
Edição Expressa
Aumento dos limites de capacidade para o SQL Server 2025 (17.x) Express Edition:
- Tamanho máximo do banco de dados relacional: 50 GB.
- A edição Express com Serviços Avançados (SQLEXPRADV) foi descontinuada.
- A edição Express agora inclui todos os recursos disponíveis anteriormente na edição Express com os Serviços Avançados.
Novas edições para desenvolvedores
As edições gratuitas a seguir são projetadas para fornecer todos os recursos de suas edições pagas correspondentes. Eles podem ser usados para desenvolver aplicativos do SQL Server sem a necessidade de uma licença paga.
Para recursos por edição, examine edições e recursos com suporte do SQL Server 2025.
Edição Standard Developer
O SQL Server 2025 Standard Developer Edition é uma edição gratuita licenciada para desenvolvimento. Ele inclui todos os recursos do SQL Server Standard Edition.
Desenvolva novos aplicativos para a edição Standard.
Configure um ambiente de preparo para certificar a atualização de um aplicativo existente da edição Standard para a edição Standard do SQL Server 2025 antes de implantá-lo em produção.
Edição Enterprise Developer
O SQL Server 2025 Enterprise Developer Edition inclui recursos do SQL Server Enterprise Edition.
- Desenvolva novos aplicativos para a Edição Enterprise.
Funcionalmente equivalente à edição Developer em versões anteriores.
Destaques de funcionalidades
As seções a seguir identificam recursos aprimorados ou introduzidos no SQL Server 2025 (17.x).
- IA
- Desenvolvedor
- Analytics
- Disponibilidade
- Segurança
- Mecanismo de banco de dados
- Repositório de Consultas e processamento de consulta inteligente
- Linguagem
- Ferramentas
- Microsoft Fabric
IA
| Novo recurso ou atualização | Detalhes |
|---|---|
| GitHub Copilot no SQL Server Management Studio | Faça perguntas. Obtenha respostas de seus dados. |
| Tipo de dados de vetor | Armazene dados de vetor otimizados para operações como aplicativos de pesquisa de similaridade e machine learning. Os vetores são armazenados em um formato binário otimizado, mas são expostos como matrizes JSON para conveniência. Cada elemento do vetor pode ser armazenado usando um valor de ponto flutuante de precisão única (4 bytes) ou de meia precisão (2 bytes). |
| Funções vetor | Novas funções escalares executam operações em vetores no formato binário, permitindo que os aplicativos armazenem e manipulem vetores no Mecanismo de Banco de Dados SQL. |
| Índice de vetor | Crie e gerencie índices de vetor aproximados para localizar de forma rápida e eficiente vetores semelhantes a um determinado vetor de referência. Consultar índices de vetor de sys.vector_indexes. Requer PREVIEW_FEATURES configuração com escopo no banco de dados. |
| Gerenciar modelos externos de IA | Gerencie objetos de modelos de IA externos para incorporar tarefas (criar matrizes de vetores) acessando pontos de extremidade REST de inferência de IA. |
Desenvolvedor
| Novo recurso ou atualização | Detalhes |
|---|---|
| Alterar o streaming de eventos | Capture e publique alterações incrementais de DML de dados (como atualizações, inserções e exclusões) quase em tempo real. O streaming de eventos de alteração envia detalhes de alterações de dados, como o esquema, valores anteriores e novos valores para os Hubs de Eventos do Azure em um CloudEvent simples, serializado como JSON nativo ou Binário Avro. Requer PREVIEW_FEATURES configuração com escopo no banco de dados. |
| Correspondência de cadeia de caracteres difusa | Verifique se duas cadeias de caracteres são semelhantes e calcule a diferença entre duas cadeias de caracteres. Requer PREVIEW_FEATURES configuração com escopo no banco de dados. |
| Expressões regulares | Defina um padrão de pesquisa para texto com uma sequência de caracteres. Consulte o SQL Server com regex para localizar, substituir ou validar dados de texto. |
| Funções de expressões regulares | Corresponda a padrões complexos e manipule dados no SQL Server com expressões regulares. |
| Invocação de endpoint REST externo | Com uma chamada para o procedimento armazenado no sistema sp_invoke_external_rest_endpoint, você pode: - Chamar endpoints REST/GraphQL de outros serviços do Azure – Ter dados processados por meio de uma função do Azure – Atualizar um painel do Power BI - Chamar um ponto de extremidade REST local – Fale com os serviços do Azure OpenAI |
| Dados JSON no SQL Server | Use funções e operadores internos do SQL Server com dados JSON armazenados em um formato binário nativo: – Analisar texto JSON e ler ou modificar valores. – Transformar matrizes de objetos JSON em formato de tabela. - Execute qualquer consulta Transact-SQL nos objetos JSON convertidos. - Formatar os resultados de consultas Transact-SQL no formato JSON. - Para obter mais informações e exemplos, consulte o tipo de dados JSON. |
| Otimizações do modo batch para funções internas | Melhorias de desempenho para as seguintes funções internas: - Funções matemáticas - DATETRUNC |
| Novas ordenações em chinês | Versão 160 para dar suporte ao padrão GB18030-2022. |
Análises de dados
| Novo recurso ou atualização | Detalhes |
|---|---|
| Conectar-se a fontes de dados ODBC com o PolyBase no SQL Server no Linux | Dá suporte a fontes de dados ODBC para SQL Server no Linux. |
| Suporte nativo para tipos de origem específicos | Não são mais necessários serviços PolyBase para parquet, Delta ou CSV. |
| Suporte ao TDS 8.0 para PolyBase | Quando você usa recursos do Microsoft ODBC Driver for SQL Server no Windows para PolyBase, o TDS 8.0 está disponível para o SQL Server como uma fonte de dados externa. |
| Suporte do PolyBase para identidade gerenciada | Use a identidade gerenciada para se comunicar com o Armazenamento de Blobs do Microsoft Azure e o Microsoft Azure Data Lake Storage. |
Disponibilidade e recuperação de desastre
| Novo recurso ou atualização | Detalhes |
|---|---|
| Grupos de disponibilidade Always On | |
| Melhoria no despacho de solicitação de página assíncrona do grupo de disponibilidade | Execute solicitações de página assíncronas e em lotes durante a recuperação de failover. Habilitada por padrão. |
| Permitir que o banco de dados mude para o estado de resolução | Após uma falha ao ler os dados de configuração persistentes devido à interrupção do serviço de rede. |
| Configurar espera de confirmação de grupo do AG em milissegundos | Defina availability group commit time em milissegundos para uma réplica de grupo de disponibilidade para que as transações sejam enviadas para a réplica secundária mais rapidamente. |
| Controlar o fluxo de comunicação para grupos de disponibilidade | Uma nova sp_configure opção permite que a réplica primária determine se a réplica secundária está atrasada. Com a nova opção de configuração, você pode otimizar a comunicação entre endpoints HADR. |
| Suporte para AG distribuído para um AG independente | Configure um grupo de disponibilidade distribuído entre dois grupos de disponibilidade independentes. |
| Melhorias na sincronização de AG distribuído | Melhora o desempenho de sincronização reduzindo a saturação de rede quando as réplicas primárias e de encaminhador globais estão no modo de confirmação assíncrona. |
| Failover rápido para problemas persistentes de integridade do AG | Defina o valor RestartThreshold de um grupo de disponibilidade Always On como 0, o que instrui o WSFC (Cluster de Failover do Windows Server) a realizar o failover do recurso do grupo de disponibilidade imediatamente quando for detectado um problema de integridade persistente. |
| Diagnóstico de tempo limite de verificação de integridade aprimorado | Melhora o desempenho de sincronização reduzindo a saturação de rede quando as réplicas primárias e de encaminhador globais estão no modo de confirmação assíncrona. Essa alteração é habilitada por padrão e não requer nenhuma configuração. |
| REMOVER endereço IP do ouvinte | O novo parâmetro no ALTER AVAILABILITY GROUP comando Transact-SQL permite remover um endereço IP de um ouvinte sem excluir o ouvinte. |
Definido NONE para roteamento somente leitura ou leitura/ gravação |
Ao configurar eREAD_WRITE_ROUTING_URL, você pode definir para READ_ONLY_ROUTING_URL reverter o roteamento especificado usando o NONE comando Transact-SQL para rotear ALTER AVAILABILITY GROUP automaticamente o tráfego de volta para a réplica primária. |
| Configurar a criptografia TLS 1.3 com o TDS 8.0 | Configure a configuração de criptografia TLS 1.3 para comunicação entre o WSFC e uma réplica de grupo de disponibilidade Always On com suporte para TDS 8.0. |
| Instância do cluster de failover Always On | |
| Configurar a criptografia TLS 1.3 com o TDS 8.0 | Configure a criptografia TLS 1.3 para comunicação entre o WSFC e a instância de cluster de failover (FCI) Always On com suporte a TDS 8.0. |
| Backups | |
| Fazer backup no armazenamento de blobs imutável | Disponível ao fazer backup na URL. |
| Fazer backup em réplicas secundárias | Além dos backups somente cópia, agora você também pode executar backups completos e diferenciais em qualquer réplica secundária. |
| Envio de logs | |
| Configurar a criptografia TLS 1.3 com o TDS 8.0 | Configure a criptografia TLS 1.3 para comunicação entre servidores em uma topologia de envio de logs. |
Segurança
| Novo recurso ou atualização | Detalhes |
|---|---|
| Melhorias no cache de segurança | Invalida caches para apenas um logon específico. Quando as entradas de cache de segurança são invalidadas, somente as entradas que pertencem ao logon afetado são afetadas. Essa melhoria minimiza o impacto da validação de permissões fora do cache para usuários de logon não afetados. |
| Suporte para modo de preenchimento OAEP para criptografia RSA | Suporte para certificados e chaves assimétricas, adicionando camadas de segurança aos processos de criptografia e descriptografia. |
| PBKDF para hashes de senha ativado por padrão | Usa o PBKDF2 para hashes de senha por padrão, aprimorando a segurança de senha e ajudando os clientes a cumprir o NIST SP 800-63b. |
| Identidade gerenciada com autenticação do Microsoft Entra | Pode usar a identidade gerenciada do servidor Arc-enabled em conexões de saída para se comunicar com os recursos do Azure e em conexões de entrada para que usuários externos possam se conectar ao SQL Server. Requer o SQL Server habilitado pelo Azure Arc. |
| Fazer backup para/restauração de URL com identidade gerenciada | Faça backup para ou restauração de URL com uma identidade gerenciada. Requer o SQL Server habilitado pelo Azure Arc. |
| Suporte à Identidade Gerenciada para Gerenciamento extensível de chaves com o Azure Key Vault | Com suporte para EKM com AKV e módulos de segurança de hardware gerenciado (HSM). Requer o SQL Server habilitado pelo Azure Arc. |
| Criar logons e usuários do Microsoft Entra com nomes de exibição não exclusivos | Suporte para a sintaxe WITH OBJECT_ID T-SQL ao usar a instrução CREATE LOGIN ou CREATE USER . |
| Dar suporte à política de senha personalizada no Linux | Imponha uma política de senha personalizada para logons de autenticação do SQL no SQL Server no Linux. |
| Configurar a criptografia TLS 1.3 com suporte ao TDS 8.0 | Criptografia TLS 1.3 adicionada ao TDS 8 para os seguintes recursos: - SQL Server Agent - utilitário sqlcmd - utilitário bcp - Serviço gravador do SQL - Configurar a coleta de dados de uso e diagnóstico para o SQL Server (CEIP) - Virtualização de dados com o PolyBase no SQL Server - Grupos de disponibilidade Always On - FCI (instâncias de cluster de failover do Always On) - Servidores vinculados - Replicação transacional - Replicação de mesclagem - Ponto a ponto - Replicação de instantâneo - Envio de logs Examine as alterações interruptivas. |
Mecanismo de Banco de Dados
| Novo recurso ou atualização | Detalhes |
|---|---|
| Bloqueio otimizado | Reduz bloqueios e o consumo de memória de bloqueio, além de evitar o escalonamento de bloqueio. |
| Governança de espaço de recursos no tempdb | Melhora a confiabilidade e evita interrupções impedindo que cargas de trabalho descontroladas consumam uma grande quantidade de espaço em tempdb. |
| Recuperação acelerada de banco de dados no tempdb | Fornece os benefícios da recuperação acelerada do banco de dados para transações no tempdb banco de dados, como transações que usam tabelas temporárias. |
| Estatísticas persistentes para réplicas secundárias para leitura | Cria estatísticas persistentes em réplicas secundárias para leitura para que as cargas de trabalho executadas em réplicas secundárias sejam otimizadas. |
| Melhorias no controle de alterações | A limpeza superficial adaptável melhora o desempenho de limpeza automática do controle de alterações. |
| Melhorias em columnstore | Várias melhorias nos índices columnstore: - Índices columnstore não clusterizados ordenados – Compilação de índice online e qualidade de classificação aprimorada para índices columnstore ordenados – Operações de redução aprimoradas quando os índices columnstore clusterizados estão presentes |
| Remoção de grupos de arquivos e de contêineres com otimização de memória | Dá suporte à remoção de contêineres e grupos de arquivos com otimização de memória quando todos os objetos OLTP In-Memory são excluídos. |
| suporte do tmpfs para tempdb no Linux | Habilitar e executar tempdb em tmpfs para SQL Server no Linux. |
| Algoritmo de compressão de backup ZSTD | O SQL Server 2025 (17.x) adiciona um algoritmo de compactação de backup mais rápido e eficaz – ZSTD. |
| sp_executesql otimizado | Reduza o impacto das tempestades de compilação de forma eficaz. Uma tempestade de compilação é uma situação em que um grande número de consultas está sendo compilado simultaneamente, levando a problemas de desempenho e contenção de recursos. Habilite esse recurso para permitir que invocações sp_executesql se comportem como objetos, como procedimentos armazenados e gatilhos de uma perspectiva de compilação.Permitir lotes que usam sp_executesql para serializar o processo de compilação reduz o impacto das tempestades de compilação. |
| Sessões de evento estendido com limite de tempo | Interrompe automaticamente uma sessão de eventos estendidos após um limite de tempo decorrido. Isso ajuda a evitar situações em que as sessões podem ser deixadas em execução indefinidamente por engano, consumindo recursos e potencialmente gerando uma grande quantidade de dados. |
| PREVIEW_FEATURES | Uma configuração com escopo de banco de dados permite habilitar recursos agendados para disponibilidade geral após esta versão do SQL Server ser lançada para disponibilidade geral. Reveja esses recursos em notas de versão. |
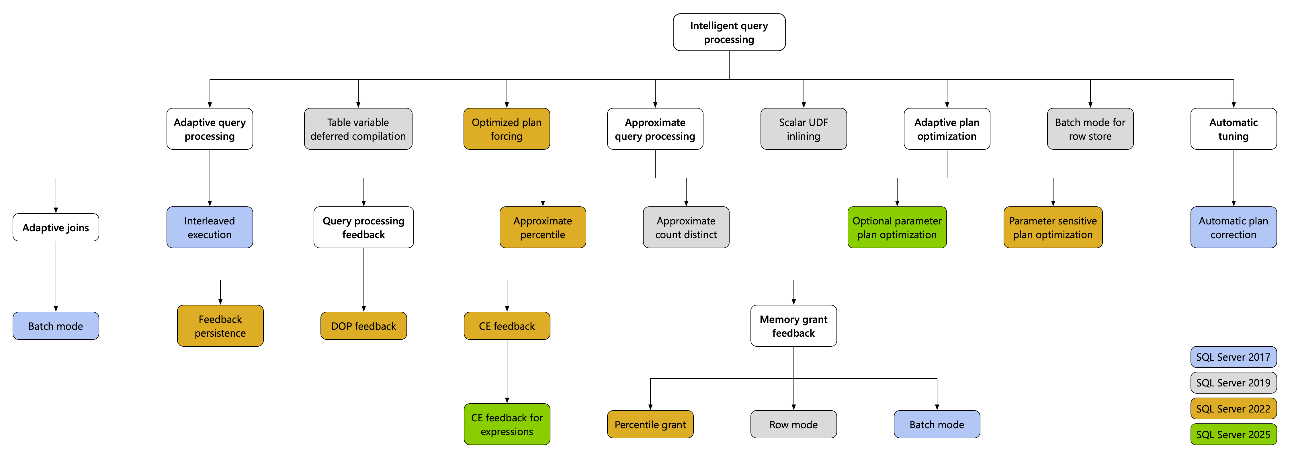
Repositório de Consultas e processamento de consulta inteligente
A família de recursos de IQP (processamento de consulta inteligente) inclui recursos que aprimoram o desempenho das cargas de trabalho existentes com esforço mínimo de implementação.
| Novo recurso ou atualização | Detalhes |
|---|---|
| Comentários sobre estimativa de cardinalidade para expressões | Aprende com execuções anteriores de expressões em várias consultas. Localiza as opções de modelo de estimativa de cardinalidade (CE) apropriadas e aplica nas execuções futuras dessas expressões. |
| Otimização de Plano de Parâmetro Opcional (OPPO) | Aproveita a infraestrutura de otimização de plano adaptável (Multiplan) que foi introduzida com a melhoria da PSPO (Otimização de Plano Sensível a Parâmetros), que gera vários planos de uma única instrução. Isso permite que o recurso faça suposições diferentes dependendo dos valores de parâmetro usados na consulta. |
| Comentários de DOP (grau de paralelismo) | Agora ativado por padrão. |
| Repositório de Consultas para réplicas secundárias para leitura | Agora ativado por padrão. |
| Dica de consulta ABORT_QUERY_EXECUTION | Bloqueia a execução futura de consultas problemáticas conhecidas, por exemplo, consultas não essenciais que afetam cargas de trabalho do aplicativo. |
Linguagem
| Novo recurso ou atualização | Detalhes |
|---|---|
| Inteligência artificial | |
| VECTOR_DISTANCE | Calcula a distância entre dois vetores usando uma métrica de distância especificada. |
| VECTOR_NORM | Retorna a norma do vetor (que é uma medida de seu comprimento ou magnitude). |
| VECTOR_NORMALIZE | Retorna um vetor normalizado. |
| VECTORPROPERTY | Retorna propriedades específicas de um determinado vetor. |
| CRIAR ÍNDICE DE VETOR | Crie um índice aproximado em uma coluna de vetor para melhorar o desempenho da pesquisa de vizinhos mais próximos. Requer PREVIEW_FEATURES configuração com escopo no banco de dados. |
| VECTOR_SEARCH. | Pesquise vetores semelhantes a determinados vetores de consulta usando um algoritmo de pesquisa de vetor próximo aproximado. Requer PREVIEW_FEATURES configuração com escopo no banco de dados. |
| CRIAR MODELO EXTERNO | Cria um objeto de modelo externo que contém o local, o método de autenticação e a finalidade de um ponto de extremidade de inferência do modelo de IA. |
| ALTERAR MODELO EXTERNO | Altera um objeto de modelo externo. |
| DESCARTAR MODELO EXTERNO | Descarta um objeto de modelo externo. |
| AI_GENERATE_CHUNKS | Cria blocos ou fragmentos de texto com base em um tipo, tamanho e expressão de origem. |
| AI_GENERATE_EMBEDDINGS | Cria inserções (matrizes de vetor) usando uma definição de modelo de IA pré-criada armazenada no banco de dados. |
| Expressões regulares | |
| REGEXP_LIKE | Indica se o padrão de expressão regular corresponde em uma cadeia de caracteres. |
| REGEXP_REPLACE | Retorna uma cadeia de caracteres de origem modificada substituída por uma cadeia de caracteres de substituição, em que a ocorrência do padrão de expressão regular foi encontrada. Se nenhuma correspondência é encontrada, a função retorna a cadeia de caracteres original. |
| REGEXP_SUBSTR | Retorna uma ocorrência de uma subsequência de uma cadeia de caracteres que corresponde ao padrão de expressão regular. Se nenhuma correspondência for encontrada, retorna NULL. |
| REGEXP_INSTR | Retorna a posição inicial ou final da subsequência de cadeia de caracteres correspondente, dependendo do valor do argumento return_option. |
| REGEXP_COUNT | Conta o número de vezes que um padrão de expressão regular é correspondido em uma cadeia de caracteres. |
| REGEXP_MATCHES | Retorna subsequências capturadas de resultados tabulares obtidos da correspondência de um padrão de expressão regular a uma cadeia de caracteres. Se nenhuma correspondência for encontrada, a função não retornará nenhuma linha. |
| REGEXP_SPLIT_TO_TABLE | Retorna cadeias de caracteres divididas, delimitadas pelo padrão regex. Se não houver correspondência com o padrão, a função retornará a expressão de cadeia de caracteres inteira. |
| JSON | |
| JSON_OBJECTAGG | Construa um objeto JSON de uma agregação. |
| JSON_ARRAYAGG | Construa uma matriz JSON a partir de uma agregação. |
| Outras adições e melhorias | |
| SUBSTRING | O comprimento agora é opcional, o padrão é o comprimento da expressão . Essa alteração alinha a função com o padrão ANSI. |
| DATEADD | number dá suporte ao tipo bigint. |
| UNISTR | Especifique valores de codificação Unicode. Retorna caracteres Unicode. |
| PRODUTO | A PRODUCT() função de agregação calcula o produto de um conjunto de valores. |
| CURRENT_DATE | Retorna a data atual do sistema de banco de dados como valor de data. |
| EDIT_DISTANCE | Calcula o número de inserções, exclusões, substituições e transposições necessárias para transformar uma cadeia de caracteres em outra. Requer PREVIEW_FEATURES configuração com escopo no banco de dados. |
| EDIT_DISTANCE_SIMILARITY | Calcula um valor de similaridade que varia de 0 (indicando nenhuma correspondência) a 100 (indicando correspondência completa). Requer PREVIEW_FEATURES configuração com escopo no banco de dados. |
| JARO_WINKLER_DISTANCE (Distância Jaro-Winkler) | Calcula a distância de edição entre duas cadeias de caracteres, dando preferência a cadeias de caracteres que correspondem desde o início para um comprimento de prefixo definido. Retorna ponto flutuante. Requer PREVIEW_FEATURES configuração com escopo no banco de dados. |
| Similaridade de Jaro-Winkler | Calcula um valor de similaridade que varia de 0 (indicando nenhuma correspondência) a 100 (indicando correspondência completa). Retorna int. Requer configuração de escopo PREVIEW_FEATURES no banco de dados. |
|
-
BASE64_ENCODE - BASE64_DECODE |
Converta dados binários em um formato de texto seguro para transmissão em vários sistemas. Ele pode ser usado de diversas maneiras, pois garante que seus dados binários, como imagens ou arquivos, permaneçam intactos durante a transferência, mesmo ao passar por sistemas somente texto. |
| || (Concatenação de cadeia de caracteres) | Concatenar expressões com expression || expression. |
| PREVIEW_FEATURES configuração no escopo do banco de dados | Habilita recursos não destinados à disponibilidade geral no momento em que esta versão do SQL Server é lançada para disponibilidade geral. Reveja esses recursos em notas de versão. |
Linux
- Suporte para TLS 1.3
- Suporte para Red Hat 10 na versão prévia
- Suporte para Ubuntu 24.04 em versão prévia
Ferramentas
| Novo recurso ou atualização | Detalhes |
|---|---|
| utilitário bcp | Aprimoramentos de autenticação |
| Utilitário sqlcmd | Aprimoramentos de autenticação |
Microsoft Fabric
| Novo recurso ou atualização | Detalhes |
|---|---|
| Espelhamento no Fabric | Replique continuamente os dados para o Microsoft Fabric do SQL Server 2025 localmente. O Microsoft Fabric já inclui espelhamento de várias fontes, incluindo o Banco de Dados SQL do Azure e a Instância Gerenciada de SQL do Azure. Para obter mais informações sobre o espelhamento de banco de dados do SQL Server 2025 para o Fabric, consulte bancos de dados do SQL Server espelhados no Microsoft Fabric. |
Espelhamento de Fabric para SQL Server 2025
Você pode configurar o administrador de recursos do SQL Server para gerenciar o uso de recursos para Espelhamento no Fabric para SQL Server 2025 (17.x). Cada grupo de carga de trabalho é para uma fase específica de espelhamento.
Para obter um exemplo e começar, consulte Configurar o administrador de recursos para espelhamento do Fabric. Para obter mais informações, consulte o grupo de cargas de trabalho do Administrador de Recursos.
Você pode habilitar e configurar o recurso autoreseed para espelhamento do Fabric para impedir que o log de transações preenncha o SQL Server 2025 (17.x).
Para obter um exemplo e começar, consulte Configurar semeadura automática.
Você pode configurar um limite máximo e inferior de transações a serem processadas pelo Fabric Mirroring no SQL Server 2025 (17.x).
Para ver um exemplo e começar, consulte Configurar o desempenho do escaneamento de controle.
SQL Server Analysis Services
O SQL Server Analysis Services não é executado em um cluster de failover quando configurado usando uma conta local. O Analysis Services deve ser configurado usando uma conta de domínio.
Se você usar uma conta local em um cluster de failover, verá o seguinte erro no Visualizador de Eventos do Windows:
Server Gen2 cryptokey is not present, but server assembly object System is set to use server gen2 cryptokey. Terminating server.
Para obter atualizações específicas, confira Novidades no SQL Server Analysis Services.
Servidor de Relatórios do Power BI
A partir do SQL Server 2025 (17.x), os serviços de relatórios locais são consolidados no Servidor de Relatórios do Power BI. Para obter mais informações, consulte perguntas frequentes sobre consolidação do Reporting Services.
SQL Server Integration Services
Para obter alterações relacionadas ao SQL Server Integration Services, confira As novidades no SQL Server 2025 Integration Services.
Serviços descontinuados e recursos preteridos
O DQS (Data Quality Services) é descontinuado nesta versão do SQL Server. Continuamos a dar suporte ao DQS no SQL Server 2022 (16.x) e versões anteriores. Para obter mais informações, incluindo como desinstalar o DQS durante uma atualização, consulte problemas conhecidos do SQL Server 2025.
O MDS (Master Data Services ) é descontinuado nesta versão do SQL Server. Continuamos a dar suporte ao MDS no SQL Server 2022 (16.x) e versões anteriores.
O Link do Synapse é descontinuado nesta versão do SQL Server. Em vez disso, use Espelhamento no Fabric. Para obter mais informações, consulte Espelhamento no Fabric – Novidades.
As políticas de acesso do Purview (políticas de DevOps e políticas de proprietário de dados) são descontinuadas nesta versão do SQL Server. Em vez disso, use funções de servidor fixas .
No lugar da ação da política do Purview de Monitoramento de desempenho do SQL, use as funções de servidor fixas
##MS_ServerPerformanceStateReader##e/ou##MS_PerformanceDefinitionReader##.No lugar da ação da política do Purview de Auditoria de segurança do SQL, use as funções de servidor fixas
##MS_ServerSecurityStateReader##e/ou##MS_SecurityDefinitionReader##.Use a função de
##MS_DatabaseConnector##servidor com logons existentes, para se conectar a um banco de dados sem a necessidade de criar um usuário nesse banco de dados.
O recurso de Adição dinâmica de CPU foi descontinuado nesta versão do SQL Server e está planejado para remoção em uma versão futura.
A opção de configuração de pool leve e o recurso de modo de fibra correspondente foram preteridos nesta versão do SQL Server e estão planejados para remoção em uma versão futura.
Alterações de quebra
O SQL Server 2025 (17.x) apresenta alterações significativas em alguns recursos do Mecanismo de Banco de Dados do SQL Server, como servidores vinculados, replicação, envio de logs e PolyBase.
Para obter mais informações, consulte Alterações significativas nos recursos do Mecanismo de Banco de Dados no SQL Server 2025.
Conteúdo relacionado
- Módulo PowerShell do SqlServer
- SQL Server PowerShell
- Workshops de SQL Server
- Notas sobre a versão do SQL Server 2025
- Problemas conhecidos do SQL Server 2025
Obter ajuda
- Ideias para SQL: Tem sugestões para melhorar o SQL Server?
- Microsoft Q&A (SQL Server)
- DBA Stack Exchange (tag sql-server): Faça perguntas sobre SQL Server
- Stack Overflow (tag sql-server): respostas para perguntas sobre desenvolvimento SQL
- Informações e termos de licença do Microsoft SQL Server
- Opções de suporte para usuários empresariais
- Ajuda e comentários adicionais sobre o SQL Server
Contribua com a documentação do SQL
Você sabia que pode editar o conteúdo do SQL por conta própria? Se você fizer isso, não só ajudará a melhorar nossa documentação, mas também será creditado como um colaborador da página.
Para obter mais informações, consulte Editar a documentação do Microsoft Learn.