Partilhar via


Tutorial: Criar um painel de métricas Java com o Azure Managed Grafana

Neste tutorial, você aprenderá como configurar um painel de métricas usando o Azure Managed Grafana para monitorar aplicativos Java em execução nos Aplicativos de Contêiner do Azure.

Grafana é uma ferramenta popular para visualização e monitoramento centralizado de métricas no setor de observabilidade. O Azure Managed Grafana é um serviço do Azure totalmente gerenciado que permite implantar e gerenciar painéis do Grafana com integração perfeita do Azure. Você pode usar o Azure Managed Grafana para visualizar métricas Java expostas pelos Aplicativos de Contêiner do Azure ou integrar métricas Java em seus painéis Grafana existentes.

Neste tutorial:

  • Crie uma instância do Azure Managed Grafana.
  • Crie um painel de métricas Java no Grafana.
  • Visualize métricas Java para Aplicativos de Contêiner do Azure com o Grafana.

Pré-requisitos

Configurar o ambiente

Use as etapas a seguir para definir variáveis de ambiente e garantir que sua extensão do Azure Managed Grafana esteja atualizada.

  1. Crie variáveis para suportar sua configuração do Grafana.

    export LOCATION=eastus
    export SUBSCRIPTION_ID={subscription-id}
    export RESOURCE_GROUP=grafana-resource-group
    export GRAFANA_INSTANCE_NAME=grafana-name
    
    Variável Description
    LOCATION O local da região do Azure onde você cria sua instância do Azure Managed Grafana.
    SUBSCRIPTION_ID A ID de assinatura que você usa para criar seus Aplicativos de Contêiner do Azure e a instância do Azure Managed Grafana.
    RESOURCE_GROUP O nome do grupo de recursos do Azure para sua instância do Azure Managed Grafana.
    GRAFANA_INSTANCE_NAME O nome da instância para sua instância do Azure Managed Grafana.
  2. Faça logon no Azure com a CLI do Azure.

    az login
    
  3. Crie um grupo de recursos.

    az group create --name $RESOURCE_GROUP --location $LOCATION
    
  4. Use o comando a seguir para garantir que você tenha a versão mais recente das extensões da CLI do Azure para o Azure Managed Grafana.

    az extension add --name amg --upgrade
    

Configurar uma instância do Azure Managed Grafana

Primeiro, crie uma instância do Azure Managed Grafana e conceda as atribuições de função necessárias.

  1. Crie uma instância do Azure Managed Grafana.

    az grafana create \
        --name $GRAFANA_INSTANCE_NAME \
        --resource-group $RESOURCE_GROUP \
        --location $LOCATION
    
  2. Conceda a função "Leitor de Monitoramento" da instância do Azure Managed Grafana para ler métricas do Azure Monitor. Saiba mais sobre a autenticação e as permissões do Azure Managed Grafana.

    GRAFA_IDDENTITY=$(az grafana show --name $GRAFANA_INSTANCE_NAME --resource-group $RESOURCE_GROUP --query "identity.principalId" --output tsv)
    
    az role assignment create --assignee $GRAFA_IDDENTITY --role "Monitoring Reader" --scope /subscriptions/$SUBSCRIPTION_ID
    

Criar um painel de métricas Java

Importante

Para adicionar um novo painel no Grafana, você precisa ter Grafana Admin ou Grafana Editorfunção, consulte Azure Managed Grafana roles.

  1. Atribua a Grafana Admin função à sua conta no recurso Azure Managed Grafana.

    Obtenha a ID do recurso para sua instância do Azure Managed Grafana.

    GRAFANA_RESOURCE_ID=$(az grafana show --resource-group $RESOURCE_GROUP --name $GRAFANA_INSTANCE_NAME --query id --output tsv)
    

    Antes de executar esse comando, substitua o espaço reservado pelo ID do <USER_OR_SERVICE_PRINCIPAL_ID> usuário ou da entidade de serviço.

    az role assignment create \
        --assignee <USER_OR_SERVICE_PRINCIPAL_ID> \
        --role "Grafana Admin" \
        --scope $GRAFANA_RESOURCE_ID
    
  2. Baixe o painel de métricas Java de exemplo para o arquivo json dos Aplicativos de Contêiner do Azure.

  3. Obtenha o ponto de extremidade do recurso Azure Managed Grafana.

    az grafana show --resource-group $RESOURCE_GROUP \
       --name $GRAFANA_INSTANCE_NAME \
       --query "properties.endpoint" \
       --output tsv
    

    Este comando retorna a URL que você pode usar para acessar o painel do Azure Managed Grafana. Abra o seu navegador com URL e login.

  4. Vá para Dashboard>New ->Import. Carregue o arquivo JSON do painel de exemplo acima, escolha a fonte de Azure Monitor dados interna padrão e clique no Import botão.

    Captura de tela da importação do painel de métricas Java para Aplicativos de Contêiner do Azure.

Visualize métricas Java para Aplicativos de Contêiner do Azure com o Grafana

  1. Insira suas informações de recurso nos filtros de seus Aplicativos de Contêiner do Azure. Agora você pode exibir todas as métricas Java suportadas nos Aplicativos de Contêiner do Azure dentro do painel. O painel de exemplo fornece dados de métricas em tempo real, incluindo

    • Visão geral do aplicativo de contêiner
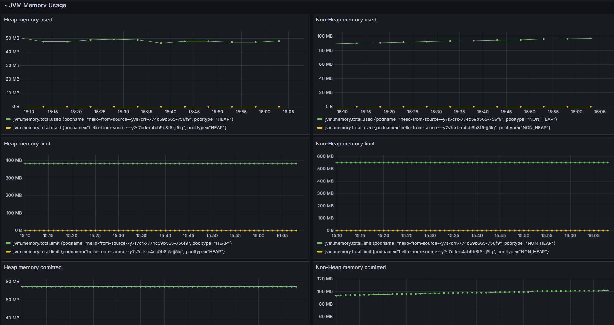
    • Uso de memória JVM
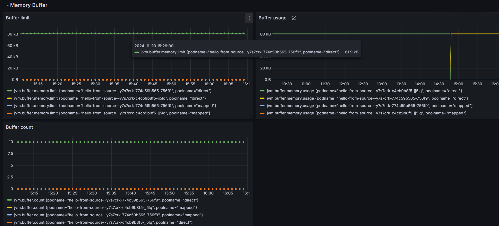
    • Buffer de memória JVM
    • JVM GC JVM GC
    • Uma análise detalhada do uso de memória da JVM

    Captura de ecrã do separador Visão Geral no Grafana.

    Captura de tela da guia de memória JVM no Grafana.

    Captura de tela da guia memória buffer da JVM no Grafana.

    Captura de tela da guia JVM GC no Grafana.

    Captura de tela da guia Análise de memória JVM no Grafana.

Você pode usar esse painel como ponto de partida para criar sua própria solução personalizada de monitoramento e visualizações métricas.

Clean up resources (Limpar recursos)

Os recursos criados neste tutorial têm um efeito na sua fatura do Azure. Se você não vai usar esses serviços a longo prazo, execute o seguinte comando para remover tudo o que foi criado neste tutorial.

az group delete --resource-group $RESOURCE_GROUP