Nota
O acesso a esta página requer autorização. Pode tentar iniciar sessão ou alterar os diretórios.
O acesso a esta página requer autorização. Pode tentar alterar os diretórios.
Importante
A moderna plataforma de impressão é o meio preferido do Windows para comunicar com as impressoras. Recomendamos que utilize o controlador de classe da caixa de entrada IPP da Microsoft, juntamente com as Aplicações de Suporte de Impressão (PSA), para personalizar a experiência de impressão no Windows 10 e 11 para o desenvolvimento de dispositivos de impressora.
Para obter mais informações, consulte Guia de design do aplicativo de suporte de impressão v1 e v2.
O modelo de driver de impressora v4 é um refinamento do modelo de driver de impressora v3 existente. Seu design melhora o desenvolvimento de drivers, reduz os custos de gerenciamento de TI e suporta novos cenários. O modelo de driver de impressão v4 continua a suportar muitas tecnologias familiares, como XPSDrv, GPD, PPD, Autoconfiguratione Bidi. O modelo de driver de impressão v4 também suporta vários novos pontos de extensibilidade.
O modelo de driver de impressão v4 é otimizado para vários novos cenários:
Cenários do Windows 8
Os aplicativos da Plataforma Universal do Windows (UWP) apresentam novas considerações de design em relação ao comportamento da interface do usuário e ao contexto de segurança. Era necessário um modelo de driver de impressora que fornecesse suporte profundamente integrado para esse novo ambiente. O modelo de driver de impressão v4 fornece a única maneira para os fabricantes de impressoras fornecerem experiências personalizadas de Preferências de Impressão ou experiências de Notificação de Impressora em aplicativos UWP.
Partilha de impressoras
O compartilhamento de impressoras é um item chave de proposta de valor para servidores Windows. O modelo de driver de impressora v4 torna o compartilhamento mais fácil e eficiente, eliminando a necessidade de gerenciar drivers entre arquiteturas de processador.
Facilidade de desenvolvimento de drivers
O driver v4 suporta os esforços de desenvolvimento existentes do modelo de driver de impressora versão 3 e da arquitetura XPSDrv. O driver v4 é mais fácil de desenvolver e testar.
Observação
Para ajudar a explicar melhor alguns dos conceitos desta seção, uma empresa fictícia chamada Fabrikam é usada.
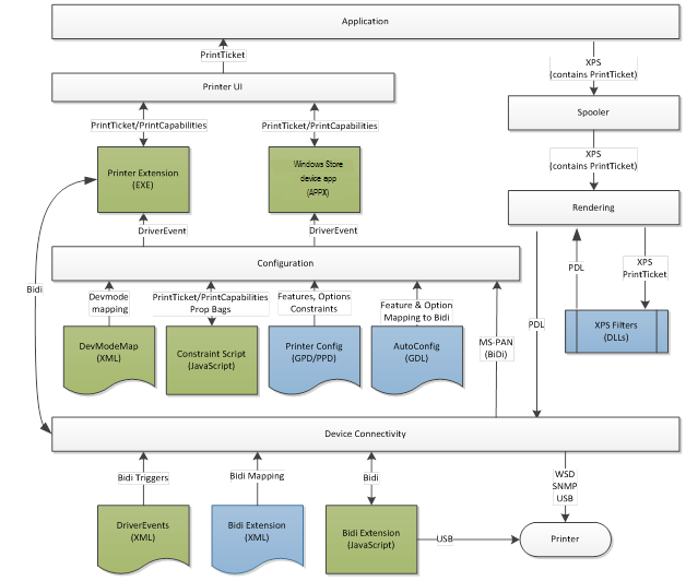
Arquitetura de alto nível
O diagrama de arquitetura a seguir é uma representação de alto nível de um driver de impressão v4. Exceto para os filtros de renderização e aplicativos de interface do usuário, a Microsoft implementa todos os outros blocos funcionais no diagrama.
Os drivers de impressão V4 dependem muito de arquivos de dados e JavaScript para extensibilidade. As caixas azuis representam arquivos existentes que foram usados no modelo de driver v3. As caixas verdes representam novos locais para conectar.
Nesta secção
| Artigo | Descrição |
|---|---|
| renderização do driver de impressora V4 | Fornece informações sobre a renderização do driver de impressora v4. |
| de configuração do driver de impressora V4 | Fornece informações sobre a configuração do driver de impressora v4. |
| Configuração do driver de impressora V4 | Fornece informações sobre a configuração do driver de impressora v4. |
| interfaces de usuário do driver de impressora V4 | Fornece informações sobre interfaces de usuário de driver de impressora v4. |
| Conetividade do driver V4 de impressora | Fornece informações sobre a conectividade do driver de impressora v4. |
| Crie um driver de impressora v4 | Fornece informações sobre como criar um driver de impressora v4 no Visual Studio. |