Nota
O acesso a esta página requer autorização. Pode tentar iniciar sessão ou alterar os diretórios.
O acesso a esta página requer autorização. Pode tentar alterar os diretórios.
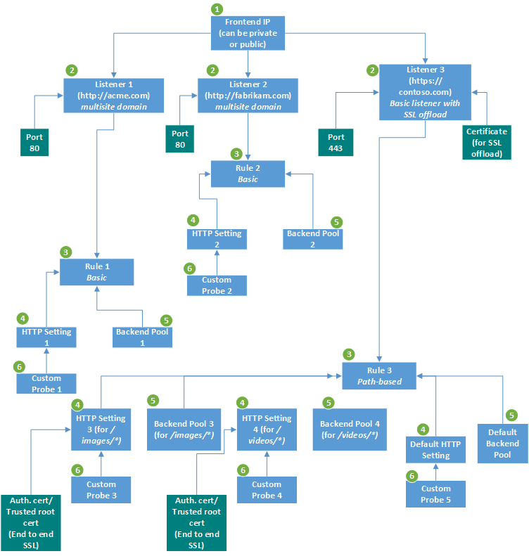
O Gateway de Aplicativo do Azure consiste em vários componentes que você pode configurar de várias maneiras para diferentes cenários. Este artigo mostra como configurar cada componente.
Esta imagem ilustra um aplicativo que tem três ouvintes. Os dois primeiros são ouvintes multi-site para http://acme.com/* e http://fabrikam.com/*, respectivamente. Ambos escutam na porta 80. O terceiro é um ouvinte básico que tem terminação TLS (Transport Layer Security) de ponta a ponta, anteriormente conhecida como terminação SSL (Secure Sockets Layer).
Infraestrutura
A infraestrutura do Application Gateway inclui a rede virtual, sub-redes, grupos de segurança de rede e rotas definidas pelo usuário.
Para obter mais informações, consulte Configuração da infraestrutura do Application Gateway.
Endereço IP Frontend
Você pode configurar o gateway de aplicativo para ter um endereço IP público, um endereço IP privado ou ambos. Um IP público é necessário quando você hospeda um back-end que os clientes devem acessar pela Internet por meio de um IP virtual (VIP) voltado para a Internet.
Para obter mais informações, consulte Configuração de endereço IP frontend do Application Gateway.
Ouvintes
Um ouvinte é uma entidade lógica que verifica se há solicitações de conexão de entrada usando a porta, o protocolo, o host e o endereço IP. Ao configurar o ouvinte, você deve inserir valores para essas entidades que correspondam aos valores correspondentes na solicitação de entrada no gateway.
Para obter mais informações, consulte Configuração do ouvinte do Application Gateway.
Pedir regras de encaminhamento
Ao criar um gateway de aplicativo usando o portal do Azure, você cria uma regra padrão (regra1). Esta regra vincula o ouvinte padrão (appGatewayHttpListener) ao pool de back-end padrão (appGatewayBackendPool) e às configurações HTTP de back-end padrão (appGatewayBackendHttpSettings). Depois de criar o gateway, você pode editar as configurações da regra padrão ou criar novas regras.
Para obter mais informações, consulte Regras de roteamento de solicitação do Gateway de Aplicativo.
Configurações de back-end
O gateway de aplicativo roteia o tráfego para os servidores back-end usando a configuração especificada aqui. Depois de criar uma configuração de back-end, você deve associá-la a uma ou mais regras de roteamento de solicitação.
Para obter mais informações, consulte Configuração de configurações de back-end do Application Gateway.
Conjunto de servidores de retaguarda
Você pode apontar um pool de back-end para quatro tipos de membros de back-end: uma máquina virtual específica, um conjunto de dimensionamento de máquina virtual, um endereço IP/FQDN ou um serviço de aplicação.
Depois de criar um pool de back-end, você deve associá-lo a uma ou mais regras de roteamento de solicitação. Você também deve configurar testes de integridade para cada pool de back-end no gateway de aplicativo. Quando uma condição de regra de roteamento de solicitação é atendida, o gateway de aplicação encaminha o tráfego para os servidores saudáveis (determinados pelas sondas de integridade) no pool de backend correspondente.
Sondas de saúde
Um gateway de aplicativo monitora a integridade de todos os recursos em seu back-end por padrão. Mas é altamente recomendável que você crie uma sonda personalizada para cada configuração HTTP de back-end para obter maior controle sobre o monitoramento de integridade. Para saber como configurar uma sonda personalizada, consulte Configurações personalizadas da sonda de integridade.
Nota
Depois de criar uma sonda de integridade personalizada, você precisa associá-la a uma configuração HTTP de back-end. Uma sonda personalizada não monitoriza o estado do pool de back-end, a menos que a configuração HTTP correspondente esteja explicitamente associada a um listener através de uma regra.
Próximos passos
Agora que você já sabe sobre os componentes do Application Gateway, pode: