Início Rápido

Importante

O Autoscaling do Lakebase é a versão mais recente do Lakebase, com computação autoescalável, escala até zero, ramificação e restauração instantânea. Para regiões suportadas, consulte Disponibilidade de Regiões. Se é utilizador do Lakebase Provisioned, consulte Lakebase Provisioned.

Ligue-se à sua base de dados usando tokens OAuth ou palavras-passe do Postgres. Para gerir a infraestrutura Lakebase (criação de projetos, filiais, computações), veja Permissões de Projeto.

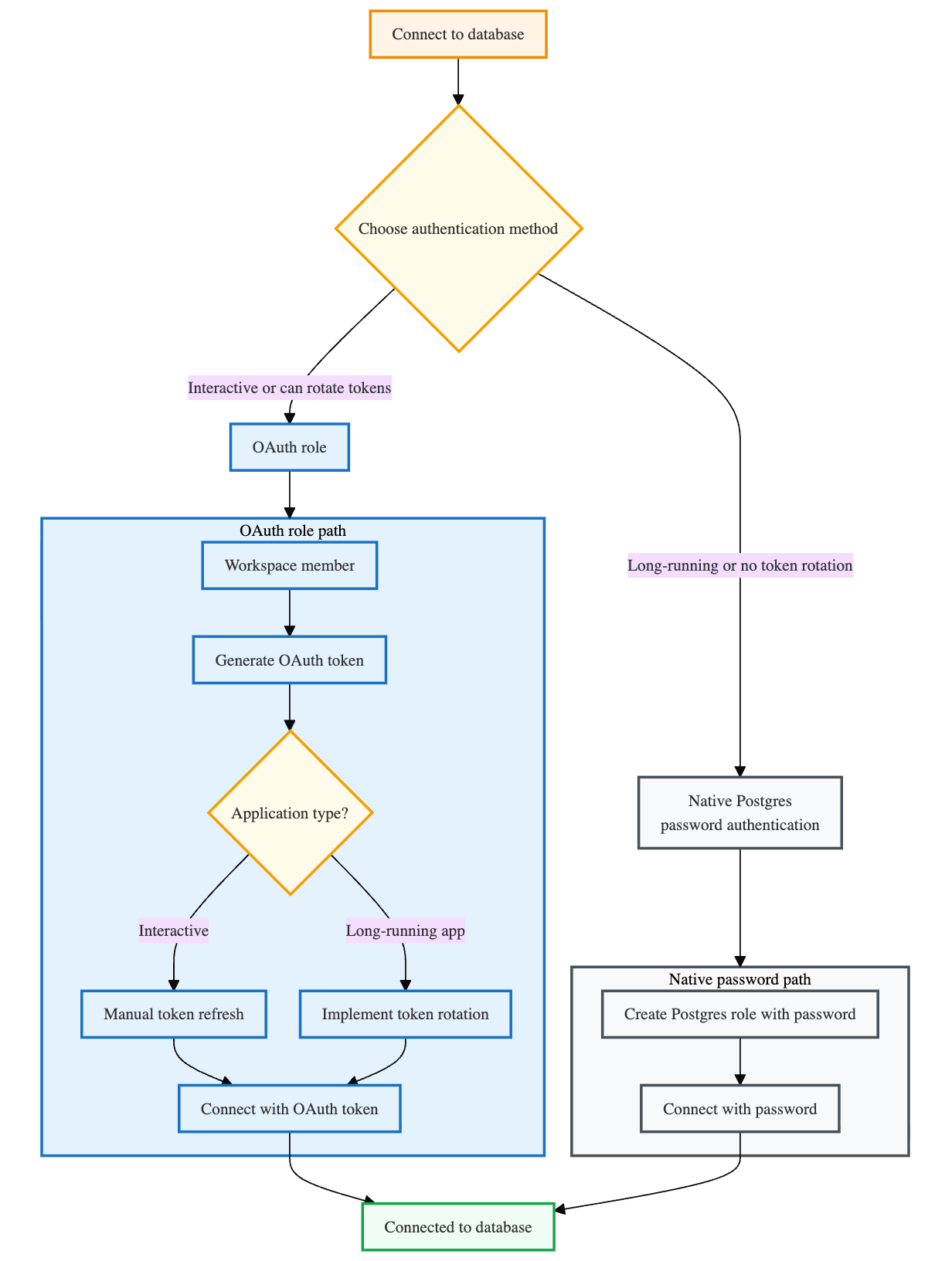
Escolha o seu método de autenticação

Antes de ligar, decida qual o método de autenticação que funciona melhor para o seu caso de uso:

  • Função OAuth: Autentica usando a tua identidade Azure Databricks com um token OAuth. O proprietário do projeto pode conectar-se imediatamente. Para permitir que outras identidades Azure Databricks utilizem autenticação OAuth, crie os seus papéis Postgres usando a interface Lakebase, SQL ou API REST. Veja Criar uma função OAuth.
  • Autenticação nativa da palavra-passe Postgres: Autentique-se com uma função Postgres usando uma palavra-passe tradicional de base de dados. Veja Criar uma função nativa de palavra-passe Postgres.

O OAuth fornece a expiração automática de credenciais e integração com identidade de espaço de trabalho, mas requer rotação de tokens para aplicações de longa duração. As palavras-passe do Postgres não expiram nem requerem rotação, mas não têm a expiração automática do OAuth nem a gestão centralizada de segurança.

Fluxo de autenticação

Ligar à sua base de dados

Ao ligar-se pela internet pública, se usar um firewall do lado do cliente, adicione os endereços IP usados pelo Lakebase Autoscaling à sua lista de permissões. Consulte endereços IP e domínios para serviços Databricks.

Os exemplos abaixo utilizam psql, um cliente Postgres padrão. Para saber mais sobre como usar psql para ligar, veja Ligar com psql. Também pode aceder à sua base de dados através dos Databricks Notebooks, do Lakebase SQL Editor, do Tables Editor ou de ferramentas de terceiros como o pgAdmin e outros clientes compatíveis com Postgres. Consulte Consultar os seus dados para mais opções.

Cada projeto contém uma base de dados padrão nomeada databricks_postgres à qual pode ligar-se. Esta base de dados pertence à função Postgres para a sua identidade Databricks (por exemplo, user@databricks.com), que é automaticamente criada quando cria um projeto. Para criar funções adicionais de Postgres, consulte Gerir funções de Postgres.

Observação

Todas as ligações à base de dados estão sujeitas a um timeout de inatividade de 24 horas e a uma vida útil máxima de ligação de 3 dias. Consulte Timeouts de Conexão.

Liga-te a uma função OAuth

Os roles OAuth permitem-lhe ligar usando a sua identidade Azure Databricks com autenticação baseada em tokens. O papel OAuth do proprietário do projeto é criado automaticamente. Para permitir que outras identidades Azure Databricks utilizem autenticação OAuth, crie os seus papéis Postgres usando a interface Lakebase, SQL ou API REST. Veja Criar uma função OAuth.

Para gerar tokens OAuth programaticamente ou para fluxos de trabalho automatizados, veja Obter um token OAuth num fluxo utilizador-para-máquina para sessões interativas ou Obter um token OAuth num fluxo máquina-a-máquina para princípios de serviço.

Importante

Os tokens OAuth expiram após uma hora.

Para aplicações que mantêm ligações longas à base de dados, deve implementar a rotação de tokens para atualizar automaticamente as credenciais antes de expirarem. Sem rotação de tokens, a sua aplicação perderá a conectividade à base de dados após uma hora.

Veja exemplos de rotação de Tokens para exemplos de código.

Para se ligar a uma função OAuth:

  1. Na aplicação Lakebase, selecione o seu projeto e clique em Conectar.
  2. Selecione o branch, a computação e a base de dados a que pretende ligar, em seguida selecione a sua identidade do Azure Databricks na secção Funções OAuth do menu Suspenso de Funções.
  3. Copia o psql snippet de ligação para o teu terminal e insere-o.
  4. Quando lhe pedirem uma palavra-passe, clique em Copiar o token OAuth e insira-a como sua palavra-passe:

Ligue modal com o menu suspenso de Funções aberto que mostra a secção de funções OAuth

Observação

Copy OAuth Token gera um token apenas para a identidade de login atual do utilizador, não para principais de serviço ou outros utilizadores. Para gerar tokens para outras identidades, use a CLI ou SDK.

Ligue-se com a palavra-passe nativa do Postgres

A autenticação nativa por palavra-passe do Postgres permite-lhe ligar usando uma função Postgres com uma palavra-passe tradicional da base de dados.

Para se conectar à autenticação nativa de palavra-passe do Postgres:

  1. Na aplicação Lakebase, selecione o seu projeto e clique em Conectar.
  2. Selecione o branch, o componente de computação e a base de dados aos quais pretende ligar-se, depois selecione uma função Postgres na secção de funções Postgres do menu suspenso Funções.
  3. Copia o psql snippet de ligação para o teu terminal e insere-o para ligar.

Diálogo de ligação de funções Postgres

Próximos passos