Partilhar via


Exemplos e conjuntos de dados de exemplo de gráfico

Esta página lista gráficos existentes em nosso cluster de ajuda no https://help.kusto.windows.net banco de dados Exemplos e mostra como consultá-los usando a Kusto Query Language (KQL). Estes exemplos demonstram a consulta de modelos gráficos pré-construídos sem exigir nenhuma etapa de criação ou configuração.

Gráfico educacional simples para fundamentos de aprendizagem

Utilização: graph("Simple")

Objetivo: Operações gráficas básicas e aprendizagem de padrões fundamentais de consulta de gráficos.

Descrição: Um pequeno gráfico educacional contendo pessoas, empresas e cidades com vários relacionamentos. Perfeito para aprender travessias gráficas e compreender padrões básicos. Este conjunto de dados compacto inclui 11 nós (5 pessoas, 3 empresas e 3 cidades) conectados através de 20 relações, tornando-o ideal para compreender os fundamentos do gráfico sem a complexidade de conjuntos de dados maiores. O gráfico demonstra cenários comuns do mundo real, como relações de trabalho, localizações geográficas, conexões sociais e preferências pessoais.

Casos de uso:

  • Aprendendo fundamentos de consulta de gráfico
  • Testando algoritmos de gráficos
  • Compreender os padrões de relacionamento
  • Exemplos educacionais para conceitos de gráficos

Relações de esquema:

Um esquema de um gráfico contendo pessoas, empresas e cidades com vários relacionamentos.

Esquema e contagens:

  • Tipos de nós:

    • Person - Pessoas individuais (5 nós)
    • Company - Organizações empresariais (3 nós)
    • City - Localizações geográficas (3 nós)
  • Tipos de relacionamento:

    • works_at - Relações de trabalho (5 arestas)
    • located_at - Atribuições de localização geográfica (8 arestas)
    • knows - Conexões sociais entre pessoas (4 arestas)
    • likes - Preferências e interesses pessoais (3 arestas)

Exemplo de instância de gráfico:

Este exemplo demonstra relações gráficas básicas em uma rede pequena e fácil de entender, mostrando como as pessoas se conectam a empresas e cidades por meio de vários tipos de relacionamento.

Um gráfico contendo instâncias de pessoas, empresas e cidades com vários relacionamentos.

Exemplos de consultas:

Encontre todos os funcionários de uma empresa específica:

graph("Simple")
| graph-match (person)-[works_at]->(company)
    where company.name == "TechCorp"
    project employee_name = person.name, employee_age = person.properties.age
employee_name employee_age
Adriana 25
Joaquim 30
Márcia 26

Encontrar colegas (pessoas que trabalham na mesma empresa):

graph("Simple")
| graph-match (person1)-->(company)<--(person2)
    where person1.id != person2.id and labels(company) has "Company"
    project colleague1 = person1.name, colleague2 = person2.name, company = company.name
| take 1
colega1 colega2 Companhia
Adriana Joaquim TechCorp [en]

LDBC SNB interativo

Utilização: graph("LDBC_SNB_Interactive")

Objetivo: Travessias de redes sociais e exploração de amigos de amigos.

Observação

Este conjunto de dados é fornecido sob a Licença Apache 2.0. Os conjuntos de dados LDBC Social Network Benchmark são criados pelo Linked Data Benchmark Council (LDBC).

Descrição: O conjunto de dados de carga de trabalho interativo do Linked Data Benchmark Council (LDBC) representa uma modelagem abrangente de redes sociais de plataformas de mídia social do mundo real. Este benchmark captura a complexidade das redes sociais modernas com mais de 327.000 nós e vários tipos de relacionamento, incluindo dados geográficos hierárquicos, estruturas organizacionais de vários níveis e interações de conteúdo rico. O conjunto de dados modela ecossistemas realistas de mídia social com pessoas criando postagens e comentários, participando de fóruns, trabalhando em organizações e vivendo em localizações geográficas em uma hierarquia detalhada de continentes a cidades.

Casos de uso:

  • Análise de redes sociais e sistemas de recomendação
  • Algoritmos de deteção da comunidade
  • Estudos de propagação de influência
  • Recomendação de conteúdo com base em conexões sociais
  • Descoberta de amigo de amigo
  • Pesquisa de mineração de grafos sociais

Visão geral do esquema gráfico:

Um esquema de um gráfico contendo nós e relações do conjunto de dados LDBC SNB.

Esquema e contagens:

  • Principais tipos de entidades sociais:

    • PERSON - Usuários de redes sociais (1.528 nós)
    • POST - Mensagens de usuários (135.701 nós)
    • COMMENT - Comentários em posts (151.043 nós)
    • FORUM - Fóruns de discussão (13.750 nós)
  • Tipos Organizacionais e Geográficos:

    • ORGANISATION - Universidades e empresas (7.955 nós)
    • PLACE - Localizações geográficas: continentes (6), países (111), cidades (1.343) - total de 1.460 nós
  • Tipos de classificação de conteúdo:

    • TAG - Tags de conteúdo (16.080 nós)
    • TAGCLASS - Categorias de tags (71 nós)
  • Principais tipos de relacionamento:

    • KNOWS - Relações de amizade (14.073 arestas)
    • LIKES - Curtidas de conteúdo: posts (47.215) + comentários (62.225) = 109.440 arestas totais
    • HAS_CREATOR - Autoria do conteúdo: posts (135.701) + comentários (151.043) = 286.744 arestas
    • HAS_MEMBER - Membros do Fórum (123.268 arestas)
    • HAS_TAG - Marcação de conteúdo: posts (51.118) + comentários (191.303) + fóruns (47.697) = 290.118 bordas
    • IS_LOCATED_IN - Relações de localização: pessoas (1.528) + organizações (7.955) + posts (135.701) + comentários (151.043) = 296.227 arestas
    • REPLY_OF - Threading de comentários: comentário a comentário (76.787) + comentário a post (74.256) = 151.043 arestas
    • WORK_AT / STUDY_AT - Histórico profissional/educacional (4.522 arestas)
    • HAS_INTEREST - Interesses pessoais (35.475 arestas)
    • Outras relações: HAS_MODERATOR, IS_PART_OF, CONTAINER_OF, HAS_TYPE, IS_SUBCLASS_OF

Exemplo de instância de gráfico:

Este exemplo demonstra interações complexas em redes sociais em um ambiente de mídia social realista, mostrando como os usuários se envolvem com conteúdo, participam de fóruns e formam conexões sociais.

Um gráfico contendo um subgráfico de amostra do conjunto de dados LDBC SNB.

Este exemplo demonstra:

  • Social Engagement: Mahinda curte tanto o post de Abdullah quanto um comentário sobre esse post
  • Threading de conteúdo: O comentário (sobre Gloria Macapagal-Arroyo) responde ao post (sobre Aurangzeb)
  • Criação de conteúdo: Abdullah cria posts em seu próprio mural do fórum
  • Participação da comunidade: Mahinda é membro do fórum de Abdullah onde o conteúdo aparece
  • Classificação de conteúdo: tanto as publicações como os comentários são marcados com tópicos relevantes do seu conteúdo
  • Contexto geográfico: Todas as entidades têm relações de localização para análise geográfica

Casos de uso:

  • Análise de redes sociais e sistemas de recomendação
  • Algoritmos de deteção da comunidade
  • Estudos de propagação de influência
  • Recomendação de conteúdo com base em conexões sociais
  • Descoberta de amigo de amigo
  • Pesquisa de mineração de grafos sociais

Exemplos de consultas:

Encontre amizades diretas com idades semelhantes:

Esta consulta identifica pares de pessoas que estão diretamente ligadas através de uma relação "SABE" e têm idades semelhantes (aniversários dentro de 30 dias um do outro). Ele percorre o gráfico da rede social LDBC para encontrar amizades existentes entre pessoas de faixas etárias semelhantes. A consulta retorna a contagem total desses pares de amizade semelhantes à idade na rede, o que pode ser útil para analisar padrões sociais baseados na idade ou validar algoritmos de recomendação de amigos.

graph("LDBC_SNB_Interactive")
| graph-match (person1)-[knows]->(person2)
    where labels(person1) has "PERSON" and labels(person2) has "PERSON" and 
        labels(knows) has "KNOWS"and abs(person1.birthday - person2.birthday) < 30d
    project person_name = person1.firstName, friend_name = person2.firstName
| count 
Contar
225

Encontrar posts populares por gostos:

Esta consulta analisa o envolvimento social, identificando os criadores de conteúdo mais populares com base em quantas pessoas únicas curtiram suas publicações. Ele percorre o gráfico da rede social pelo caminho: pessoa → gosta → post → has_creator → criador. A consulta agrega os dados para mostrar o número total de curtidas únicas e postagens distintas de cada criador e, em seguida, retorna os 3 principais criadores com mais curtidas. Isso é útil para identificar criadores de conteúdo influentes, entender padrões de engajamento e descobrir conteúdo viral na rede social.

graph("LDBC_SNB_Interactive")
| graph-match (person)-[likes]->(post)-[has_creator]->(creator)
    where labels(person) has "Person" and labels( post) has "POST" and labels(has_creator) has "HAS_CREATOR" and isnotempty(creator.lastName)
    project personId = person.id, postId = post.id, creator = creator.lastName
| summarize Likes = dcount(personId), posts = dcount(postId) by creator
| top 3 by Likes desc
criador Gostos publicações
Zhang 371 207
Hoffmann 340 9
Singh 338 268

LDBC Financeiro

Utilização: graph("LDBC_Financial")

Finalidade: Análise de transações financeiras e padrões de deteção de fraudes.

Observação

Este conjunto de dados é fornecido sob a Licença Apache 2.0. Os conjuntos de dados LDBC Financial Benchmark são criados pelo Linked Data Benchmark Council (LDBC).

Descrição: Conjunto de dados LDBC Financial Benchmark que representa uma rede financeira abrangente com empresas, pessoas, contas, empréstimos e várias transações financeiras. Este conjunto de dados modela ecossistemas financeiros realistas com 5.580 nós totais e mais de 31.000 transações e relacionamentos financeiros. Projetado especificamente para deteção de fraudes, análise de combate à lavagem de dinheiro (AML) e cenários de investigação de crimes financeiros, ele captura padrões complexos, incluindo propriedade de contas, pedidos de empréstimo, garantias e cadeias de transações em várias etapas que são comuns em cenários de crime financeiro.

Casos de uso:

  • Deteção de fraudes financeiras
  • Análise de combate ao branqueamento de capitais
  • Análise de padrões de transação
  • Avaliação de risco e pontuação de crédito
  • Monitorização de atividades suspeitas
  • Análise de redes financeiras

Visão geral do esquema gráfico:

Um esquema de um gráfico contendo nós e relações do conjunto de dados LDBC Financial.

Esquema e contagens:

  • Tipos de nós:

    • COMPANY - Entidades empresariais (386 nós)
    • PERSON - Clientes individuais (785 nós)
    • ACCOUNT - Contas financeiras (2.055 nós)
    • LOAN - Produtos de empréstimo (1.376 nós)
    • MEDIUM - Meios/canais de transação (978 nós)
  • Tipos de relacionamento:

    • TRANSFER - Transferências de dinheiro entre contas (8.132 arestas)
    • WITHDRAW - Levantamentos de dinheiro de contas (9.182 arestas)
    • DEPOSIT - Depósitos de dinheiro em contas (2.758 arestas)
    • OWN - Relações de propriedade de contas (2.055 arestas)
    • APPLY - Pedidos de empréstimo (1.376 arestas)
    • GUARANTEE - Garantias de empréstimos (579 arestas)
    • INVEST - Operações de investimento (1.983 arestas)
    • REPAY - Reembolsos de empréstimos (2.747 arestas)
    • SIGN_IN - Eventos de autenticação (2.489 arestas)

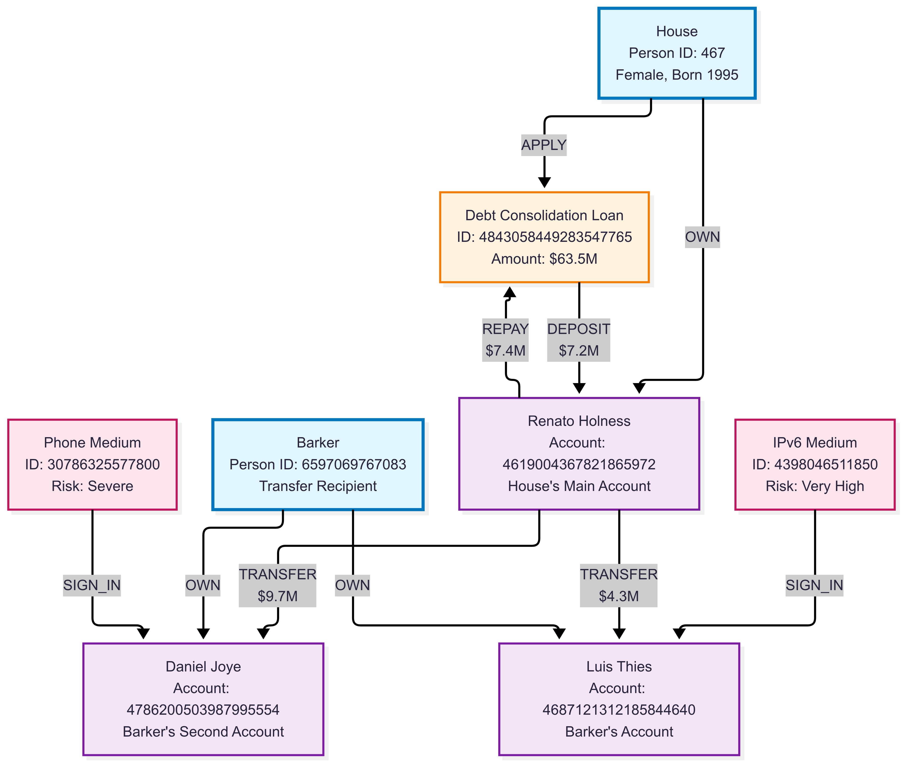
Exemplo de instância de gráfico:

Este exemplo ilustra uma rede financeira complexa com vários tipos de entidades e padrões de transação, demonstrando como as instituições financeiras podem modelar relações entre clientes, contas, empréstimos e fluxos de transações para deteção de fraudes e avaliação de riscos.

Um gráfico contendo um subgráfico de amostra do conjunto de dados LDBC Financial.

Exemplos de consultas:

Detetar potenciais branqueamentos de capitais através de transferências circulares:

Esta consulta identifica padrões de transações circulares suspeitos que podem indicar atividades de branqueamento de capitais. Procura contas que enviam dinheiro para outra conta e depois recebem-no de volta através de uma cadeia de 1 a 3 transferências, criando um fluxo circular. A consulta procura especificamente grandes transferências iniciais (mais de 10.000) e retorna detalhes sobre as contas suspeitas, incluindo o valor da transferência e o comprimento da cadeia circular. Essa deteção de padrões é útil para sistemas de combate à lavagem de dinheiro (AML) e investigações de fraude financeira.

graph("LDBC_Financial")
| graph-match (account1)-[t1]->(account2)-[t2*1..3]->(account1)
    where labels(t1) has "TRANSFER" and t1.amount > 10000  // Large initial transfer
    project suspicious_account = account1.node_id,
            amount = t1.amount,
            transfer_chain_length = array_length(t2) + 1
| take 10
suspicious_account Montante transfer_chain_length
Conta::4818007176356300028 5035377,73 2
Conta::4818007176356300028 5035377,73 2
Conta::4845310249097233848 359062,45 2
Conta::4818007176356300028 5035377,73 3
Conta::4818007176356300028 5035377,73 4
Conta::4840243699516440940 5753668,55 4
Conta::4818007176356300028 5035377,73 4
Conta::180143985094820389 465338,26 4
Conta::4814910951612482356 1684581,62 4
Conta::4816599801472746629 963626,42 4

Encontre garantes de empréstimos de alto risco:

Esta consulta identifica indivíduos ou empresas que garantem múltiplos empréstimos totalizando montantes significativos, o que pode indicar exposição ao risco financeiro. Percorre o gráfico da rede financeira seguindo o caminho: fiador → garantia → mutuário → aplicar → empréstimo. A consulta agrega o montante total garantido e o número de empréstimos para cada fiador, filtra os que garantem mais de 100.000 no total e devolve os 5 primeiros por montante total garantido. Esta análise é útil para a avaliação de riscos, a identificação de garantes sobrealavancados e a avaliação dos riscos financeiros sistémicos nas redes de crédito.

graph("LDBC_Financial")
| graph-match (guarantor)-[guarantee]->(borrower)-[apply]->(loan)
    where labels(guarantee) has "GUARANTEE" and labels(apply) has "APPLY"
    project guarantor_id = guarantor.node_id,
            borrower_id = borrower.node_id,
            loan_amount = loan.loanAmount
| summarize total_guaranteed = sum(loan_amount), loan_count = count() by guarantor_id
| where total_guaranteed > 100000
| top 5 by total_guaranteed desc
guarantor_id total_guaranteed loan_count
Pessoa::44 439802195 8
Pessoa::15393162789155 411111642 8
Companhia::12094627905931 404538891 6
Companhia::4398046511208 366243272 8
Pessoa::19791209300551 338838223 6

Conjunto de dados BloodHound Entra

Utilização: graph("BloodHound_Entra")

Finalidade: Escalonamento de privilégios do Microsoft Entra e análise de caminho de ataque.

Observação

Este conjunto de dados é fornecido sob a Licença Apache 2.0. Os conjuntos de dados BloodHound são criados pelo projeto BloodHound.

Descrição: Conjunto de dados BloodHound para ambientes Microsoft Entra. Este conjunto de dados de segurança abrangente contém 13.526 objetos do Microsoft Entra, incluindo usuários, grupos, aplicativos, entidades de serviço, dispositivos e vários recursos de nuvem. Com mais de 800.000 relações de permissão e bordas de segurança, ele modela ambientes complexos do Microsoft Entra típicos de organizações corporativas. O conjunto de dados captura permissões detalhadas do Microsoft Entra, atribuições de função, associações de grupo e padrões de propriedade de recursos essenciais para identificar caminhos de escalonamento de privilégios e vetores de ataque em ambientes de nuvem.

Casos de uso:

  • Avaliações de segurança do Entra ID
  • Descoberta de caminho de escalonamento de privilégios
  • Visualização do caminho de ataque
  • Análise de governança de identidade
  • Controlos de segurança baseados no risco
  • Auditoria de conformidade para ambientes de nuvem

Visão geral do esquema gráfico:

Um esquema de um gráfico contendo nós e relações do conjunto de dados BloodHound Entra.

Esquema e contagens:

Observação

Este conjunto de dados é fornecido sob a Licença Apache 2.0. Os conjuntos de dados do BloodHound são criados pelo projeto BloodHound Community Edition.

Descrição: Conjunto de dados BloodHound Community Edition para ambientes Microsoft Entra. Este conjunto de dados de segurança abrangente contém 13.526 objetos do Microsoft Entra, incluindo usuários, grupos, aplicativos, entidades de serviço, dispositivos e vários recursos de nuvem. Com mais de 800.000 relações de permissão e bordas de segurança, ele modela ambientes complexos do Microsoft Entra típicos de organizações corporativas. O conjunto de dados captura permissões detalhadas do Microsoft Entra, atribuições de função, associações de grupo e padrões de propriedade de recursos essenciais para identificar caminhos de escalonamento de privilégios e vetores de ataque em ambientes de nuvem.

Esquema e contagens:

  • Tipos de nós primários:

    • AZUser - Usuários do Microsoft Entra (230 nós)
    • AZServicePrincipal - Entidades de serviço e aplicações (6.270 nós)
    • AZApp - Aplicativos do Azure (6.648 nós)
    • AZGroup - Grupos Microsoft Entra (58 nós)
    • AZDevice - Dispositivos gerenciados (47 nós)
  • Tipos de recursos do Azure:

    • AZResourceGroup - Grupos de recursos (59 nós)
    • AZVM - Máquinas virtuais (66 nós)
    • AZRole - Funções do Azure (116 nós)
    • AZSubscription - Subscrições do Azure (3 nós)
    • AZTenant - Locatário do Azure (1 nó)
  • Principais tipos de relacionamento (permissões principais por volume):

    • AZMGAddOwner - Permissões de proprietário do grupo de gerenciamento (403.412 bordas)
    • AZMGAddSecret - Permissões de gerenciamento secreto (345.324 bordas)
    • AZAddSecret - Permissões secretas de aplicativos (24.666 bordas)
    • AZContains - Relações de contenção de recursos (12.924 arestas)
    • AZRunsAs - Permissões de execução de serviços (6.269 bordas)
    • AZMemberOf - Relações de membros do grupo (4.439 arestas)
    • AZOwns - Propriedade de recursos (2.870 arestas)

Exemplo de instância de gráfico:

Este exemplo demonstra as relações de identidade do Microsoft Entra e do Entra com estruturas de privilégios complexas e possíveis caminhos de ataque em um ambiente de nuvem.

Um gráfico contendo um subgráfico de amostra do conjunto de dados BloodHound Entra

Casos de uso:

  • Avaliações de segurança do Entra ID
  • Descoberta de caminho de escalonamento de privilégios
  • Visualização do caminho de ataque
  • Análise de governança de identidade
  • Controlos de segurança baseados no risco
  • Auditoria de conformidade para ambientes de nuvem

Exemplos de consultas:

Encontre caminhos para privilégios administrativos:

Esta consulta identifica caminhos de escalonamento de privilégios de usuários regulares para grupos administrativos em ambientes Microsoft Entra. Ele pesquisa usuários que podem alcançar grupos de administradores (como Administradores de DC do Microsoft Entra, DnsAdmins, etc.) por meio de saltos de relacionamento de 1 a 3, ajudando as equipes de segurança a entender possíveis caminhos de ataque e riscos de escalonamento de privilégios.

graph("BloodHound_Entra")
| graph-match (user)-[path*1..3]->(admingroup)
    where labels(user) has_any ("User", "AZUser") 
          and labels(admingroup) has_any ("Group", "AZGroup")
          and (admingroup.name contains "ADMIN" or admingroup.displayname contains "ADMIN")
    project source_user = user.name,
             path_length = array_length(path),
             admin_group = coalesce(admingroup.displayname, admingroup.name)
| take 10
source_user path_length admin_group
THISUSERHASINTUNEADMINROLE@PHANTOMCORP.ONMICROSOFT.COM 1 ADSyncAdmins
097EF6C2-GROUPSADMINISTRATOR@PHANTOMCORP.ONMICROSOFT.COM 1 Administradores de DC do AAD
USERBELONGSTOGAGROUP@PHANTOMCORP.ONMICROSOFT.COM 1 ADSyncAdmins
THISUSERHASINTUNEADMINROLE@PHANTOMCORP.ONMICROSOFT.COM 1 DnsAdmins
RHADMIN@PHANTOMCORP.ONMICROSOFT.COM 1 DnsAdmins
CJACKSON@PHANTOMCORP.ONMICROSOFT.COM 1 Administradores fantasmas do Azure ATP
097EF6C2-INTUNEADMINISTRATOR@PHANTOMCORP.ONMICROSOFT.COM 1 Administradores de DC do AAD
RHADMIN_PHANTOMCORP.ONMICROSOFT.COM#EXT#@PHANTOMCORP.ONMICROSOFT.COM 1 Administradores de grupos de recursos
THISUSERHASKNOWLEDGEMANAGERROLE@PHANTOMCORP.ONMICROSOFT.COM 1 DnsAdmins
097EF6C2-INTUNEADMINISTRATOR@PHANTOMCORP.ONMICROSOFT.COM 1 DnsAdmins

Identificar alvos de alto valor (ativos de nível 0):

Esta consulta identifica ativos administrativos críticos marcados como "admin_tier_0" no ambiente. Essas são as contas, entidades de serviço e recursos mais sensíveis e poderosos que representam o maior risco se comprometidos. Compreender esses ativos ajuda a priorizar os esforços de monitoramento e proteção de segurança.

graph("BloodHound_Entra")
| graph-match (asset)
    where asset.properties.system_tags contains "admin_tier_0"
    project asset_name = asset.name,
             asset_type = tostring(labels(asset)[1]),  // Get primary type (AZUser, AZServicePrincipal, etc.)
             system_tags = asset.properties.system_tags
| take 10
asset_name asset_type system_tags
JJACOB@PHANTOMCORP.ONMICROSOFT.COM AZUser admin_tier_0
PLEWIS@PHANTOMCORP.ONMICROSOFT.COM AZUser admin_tier_0
JMILLER@PHANTOMCORP.ONMICROSOFT.COM AZUser admin_tier_0
CJACKSON@PHANTOMCORP.ONMICROSOFT.COM AZUser admin_tier_0
RHALL@PHANTOMCORP.ONMICROSOFT.COM AZUser admin_tier_0
THISAPPHASGLOBALADMIN@PHANTOMCORP AZServicePrincipal admin_tier_0
MYCOOLAUTOMATIONACCOUNT@PHANTOMCORP AZServicePrincipal admin_tier_0
SERVICEPRINCIPALE@PHANTOMCORP AZServicePrincipal admin_tier_0
31E3B75F AUTENTICAÇÃO PRIVILEGIADA ADMINISTRATOR@PHANTOMCORP AZServicePrincipal admin_tier_0
31E3B75F - FUNÇÃO PRIVILEGIADA ADMINISTRATOR@PHANTOMCORP AZServicePrincipal admin_tier_0

Conjunto de dados do Ative Directory BloodHound

Utilização: graph("BloodHound_AD")

Finalidade: Análise de segurança do Ative Directory local e mapeamento de privilégios.

Observação

Este conjunto de dados é fornecido sob a Licença Apache 2.0. Os conjuntos de dados BloodHound são criados pelo projeto BloodHound.

Descrição: Conjunto de dados do BloodHound Community Edition para ambientes locais do Ative Directory. Esse conjunto de dados contém 1.495 objetos do Ative Directory que representam uma implantação típica do AD corporativo com estruturas de permissão complexas e caminhos de ataque. O conjunto de dados inclui usuários, computadores, grupos, unidades organizacionais, objetos de diretiva de grupo e componentes de autoridade de certificação em vários domínios. Com mais de 18.000 relações de permissão e bordas de segurança, ele captura cenários realistas de ataque do AD, incluindo caminhos de escalonamento de privilégios, permissões baseadas em ACL, associações de grupo e vulnerabilidades de autenticação baseada em certificado comuns em ambientes de domínio do Windows.

Casos de uso:

  • Avaliações de segurança do Ative Directory
  • Análise de trajetória de ataque e testes de penetração
  • Mapeamento de privilégios de domínio
  • Análise de segurança da política de grupo
  • Identificação do alvo Kerberoasting e ASREPRoasting
  • Análise de lacunas de controle de segurança

Visão geral do esquema gráfico:

  • Tipos de objeto principais do AD:

    • User - Usuários de domínio (99 nós)
    • Computer - Computadores de domínio (34 nós)
    • Group - Grupos de segurança e distribuição (219 nós)
    • ADLocalGroup - Grupos locais em computadores (28 nós)
    • GPO - Objetos de Diretiva de Grupo (32 nós)
  • Tipos de infraestrutura do AD:

    • Domain - Domínios do Ative Directory (5 nós)
    • OU - Unidades Organizacionais (20 nós)
    • Container - Contentores AD (939 nós)
    • CertTemplate - Modelos de certificado (106 nós)
    • EnterpriseCA - Autoridades Certificadoras (4 nós)
    • RootCA - Autoridades de Certificação Raiz (5 nós)
  • Principais tipos de permissão (principais vetores de ataque):

    • GenericAll - Permissões de controle total (3.292 arestas)
    • WriteDacl - Modificar permissões (2.221 arestas)
    • WriteOwner - Mudança de propriedade (2.187 arestas)
    • Owns - Propriedade do objeto (1.439 arestas)
    • Contains - Relações de contenção (1.416 arestas)
    • GenericWrite - Permissões de escrita (579 arestas)
    • MemberOf - Associações de grupo (301 arestas)

Visão geral do esquema gráfico:

Um esquema de um gráfico contendo nós e relações do conjunto de dados BloodHound AD.

Exemplo de instância de gráfico:

Este exemplo demonstra caminhos de ataque do Ative Directory local e possíveis vulnerabilidades de segurança em um ambiente de domínio tradicional do Windows.

Um gráfico contendo um subgráfico de amostra do conjunto de dados BloodHound AD.

Casos de uso:

  • Avaliações de segurança do Ative Directory
  • Análise de trajetória de ataque e testes de penetração
  • Mapeamento de privilégios de domínio
  • Análise de segurança da política de grupo
  • Identificação do alvo Kerberoasting e ASREPRoasting
  • Análise de lacunas de controle de segurança

Exemplos de consultas:

Encontre possíveis escalonamentos de privilégios:

Esta consulta conta quantos usuários não administradores podem potencialmente escalar para admin no Microsoft Entra. Ele percorre até 10 saltos de grupo MemberOf (sem ciclos) de cada usuário para grupos que concedem permissões perigosas (GenericAll, WriteDacl, WriteOwner, ForceChangePassword) sobre usuários administradores (admincount=true) e, em seguida, retorna o número distinto desses usuários "invasores em potencial".

graph("BloodHound_AD")
| graph-match cycles=none (user)-[memberof*0..10]->(group)-[permission]->(target)
    where labels(user) has "User" 
          and labels(group) has "Group"
          and all(memberof, labels() has "MemberOf")
          and user.properties.admincount == false
          and (labels(permission) has_any ("GenericAll", "WriteDacl", "WriteOwner", "ForceChangePassword"))
          and (labels(target) has "User" and target.properties.admincount == true)
    project  attack_user = user.name
| summarize ['Potential attackers'] = dcount(attack_user)
Potenciais atacantes
2

Encontre caminhos de ataque Golden Certificate:

Esta consulta identifica entidades que podem executar ataques de Golden Certificate, que permitem aos atacantes forjar certificados como qualquer utilizador no domínio. Essas são vulnerabilidades críticas, pois permitem o comprometimento completo do domínio, permitindo que o invasor se faça passar por qualquer usuário, incluindo administradores de domínio, por meio de certificados falsificados.

graph("BloodHound_AD")
| graph-match (attacker)-[goldencert]->(target)
    where labels(goldencert) has "GoldenCert"
    project 
        Attacker = attacker.name,
        AttackerType = case(
            attacker.name has "DC", "Domain Controller",
            attacker.name has "CA", "Certificate Authority", 
            attacker.name has "SRV", "Server",
            "Unknown System"
        ),
        Target = target.name,
        RiskLevel = "CRITICAL",
        AttackCapability = case(
            attacker.name has "DC", "Primary domain controller with certificate services",
            attacker.name has "EXTCA", "External Certificate Authority with root access",
            attacker.name has "SRV", "Compromised server with certificate generation rights",
            "System with certificate forging capabilities"
        )
Atacante Tipo de atacante Target Nível de Risco Capacidade de Ataque
DC01. FANTASMA. CORP Sistema desconhecido FANTASMA. CORP CRÍTICA Sistema com capacidades de forjamento de certificados
SRV-SHARPHOUND. FANTASMA. CORP Server FANTASMA. CORP CRÍTICA Servidor comprometido com direitos de geração de certificados
EXTCA01. WRAITH. CORP Sistema desconhecido WRAITH. CORP CRÍTICA Sistema com capacidades de forjamento de certificados
EXTCA02. WRAITH. CORP Sistema desconhecido WRAITH. CORP CRÍTICA Sistema com capacidades de forjamento de certificados