Partilhar via


Configurar a autenticação da Microsoft para testes do Copilot Studio Kit

Este artigo fornece uma visão geral da estrutura de teste do agente e instruções passo a passo para configurar a autenticação da Microsoft para testar agentes do Copilot Studio usando o Agent Test Runner Power Apps Component Framework (PCF).

Architecture

A autenticação da Microsoft fornece uma arquitetura SDK simplificada de navegador para agente otimizada para cenários de teste. Essa abordagem permite uma comunicação segura entre seu ambiente de teste e os agentes do Copilot Studio sem exigir infraestrutura de autenticação adicional.

Arquitetura de fluxo

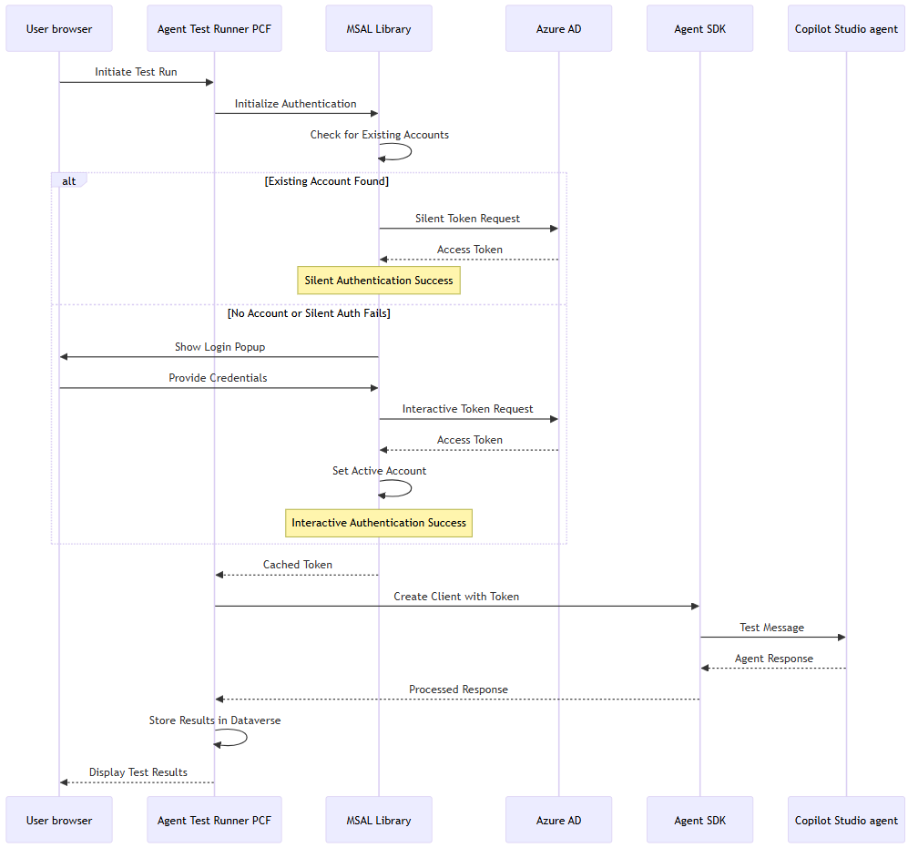
O diagrama de sequência a seguir ilustra o fluxo de autenticação e execução de teste.

Diagrama ilustrando a arquitetura SDK do navegador para o agente para autenticação e teste.

Arquitetura de componentes

O diagrama a seguir ilustra os principais componentes envolvidos no fluxo de autenticação da Microsoft para o Agent Test Runner.

Diagrama ilustrando os principais componentes envolvidos no fluxo de teste, incluindo o ambiente do navegador, serviços da Power Platform e serviços de autenticação.

Configurar a autenticação da Microsoft

O processo de instalação envolve configurar o registro do aplicativo Azure Ative Directory, obter identificadores de agente do Copilot Studio e criar um registro de configuração no Dataverse.

portal do Azure

No portal do Azure, crie um registro de aplicativo, adicione a URL de redirecionamento e configure as permissões de API.

Observação

Se você tiver direitos de administração de locatário, poderá configurar permissões de API. Caso contrário, você precisará pedir a um administrador de locatário para fazer isso por você.

  1. Crie um registro de aplicativo no portal do Azure.

    Certifique-se de copiar o ID do aplicativo (cliente) e o ID do diretório (locatário). Você pode obter esses valores na página Visão geral .

  2. Configurar permissões de API no portal do Azure:

    1. No registro do aplicativo, vá para Permissões de API.

    2. Selecione Adicionar uma permissão.

    3. Selecione o separador APIs utilizadas pela sua organização.

    4. Procure por API da Power Platform.

      Observação

      Se não vir API do Power Platform na lista, tem de adicionar a API ao seu inquilino. Siga as instruções em Power Platform API Authentication Step 2.

    5. Selecione Permissões delegadas.

    6. Em CopilotStudio, selecione CopilotStudio.Copilots.Invoke.

    7. Selecione Adicionar permissões.

    8. Conceda consentimento de administrador selecionando Conceder consentimento de administrador para <sua organização>. Se o botão não estiver disponível, talvez seja necessário pedir a um administrador de locatário que faça isso por você.

  3. Adicione a URL de redirecionamento, incluindo definir configurações de token no portal do Azure:

    1. Aceda a Autenticação no registo da sua aplicação.

    2. Em Configurações da plataforma, selecione Adicionar uma plataforma.

    3. Selecione Aplicação de página única.

    4. Insira o URL do seu ambiente usando o formato: https://[your-org].crm.dynamics.com

    5. Selecione tokens de acesso (usados para fluxos implícitos) e tokens de ID (usados para fluxos implícitos e híbridos).

    6. Selecione Configurar.

    7. Confirme se os tipos de conta suportados estão definidos como Contas apenas neste diretório organizacional.

Copilot Studio e Dataverse

No Copilot Studio, obtenha o ID do Ambiente e o Identificador do seu Agente para criar um registo de Configuração do Agente no Dataverse.

  1. No Copilot Studio:

    1. Verifique se você está no ambiente correto.

    2. Selecione o agente que deseja testar e certifique-se de que ele esteja publicado.

    3. Em Configurações, selecione Metadados avançados>.

    4. Copie os valores para ID do ambiente e Nome do esquema. O nome do esquema é o Identificador do Agente e usa o formato cr123_agentname.

  2. Crie um registro de Configuração do Agente no Dataverse com os valores das etapas anteriores:

    Campo Value Example
    Autenticação do usuário Autenticação Microsoft
    ID de Cliente ID do aplicativo (cliente) da etapa 1 no portal do Azure. 12345678-1234-1234-1234-123456789012
    ID do Inquilino ID do diretório (inquilino) do passo 1 no portal do Azure. 87654321-4321-4321-4321-210987654321
    ID do Ambiente ID do ambiente da etapa anterior. 11111111-2222-3333-4444-555555555555
    Identificador do agente Nome do esquema da etapa anterior. cr123_testagent

Solução de problemas

Esta seção fornece etapas de solução de problemas para erros comuns que você pode encontrar.

Erros de autenticação

Erro: "AADSTS50011: O URL de resposta especificado na solicitação não corresponde"

  • Causa: Incompatibilidade de URI de redirecionamento no registro da aplicação do Azure.

  • Solução:

    1. No portal do Azure, vá para Registros de aplicativos e selecione Gerenciar>autenticação.
    2. Verifique se o URI de redirecionamento corresponde exatamente à URL do seu ambiente.
    3. Use o formato: https://[your-org].crm.dynamics.com

Erro: "AADSTS65001: O usuário ou administrador não consentiu"

  • Causa: permissões de API ausentes ou consentimento do administrador.

  • Solução:

    1. No portal do Azure, vá para Registros de aplicativos e selecione Gerenciar>permissões de API.
    2. Verifique se a permissão CopilotStudio.Copilots.Invoke foi adicionada.
    3. Selecione Conceder consentimento de administrador.

O pop-up de início de sessão aparece sempre

  • Causa: a conta não está sendo armazenada em cache ou as configurações do navegador impedem o armazenamento de tokens.

  • Solução:

    1. Certifique-se de que o seu browser permite janelas pop-up para o seu domínio do Dynamics.
    2. Verifique se o seu navegador está no modo de navegação anónima ou privado.
    3. Verifique se o seu navegador não está a bloquear cookies de terceiros.
    4. Limpe o cache do navegador e tente novamente.
    5. Verifique se as políticas da organização estão forçando a reautenticação.

Erro: "InteractionRequiredAuthError" no console do navegador

  • Causa: comportamento normal quando a autenticação silenciosa falha e a entrada interativa é acionada.

  • Comportamento esperado:

    • Este erro ocorre quando a autenticação silenciosa falha.
    • O sistema exibe automaticamente o pop-up de login.
  • Ação necessária: Nenhuma.

Erros do SDK do agente

Erro: "404 não encontrado - agente não encontrado"

  • Causa: identificador de agente ou ID de ambiente incorreto.

  • Solução:

    1. Verifique o identificador do agente (nome do esquema) no Copilot Studio em Configurações > de metadados avançados>.
    2. Verifique se o ID do ambiente corresponde ao ambiente onde o agente está publicado.
    3. Confirme se o agente está publicado e acessível.

Erro: "401 não autorizado"

  • Causa: problemas de token de autenticação.

  • Solução:

    1. Verifique se o usuário tem acesso ao ambiente do Copilot Studio.
    2. Verifique as permissões de registro do aplicativo do Azure.
    3. Limpe o cache do navegador e tente autenticar novamente.

Erro: "403 Proibido"

  • Causa: permissões insuficientes para acessar o agente.

  • Solução:

    1. Verifique se o usuário tem funções de segurança apropriadas no Dataverse.
    2. Verifique se o agente permite o direito de acesso do utilizador.
    3. Verifique as permissões do ambiente.

Erros de controle do Agent Test Runner

Erro: "Falha ao inicializar o serviço de autenticação"

  • Causa: configuração inválida no registro Configuração do Agente.

  • Solução:

    1. Verifique se todos os quatro valores de configuração estão corretos:
      • ID do Cliente
      • ID do inquilino
      • ID do Ambiente
      • Identificador do agente
    2. Verifique se há espaços extras ou caracteres inválidos.

Erro: "Chamada de serviço externo bloqueada"

  • Causa: Falta de uso de serviço externo.

  • Solução:

    • Para utilizadores finais em aplicações orientadas por modelos:
      • Esse erro normalmente indica um problema de implantação ou configuração.
      • Entre em contato com o administrador do sistema ou desenvolvedor.
      • Nenhuma ação do usuário pode resolver esse problema, pois requer a intervenção do administrador ou do desenvolvedor.
    • Para administradores de sistema:
      • Verifique se as políticas de segurança organizacional bloqueiam chamadas externas.
      • Verifique se as configurações de firewall e proxy permitem conexões com os domínios necessários da Microsoft.

Erros de rede e CORS

Erro: "Política CORS: Sem cabeçalho 'Access-Control-Allow-Origin'"

  • Causa: solicitação de origem cruzada bloqueada.

  • Solução:

    1. Verifique se o URI de redirecionamento no Azure corresponde ao domínio exato.
    2. Use HTTPS para todos os URLs.
    3. Verifique se não há problemas de conteúdo misto (HTTP/HTTPS).

Erro: "Falha ao obter"

  • Causa: problemas de conectividade de rede ou firewall.

  • Solução:

    1. Verifique a conectividade de rede para:
      • login.microsoftonline.com
      • api.powerplatform.com
    2. Verifique se o firewall permite tráfego HTTPS de saída.
    3. Verifique as configurações de proxy, se aplicável.

Erros de execução de teste

Erro: "Tempo limite de execução do teste"

  • Causa: o agente demora muito tempo a responder.

  • Solução:

    1. Verifique o desempenho do agente no Copilot Studio.
    2. Verifique se o agente está publicado e a funcionar.

Erro: "Não foi possível criar conversa"

  • Causa: Falha na inicialização do SDK do agente.

  • Solução:

    1. Verifique se o agente está publicado.
    2. Verifique a configuração do agente no Copilot Studio.
    3. Verifique se o agente suporta o cenário de teste.

Dicas de depuração

  1. Habilite as ferramentas de desenvolvedor do navegador:

    • Pressione F12 para abrir as ferramentas de desenvolvedor.
    • Verifique se há erros de JavaScript na guia Console.
    • Verifique o separador Rede para solicitações falhadas.
  2. Verifique o fluxo de autenticação:

    • Monitorize o separador Rede durante o início de sessão.
    • Verifique 200 respostas de login.microsoftonline.com.
    • Verifique a aquisição de tokens nos logs do console.
  3. Validar configuração:

    • Verifique todos os GUIDs e identificadores.
    • Certifique-se de que não há espaços extras ou caracteres especiais.
    • Verifique a acessibilidade do ambiente e do agente.
  4. Teste isolado:

    • Experimente o agente diretamente no Copilot Studio.