Nota
O acesso a esta página requer autorização. Pode tentar iniciar sessão ou alterar os diretórios.
O acesso a esta página requer autorização. Pode tentar alterar os diretórios.
Aplica-se a: SQL Server 2025 (17.x)
O SQL Server 2025 (17.x) baseia-se em versões anteriores para expandir o SQL Server como uma plataforma que lhe oferece opções de linguagens de desenvolvimento, tipos de dados, ambientes on-premises ou cloud, e sistemas operativos.
Este artigo resume as novas funcionalidades e melhorias do SQL Server 2025 (17.x).
Obtenha o SQL Server 2025
Revisão:
Para uma melhor experiência com o SQL Server 2025 (17.x), utilize as ferramentas mais recentes.
Alterações na edição
Edição standard
Limites de capacidade aumentados para SQL Server 2025 (17.x) edição Standard:
- Capacidade máxima de computação usada por uma única instância: limitada a menos de 4 sockets ou 32 núcleos.
- Memória máxima para buffer pool por instância do SQL Server 2025 (17.x): 256 GB.
O governador de recursos está agora disponível nas edições Standard e Standard Developer, com a mesma funcionalidade da edição Enterprise.
Edição web
- A edição web está descontinuada. Para mais informações, consulte a secção Alterações ao Produto no artigo do blogue SQL Server 2025 GA.
Edição Express
Limites de capacidade aumentados para a edição Express do SQL Server 2025 (17.x):
- Tamanho máximo da base de dados relacional: 50 GB.
- A edição Express com Serviços Avançados (SQLEXPRADV) foi descontinuada.
- A edição Express inclui agora todas as funcionalidades anteriormente disponíveis na edição Express com Serviços Avançados.
Novas edições para desenvolvedores
As seguintes edições gratuitas são projetadas para fornecer todos os recursos de suas edições pagas correspondentes. Eles podem ser usados para desenvolver aplicativos do SQL Server sem exigir uma licença paga.
Para funcionalidades por edição, reveja as Edições e funcionalidades suportadas do SQL Server 2025.
Edição Standard Developer
O SQL Server 2025 Standard Developer edition é uma edição gratuita licenciada para desenvolvimento. Ele inclui todos os recursos do SQL Server Standard edition.
Desenvolver novas aplicações para a edição Standard.
Configure um ambiente de preparo para certificar a atualização de um aplicativo existente da edição Standard para a edição Standard do SQL Server 2025 Standard antes de implantá-lo em produção.
Edição Enterprise Developer
A edição do SQL Server 2025 Enterprise Developer inclui recursos da edição SQL Server Enterprise.
- Desenvolver novas aplicações para a edição Enterprise.
Funcionalmente equivalente à edição Developer em versões anteriores.
Principais características
As secções seguintes identificam funcionalidades que foram melhoradas ou introduzidas no SQL Server 2025 (17.x).
- AI
- Programador
- Análise
- Disponibilidade
- Segurança
- Mecanismo de banco de dados
- Query Store e processamento inteligente de consultas
- Idioma
- Ferramentas
- Microsoft Fabric
IA
| Novo recurso ou atualização | Detalhes |
|---|---|
| GitHub Copilot no SQL Server Management Studio | Faça perguntas. Obtenha respostas a partir dos seus dados. |
| Tipo de dados vetoriais | Armazene dados vetoriais otimizados para operações como pesquisa de semelhança e aplicativos de aprendizado de máquina. Os vetores são armazenados em um formato binário otimizado, mas são expostos como matrizes JSON por conveniência. Cada elemento do vetor pode ser armazenado usando um valor de ponto flutuante de precisão única (4 bytes) ou meia precisão (2 bytes). |
| Funções vetoriais | Novas funções escalares executam operações em vetores em formato binário, permitindo que os aplicativos armazenem e manipulem vetores no Mecanismo de Banco de Dados SQL. |
| Índice vetorial | Crie e gerencie índices vetoriais aproximados para encontrar de forma rápida e eficiente vetores semelhantes a um determinado vetor de referência. Consultar índices vetoriais de sys.vetor_indexes. Requer PREVIEW_FEATURES configuração do escopo do banco de dados. |
| Gerenciar modelos externos de IA | Gerencie objetos de modelo de IA externos para incorporar tarefas (criando matrizes vetoriais) acessando pontos de extremidade de inferência de IA REST. |
Desenvolvedor
| Novo recurso ou atualização | Detalhes |
|---|---|
| Alterar o streaming de eventos | Capture e publique alterações DML incrementais de dados (como atualizações, inserções e exclusões) quase em tempo real. O streaming de eventos de alteração envia detalhes das alterações de dados, como o esquema, os valores anteriores e os novos valores, para os Hubs de Eventos do Azure em um CloudEvent simples, serializado como JSON nativo ou Avro Binary. Requer PREVIEW_FEATURES configuração do escopo do banco de dados. |
| Correspondência de string difusa | Verifique se duas cadeias de caracteres são semelhantes e calcule a diferença entre duas cadeias de caracteres. Requer PREVIEW_FEATURES configuração do escopo do banco de dados. |
| Expressões regulares | Defina um padrão de pesquisa para texto com uma sequência de caracteres. Consulte o SQL Server com regex para localizar, substituir ou validar dados de texto. |
| Funções de expressões regulares | Corresponder padrões complexos e manipular dados no SQL Server com expressões regulares. |
| Invocação de endpoint REST externo | Com uma chamada ao procedimento armazenado do sistema sp_invoke_external_rest_endpoint, pode: - Chamar endpoints REST/GraphQL de outros serviços dos Azure - Ter dados processados através de uma função do Azure - Atualizar um painel do Power BI - Chamar um endpoint REST local - Falar com os serviços Azure OpenAI |
| dados JSON no SQL Server | Use funções e operadores integrados no SQL Server com dados JSON armazenados num formato binário nativo: - Analise o texto JSON e leia ou modifique valores. - Transformar matrizes de objetos JSON em formato de tabela. - Execute qualquer consulta Transact-SQL nos objetos JSON convertidos. - Formatar os resultados das consultas Transact-SQL em formato JSON. - Para mais informações e exemplos, veja Tipo de dados JSON. |
| Otimizações de modo de lote para funções integradas | Melhorias de desempenho para as seguintes funções integradas: - Funções matemáticas - DATETRUNC |
| Novos agrupamentos chineses | Versão 160 para suportar o padrão GB18030-2022. |
Análises de Dados
| Novo recurso ou atualização | Detalhes |
|---|---|
| Conectar-se a fontes de dados ODBC com o PolyBase no SQL Server no Linux | Suporta fontes de dados ODBC para SQL Server no Linux. |
| Suporte nativo para tipos de origem específicos | Os serviços PolyBase não são já necessários para parquet, Delta ou CSV. |
| Suporte TDS 8.0 para PolyBase | Quando você usa recursos do driver ODBC da Microsoft para SQL Server no Windows para PolyBase, TDS 8.0 está disponível para SQL Server como uma fonte de dados externa. |
| Suporte PolyBase para identidade gerenciada | Use a identidade gerenciada para se comunicar com o Armazenamento de Blobs do Microsoft Azure e o Armazenamento do Microsoft Azure Data Lake. |
Disponibilidade e recuperação de desastres
| Novo recurso ou atualização | Detalhes |
|---|---|
| Grupos de disponibilidade Always On | |
| Melhoria no despacho de pedidos de página assíncronos no grupo de disponibilidade | Execute solicitações de página assíncronas e em lotes durante a recuperação de failover. Ativado por padrão. |
| Permitir que o banco de dados alterne para o estado de resolução | Após uma falha na leitura dos dados de configuração persistentes devido à interrupção do serviço de rede. |
| Configurar a espera de confirmação do grupo AG em milissegundos | Defina availability group commit time em milissegundos para uma réplica de grupo de disponibilidade para que as transações sejam enviadas para a réplica secundária mais rapidamente. |
| Controlar o fluxo de comunicação para grupos de disponibilidade | Uma nova sp_configure opção permite que a réplica primária determine se a réplica secundária se atrasa. Com a nova opção de configuração, pode otimizar a comunicação entre os endpoints HADR. |
| Distribuição do suporte AG para um AG restrito | Configure um grupo de disponibilidade distribuído entre dois grupos de disponibilidade contidos. |
| Melhorias na sincronização AG distribuída | Melhora o desempenho da sincronização reduzindo a saturação da rede quando as réplicas globais primária e encaminhadora estão no modo de confirmação assíncrona. |
| Failover rápido para problemas persistentes de estado de saúde do AG | Defina o valor RestartThreshold de um grupo de disponibilidade Always On para 0, o que indica ao Cluster de Failover do Windows Server (WSFC) para efetuar o failover do recurso do grupo de disponibilidade imediatamente quando é detetado um problema persistente de integridade. |
| Diagnóstico melhorado do tempo limite da verificação de integridade | Melhora o desempenho da sincronização reduzindo a saturação da rede quando as réplicas globais primária e encaminhadora estão no modo de confirmação assíncrona. Essa alteração é habilitada por padrão e não requer nenhuma configuração. |
| REMOVER endereço IP do ouvinte | Novo parâmetro no ALTER AVAILABILITY GROUP comando Transact-SQL permite remover um endereço IP de um ouvinte sem excluir o ouvinte. |
Definir NONE para roteamento somente leitura ou leitura-gravação |
Ao configurar READ_WRITE_ROUTING_URL e READ_ONLY_ROUTING_URL, você pode definir para NONE reverter o roteamento especificado usando o ALTER AVAILABILITY GROUP comando Transact-SQL para rotear automaticamente o tráfego de volta para a réplica primária. |
| Configurar a criptografia TLS 1.3 com TDS 8.0 | Configure a encriptação TLS 1.3 para comunicação entre WSFC e uma réplica de grupo de disponibilidade Always On com suporte TDS 8.0 . |
| Instância de cluster de failover Always On | |
| Configurar a criptografia TLS 1.3 com TDS 8.0 | Configure a encriptação TLS 1.3 para comunicação entre WSFC e a instância de cluster de failover Always On (FCI) com suporte TDS 8.0 . |
| Backups | |
| Backup para armazenamento de blob imutável | Disponível ao fazer backup em URL. |
| Backup em réplicas secundárias | Além dos backups apenas de cópia, pode-se agora executar backups completos e diferenciais em qualquer réplica secundária. |
| Envio de logs | |
| Configurar a criptografia TLS 1.3 com TDS 8.0 | Configure a criptografia TLS 1.3 para comunicação entre servidores em uma topologia de envio de logs. |
Segurança
| Novo recurso ou atualização | Detalhes |
|---|---|
| Melhorias no cache de segurança | Invalida caches apenas para um login específico. Quando as entradas do cache de segurança são invalidadas, apenas as entradas pertencentes ao login afetado são afetadas. Essa melhoria minimiza o impacto da validação de permissões sem cache para usuários de login não afetados. |
| Suporte do modo de preenchimento OAEP para criptografia RSA | Suporte para certificados e chaves assimétricas, adicionando camadas de segurança aos processos de encriptação e desencriptação. |
| PBKDF para hashes de senha ativados por padrão | Usa PBKDF2 para hashes de senha por padrão, melhorando a segurança da senha e ajudando os clientes a cumprir o NIST SP 800-63b. |
| Identidade gerenciada com autenticação do Microsoft Entra | Pode usar a identidade gerida do servidor com suporte para Arc em conexões de saída para comunicar com recursos do Azure e conexões de entrada para usuários externos acederem ao SQL Server. Requer o SQL Server habilitado pelo Azure Arc. |
| Cópia de segurança/restauro a partir de URL com identidade gerida | Faça backup ou restaure a partir de URL com uma identidade gerenciada. Requer o SQL Server habilitado pelo Azure Arc. |
| Suporte de identidade gerenciada para gerenciamento extensível de chaves com o Azure Key Vault | Compatível com EKM com AKV e Managed Hardware Security Modules (HSM). Requer o SQL Server habilitado pelo Azure Arc. |
| Criar logins e usuários do Microsoft Entra com nomes de exibição não exclusivos | Suporte para a sintaxe WITH OBJECT_ID T-SQL ao usar a instrução CREATE LOGIN ou CREATE USER . |
| Suporte à política de senha personalizada no Linux | Imponha uma política de senha personalizada para logons de autenticação SQL no SQL Server no Linux. |
| Configurar a criptografia TLS 1.3 com suporte a TDS 8.0 | Criptografia TLS 1.3 adicionada com TDS 8 para os seguintes recursos: - Agente do SQL Server - utilitário sqlcmd - utilitário bcp - Serviço Gravador SQL - Configurar o uso e a coleta de dados de diagnóstico para o SQL Server (CEIP) - Virtualização de dados com PolyBase no SQL Server - Grupos de disponibilidade Always On - Instâncias de cluster de failover (FCI) Always On - Servidores vinculados - Replicação transacional - Replicação de mesclagem - Ponto a ponto - Replicação de snapshot - Envio de logs Rever Alterações de quebra. |
Mecanismo de Banco de Dados
| Novo recurso ou atualização | Detalhes |
|---|---|
| Bloqueio otimizado | Reduz o bloqueio e o consumo de memória de bloqueio, e evita o escalonamento de bloqueio. |
| Governança de recursos espaciais Tempdb | Melhora a confiabilidade e evita interrupções, evitando que cargas de trabalho descontroladas consumam uma grande quantidade de espaço no tempdb. |
| Recuperação acelerada de banco de dados em tempdb | Fornece os benefícios da recuperação acelerada do banco de dados para transações no tempdb banco de dados, como transações que usam tabelas temporárias. |
| Estatísticas persistentes para secundários legíveis | Cria estatísticas persistentes em secundários legíveis para que as cargas de trabalho executadas em réplicas secundárias sejam otimizadas. |
| Melhorias no rastreio de alterações | A limpeza superficial adaptativa melhora a eficácia da limpeza automática de acompanhamento de mudanças. |
| Melhorias na tecnologia Columnstore | Várias melhorias nos índices columnstore: - Ordenados índices columnstore não agrupados - Construção de índice on-line e melhor qualidade de classificação para índices columnstore ordenados - Operações de encolhimento melhoradas quando índices columnstore agrupados estão presentes |
| Remoção de contêineres e grupos de arquivos com otimização de memória | Suporta a remoção de contêineres e grupos de arquivos com otimização de memória quando todos os objetos OLTP In-Memory são excluídos. |
| Suporte tmpfs para tempdb no Linux | Habilite e execute tempdb no tmpfs para SQL Server no Linux. |
| Algoritmo de compactação ZSTD Backup | O SQL Server 2025 (17.x) adiciona um algoritmo de compressão de backup mais rápido e eficaz - ZSTD. |
| Otimizado sp_executesql | Reduza efetivamente o impacto das tempestades de compilação. Uma tempestade de compilação é uma situação em que um grande número de consultas está sendo compilado simultaneamente, levando a problemas de desempenho e contenção de recursos. Habilite esse recurso para permitir que invocações de sp_executesql se comportem como objetos como procedimentos armazenados e gatilhos de uma perspetiva de compilação.Permitir lotes que usam sp_executesql serializar o processo de compilação reduz o impacto das tempestades de compilação. |
| Sessões de eventos estendidas com limite de tempo | Interrompe automaticamente uma sessão de eventos estendida após o término de um limite de tempo. Isso ajuda a evitar situações em que as sessões podem ser deixadas em execução indefinidamente por engano, consumindo recursos e potencialmente gerando uma grande quantidade de dados. |
| PREVIEW_FEATURES | Uma configuração com âmbito de base de dados permite ativar funcionalidades que estão programadas para se tornarem disponíveis ao público geral após a disponibilização desta versão do SQL Server. Analise esses recursos nas notas de versão. |
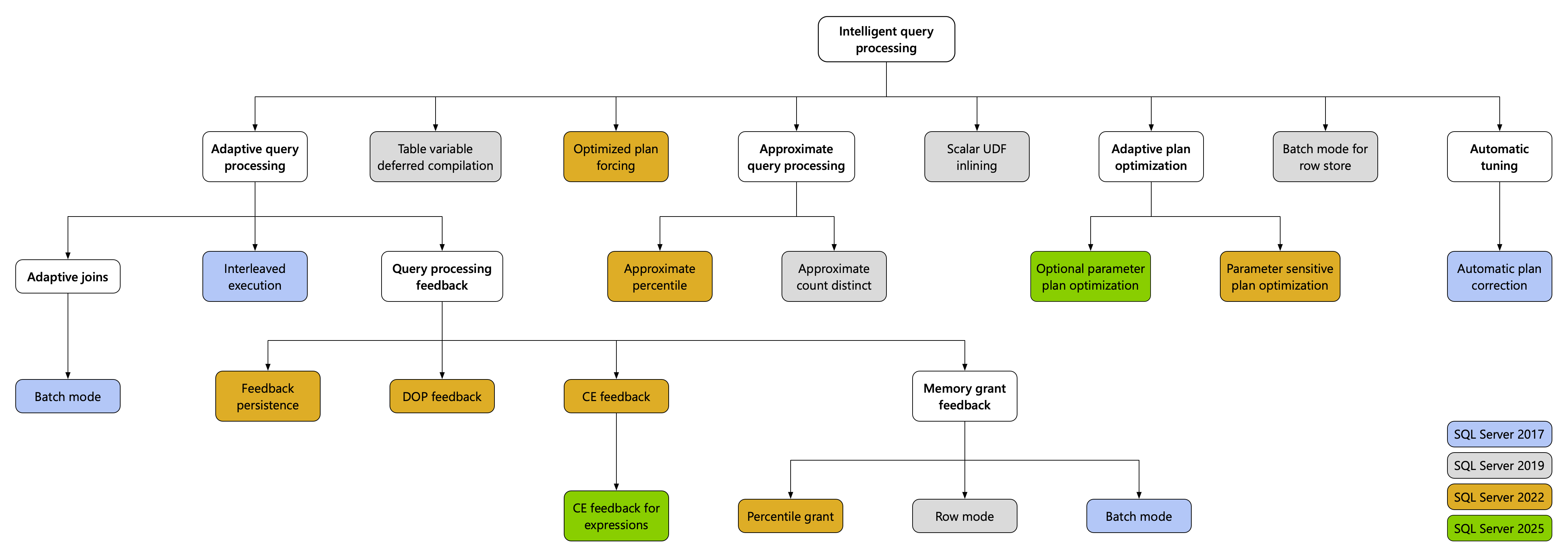
Repositório de Consultas e processamento inteligente de consultas
A família de recursos de processamento inteligente de consultas (IQP) inclui recursos que melhoram o desempenho de cargas de trabalho existentes com o mínimo esforço de implementação.
| Novo recurso ou atualização | Detalhes |
|---|---|
| Estimativa de cardinalidade: feedback para expressões | Aprende com execuções anteriores de expressões em consultas. Encontra as escolhas adequadas de modelo de estimativa de cardinalidade (CE) e aplica-as a futuras execuções dessas expressões. |
| Otimização opcional do plano de parâmetros (OPPO) | Aproveita a infraestrutura de otimização de plano adaptativo (Multiplan) que foi introduzida com a melhoria Parameter Sensitive Plan Optimization (PSPO), que gera vários planos a partir de uma única declaração. Isso permite que o recurso faça diferentes suposições, dependendo dos valores de parâmetro usados na consulta. |
| Feedback sobre o grau de paralelismo (DOP) | Agora por padrão. |
| Repositório de Consultas para secundários legíveis | Agora por padrão. |
| ABORT_QUERY_EXECUTION sugestão de consulta | Bloqueia a execução futura de consultas problemáticas conhecidas, por exemplo, consultas não essenciais que afetam cargas de trabalho de aplicativos. |
Linguagem
| Novo recurso ou atualização | Detalhes |
|---|---|
| Inteligência artificial | |
| VECTOR_DISTANCE | Calcula a distância entre dois vetores usando uma métrica de distância especificada. |
| VECTOR_NORM | Devolve a norma do vetor (que é uma medida do seu comprimento ou magnitude). |
| VECTOR_NORMALIZE | Retorna um vetor normalizado. |
| PROPRIEDADE VETORIAL | Retorna propriedades específicas de um determinado vetor. |
| CRIAR ÍNDICE DE VETORES | Crie um índice aproximado em uma coluna vetorial para melhorar o desempenho da pesquisa de vizinhos mais próximos. Requer PREVIEW_FEATURES configuração do escopo do banco de dados. |
| VETOR_SEARCH. | Procure vetores semelhantes a um determinado vetor de consulta usando um algoritmo de pesquisa vetorial de vizinhos mais próximos aproximados. Requer PREVIEW_FEATURES configuração do escopo do banco de dados. |
| CRIAR MODELO EXTERNO | Cria um objeto de modelo externo que contém o local, o método de autenticação e a finalidade de um ponto de extremidade de inferência de modelo de IA. |
| ALTERAR MODELO EXTERNO | Altera um objeto de modelo externo. |
| ELIMINAR MODELO EXTERNO | Descarta um objeto de modelo externo. |
| AI_GENERATE_CHUNKS | Cria partes ou fragmentos de texto com base em um determinado tipo, tamanho e expressão de origem. |
| AI_GENERATE_EMBEDDINGS | Cria incorporações (matrizes vetoriais) usando uma definição de modelo de IA pré-criada armazenada no banco de dados. |
| Expressões regulares | |
| REGEXP_LIKE | Indica se o padrão de expressão regular corresponde em uma cadeia de caracteres. |
| REGEXP_REPLACE | Retorna uma cadeia de caracteres de origem modificada substituída por uma cadeia de caracteres de substituição, onde a ocorrência do padrão de expressão regular foi encontrada. Se nenhuma correspondência for encontrada, a função retornará a cadeia de caracteres original. |
| REGEXP_SUBSTR | Retorna uma ocorrência de uma substring de uma cadeia de caracteres que corresponde ao padrão de expressão regular. Se nenhuma correspondência for encontrada, ela retornará NULL. |
| REGEXP_INSTR | Retorna a posição inicial ou final da substring correspondente, dependendo do valor do argumento return_option. |
| REGEXP_COUNT | Conta o número de vezes que um padrão de expressão regular é correspondido em uma cadeia de caracteres. |
| REGEXP_MATCHES | Retorna resultados tabulares de substrings capturadas, resultantes da correspondência de um padrão de expressão regular com uma cadeia de caracteres. Se nenhuma correspondência for encontrada, a função não retornará nenhuma linha. |
| REGEXP_SPLIT_TO_TABLE | Retorna cadeias de caracteres divididas, delimitadas pelo padrão regex. Se não houver correspondência com o padrão, a função retornará a expressão de cadeia de caracteres inteira. |
| JSON | |
| JSON_OBJECTAGG | Construa um objeto JSON a partir de uma agregação. |
| JSON_ARRAYAGG | Construa uma matriz JSON a partir de uma agregação. |
| Outras adições e melhorias | |
| SUBSTRING | comprimento agora é opcional, por padrão é o comprimento da expressão. Esta alteração alinha a função com o padrão ANSI. |
| DATAADD | número suporta tipo bigint. |
| UNISTR | Especifique valores de codificação Unicode. Retorna caracteres Unicode. |
| DO PRODUTO | A PRODUCT() função agregada calcula o produto de um conjunto de valores. |
| CURRENT_DATE | Retorna a data atual do sistema de banco de dados como um valor de data. |
| EDIT_DISTANCE | Calcula o número de inserções, exclusões, substituições e transposições necessárias para transformar uma cadeia de caracteres em outra. Requer PREVIEW_FEATURES configuração do escopo do banco de dados. |
| SIMILARIDADE DE DISTÂNCIA DE EDIÇÃO | Calcula um valor de similaridade que varia de 0 (indicando nenhuma correspondência) a 100 (indicando correspondência completa). Requer PREVIEW_FEATURES configuração do escopo do banco de dados. |
| Distância Jaro-Winkler | Calcula a distância de edição entre duas cadeias de caracteres, dando preferência a cadeias de caracteres que correspondem desde o início para um comprimento de prefixo definido. Retorna número flutuante. Requer PREVIEW_FEATURES configuração do escopo do banco de dados. |
| JARO_WINKLER_SIMILARITY | Calcula um valor de similaridade que varia de 0 (indicando nenhuma correspondência) a 100 (indicando correspondência completa). Retorna int. Requer configuração PREVIEW_FEATURES com escopo na base de dados. |
|
-
BASE64_ENCODE - BASE64_DECODE |
Converta dados binários em um formato de texto seguro para transmissão em vários sistemas. Ele pode ser usado de diversas maneiras, pois garante que seus dados binários, como imagens ou arquivos, permaneçam intactos durante a transferência, mesmo ao passar por sistemas somente texto. |
| || (Concatenação de cordas) | Concatenar expressões com expression || expression. |
| PREVIEW_FEATURES configuração do escopo do banco de dados | Habilita recursos não destinados à disponibilidade geral no momento em que esta versão do SQL Server for lançada para disponibilidade geral. Analise esses recursos nas notas de versão. |
Linux
Ferramentas
| Novo recurso ou atualização | Detalhes |
|---|---|
| utilitário bcp | Aprimoramentos de autenticação |
| utilitário sqlcmd | Aprimoramentos de autenticação |
Microsoft Fabric
| Novo recurso ou atualização | Detalhes |
|---|---|
| Espelhamento em malha | Replique continuamente dados para o Microsoft Fabric a partir do SQL Server 2025 local. O Microsoft Fabric já inclui espelhamento de várias fontes, incluindo o Banco de Dados SQL do Azure e a Instância Gerenciada SQL do Azure. Para obter mais informações sobre o espelhamento de bancos de dados do SQL Server 2025 para o Fabric, consulte Bancos de dados espelhados do SQL Server no Microsoft Fabric. |
Mirroring de Fabric para SQL Server 2025
Pode configurar o governador de recursos do SQL Server para gerir o uso de recursos para o Mirroring no Fabric para SQL Server 2025 (17.x). Cada grupo de carga de trabalho é para uma fase específica de espelhamento.
Para obter um exemplo e começar, consulte Configurar o administrador de recursos para espelhamento de malha. Para obter mais informações, consulte Grupo de carga de trabalho do administrador de recursos.
Pode ativar e configurar a funcionalidade de autoreseed para o espelhamento do Fabric para evitar que o registo de transações preencha o SQL Server 2025 (17.x).
Para obter um exemplo e começar, consulte Configurar repropagação automática.
Pode configurar um limite máximo e um limite inferior de transações a serem processadas pelo Fabric Mirroring no SQL Server 2025 (17.x).
Para obter um exemplo e começar, consulte Configurar o desempenho da verificação de controle.
SQL Server Analysis Services
O SQL Server Analysis Services não corre num cluster de failover quando configurado com uma conta local. Os Serviços de Análise devem ser configurados usando uma conta de domínio.
Se usar uma conta local num cluster de failover, verá o seguinte erro no Visualizador de Eventos do Windows:
Server Gen2 cryptokey is not present, but server assembly object System is set to use server gen2 cryptokey. Terminating server.
Para atualizações específicas, consulte Novidades no SQL Server Analysis Services.
Power BI Report Server
A partir do SQL Server 2025 (17.x), os serviços de relatórios on-premises são consolidados no Power BI Report Server. Para obter mais informações, consulte Perguntas frequentes sobre consolidação do Reporting Services.
SQL Server Integration Services
Para alterações relacionadas com os Serviços de Integração SQL Server, consulte O que há de Novo nos Serviços de Integração SQL Server 2025.
Serviços descontinuados e recursos preteridos
O Data Quality Services (DQS) é descontinuado nesta versão do SQL Server. Continuamos a oferecer suporte ao DQS no SQL Server 2022 (16.x) e em versões anteriores. Para mais informações, incluindo como desinstalar o DQS durante uma atualização, consulte SQL Server 2025 problemas conhecidos.
O Master Data Services (MDS) é descontinuado nesta versão do SQL Server. Continuamos a oferecer suporte ao MDS no SQL Server 2022 (16.x) e em versões anteriores.
Synapse Link é descontinuado nesta versão do SQL Server. Em vez disso, use Mirroring em Fabric. Para obter mais informações, consulte Espelhamento na malha – Novidades.
As políticas de acesso Purview (políticas de DevOps e políticas de proprietário de dados) são descontinuadas nesta versão do SQL Server. Em vez disso, use funções de servidor fixas .
Em vez das ações de política Purview de SQL Performance Monitoring, utilize
##MS_ServerPerformanceStateReader##e/ou##MS_PerformanceDefinitionReader##as funções de servidor fixas.Em vez da ação de política de Auditoria de Segurança SQL Purview, use as funções de servidor fixas e/ou
##MS_ServerSecurityStateReader##.Use a
##MS_DatabaseConnector##função de servidor com logons existentes para se conectar a um banco de dados sem a necessidade de criar um usuário nesse banco de dados.
A funcionalidade Hot add CPU está obsoleta nesta versão do SQL Server e está planeada para remoção numa versão futura.
A opção de configuração de pool leve e o recurso de modo de fibra correspondente foram preteridos nesta versão do SQL Server e estão planejados para remoção em uma versão futura.
Alterações de grande impacto
O SQL Server 2025 (17.x) introduz alterações marcantes em algumas funcionalidades do Motor de Base de Dados SQL Server, como servidores ligados, replicação, envio de logs e PolyBase.
Para mais informações, veja Alterações de destaque às funcionalidades do Motor de Base de Dados no SQL Server 2025.
Conteúdo relacionado
- Módulo PowerShell do SqlServer
- SQL Server PowerShell
- Workshops de SQL Server
- Notas de atualização do SQL Server 2025
- Problemas conhecidos do SQL Server 2025
Obter ajuda
- Ideias para SQL: Tem sugestões para melhorar o SQL Server?
- Microsoft Q & A (SQL Server)
- DBA Stack Exchange (tag sql-server): Faça perguntas sobre o SQL Server
- Stack Overflow (tag sql-server): respostas a perguntas de desenvolvimento SQL
- Termos e informações de licença do Microsoft SQL Server
- Opções de suporte para utilizadores empresariais
- Ajuda e comentários adicionais do SQL Server
Contribuir para a documentação do SQL
Você sabia que você mesmo pode editar conteúdo SQL? Se o fizer, não só ajudará a melhorar a nossa documentação, como também será creditado como contribuidor da página.
Para obter mais informações, consulte Editar a documentação do Microsoft Learn.