Credenciais e fontes de dados do PolyBase
- 6 minutos
Agora que você entende os princípios da virtualização de dados e do PolyBase, é importante entender a segurança e a conectividade. Esta unidade descreve os objetos e operadores usados com PolyBase.
Embora o recurso PolyBase esteja habilitado em um nível de instância do SQL Server, objetos e operadores PolyBase como OPENROWSET, CET e CETAS trabalham em um nível de banco de dados. Cada fonte de dados, formato de arquivo externo e credencial externa é vinculada a um banco de dados específico.
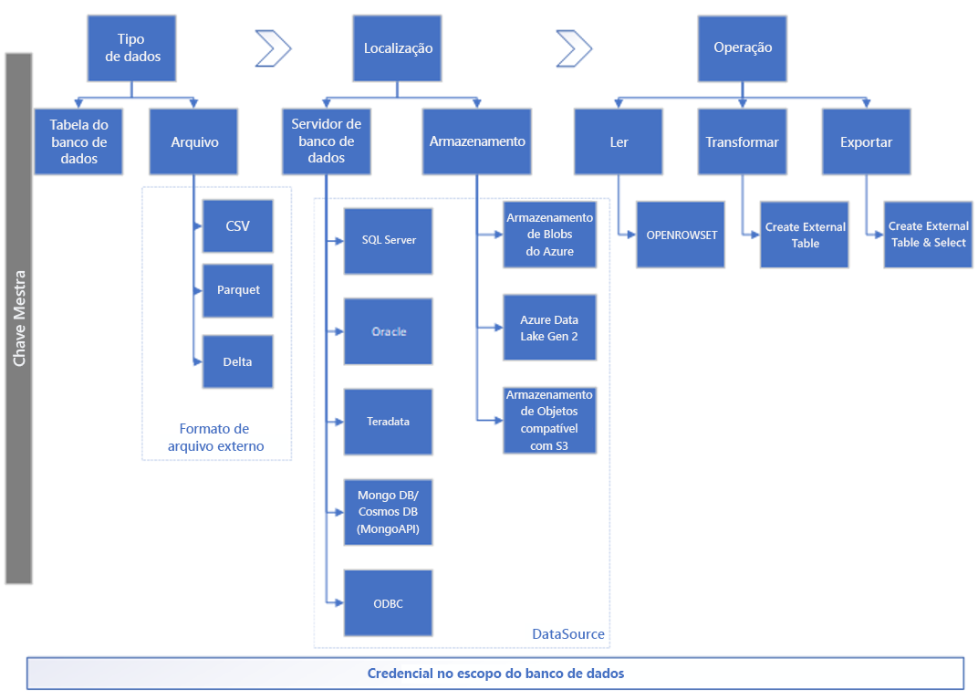
O diagrama a seguir ilustra a relação do banco de dados com objetos PolyBase.
Chave mestra: A chave mestra do banco de dados (DMK) é uma chave simétrica usada para proteger as chaves privadas de certificados e chaves assimétricas presentes no banco de dados. O DMK é um mecanismo de segurança para armazenar com segurança todas as credenciais externas e informações da fonte de dados. Para obter mais informações, consulte CREATE MASTER KEY (Transact-SQL).
Credencial com escopo do banco de dados: O comando CREATE DATABASE SCOPED CREDENTIAL cria uma credencial que contém as informações de credenciais usadas pela fonte de dados externa. Para obter mais informações, consulte CREATE DATABASE SCOPED CREDENTIAL (Transact-SQL).
Fonte de dados externa: O comando CREATE EXTERNAL DATA SOURCE cria uma fonte de dados que contém as informações necessárias para acessar uma fonte de dados externa. A fonte de dados externa pode ser outro servidor de banco de dados ou um local de armazenamento, como o armazenamento de Blob do Azure, o Armazenamento do Azure Data Lake ou o armazenamento de objetos compatíveis com o S3. Para obter mais informações, consulte CREATE EXTERNAL DATA SOURCE (Transact-SQL).
Tabela externa: O comando CREATE EXTERNAL TABLE cria uma tabela virtual apontando para a fonte de dados externa que é um arquivo ou outra tabela de banco de dados. Sempre que essa tabela é usada, o SQL Server busca os dados da fonte. Esse comando concede aos usuários e aplicativos o mesmo nível de flexibilidade que trabalhar com uma tabela regular sem a complexidade de administrar os dados originais. Para obter mais informações, consulte CREATE EXTERNAL TABLE (Transact-SQL).
Formato de arquivo externo: O comando CREATE EXTERNAL FILE FORMAT define como o SQL Server funciona com um tipo de arquivo específico. O formato de arquivo externo determina o tipo de arquivo, terminador de campo, delimitador, compactação e codificação. Para obter mais informações, consulte CREATE EXTERNAL FILE FORMAT (Transact-SQL).
Outra maneira de entender o fluxo de trabalho do PolyBase é através do diagrama a seguir:
Fontes de dados PolyBase suportadas
O prefixo de localização do Connector informa o SQL Server sobre o tipo de ponto de extremidade ao qual se espera conectar. Por exemplo, se você quiser se conectar a uma conta de armazenamento de Blob do Azure, use abs, mas para se conectar a um servidor Oracle, use oracle.
| Fonte de dados externa | Prefixo de localização do conector | Caminho da localização | Autenticação |
|---|---|---|---|
| Armazenamento de Blobs do Azure | abs |
abs://<storage_account_name>.blob.core.windows.net/<container_name> |
Assinatura de acesso compartilhado (SAS) |
| Azure Data Lake Storage | adls |
adls://<storage_account_name>.dfs.core.windows.net/<container_name> |
SAS |
| SQL Server | sqlserver |
<server_name>[\<instance_name>][:port] |
Somente autenticação SQL |
| Oráculo | oracle |
<server_name>[:port] |
Apenas autenticação básica |
| Teradata | teradata |
<server_name>[:port] |
Apenas autenticação básica |
| MongoDB ou API do Azure Cosmos DB para MongoDB | mongodb |
<server_name>[:port] |
Apenas autenticação básica |
| Conectividade de banco de dados aberto genérico (ODBC) | odbc |
<server_name>[:port] |
Apenas autenticação básica |
| Operações em massa | https |
<storage_account>.blob.core.windows.net/<container> |
SAS |
| Armazenamento de objetos compatível com S3 | s3 |
s3://<server_name>:<port>/ |
Alguns prefixos foram alterados da versão anterior do SQL Server por motivos de compatibilidade. Para obter uma lista completa de fontes de dados e prefixos correspondentes, consulte CREATE EXTERNAL DATA SOURCE.
Formatos de arquivo suportados para PolyBase
O SQL Server 2025 oferece suporte aos seguintes formatos de arquivo:
- CSV
- Parquet
- Texto delimitado
- Delta (somente leitura). O SQL Server pode ler arquivos Delta, mas não pode exportar um resultado de tabela como Delta.
OPENROWSET, CET e CETAS
O PolyBase usa três operadores para consultar ou virtualizar dados. Este módulo de treinamento aborda esses comandos e seus casos de uso.
OPENROWSET é um comando leve que permite que o mecanismo SQL acesse dados fora do SQL Server, seja um arquivo ou outro banco de dados. OPENROWSET é otimizado para execução ad-hoc e recomendado para carregar dados ou exploração de dados. Para obter mais informações, consulte OPENROWSET (Transact-SQL).
CREATE EXTERNAL TABLE (CET) cria uma tabela onde os dados permanecem em seu local original fora do SQL Server. Quando a tabela é selecionada, o mecanismo SQL fornece os dados solicitados ao usuário. A tabela externa beneficia da reutilização e pode utilizar estatísticas para um melhor desempenho. Para obter mais informações, consulte CREATE EXTERNAL TABLE (Transact-SQL).
CREATE EXTERNAL TABLE AS SELECT (CETAS) executa uma combinação de operações em um único comando. Primeiro, o CETAS permite que o SQL Server transforme e converta determinados dados armazenados dentro ou fora do banco de dados. Em seguida, o CETAS exporta os dados para um local diferente, um local de rede ou o Azure. Por último, o CETAS cria uma tabela externa destinada aos dados recentemente exportados. Para obter mais informações, consulte CREATE EXTERNAL TABLE AS SELECT (Transact-SQL).