Nota
O acesso a esta página requer autorização. Pode tentar iniciar sessão ou alterar os diretórios.
O acesso a esta página requer autorização. Pode tentar alterar os diretórios.
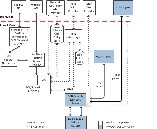
Esta seção descreve os vários componentes que fazem parte da arquitetura NDIS Quality of Service (QoS) para IEEE 802.1 Data Center Bridging (DCB). Esses componentes são mostrados no diagrama a seguir.
As caixas sem sombreado no diagrama representam módulos que o sistema operacional Windows fornece. Em particular, o sistema operacional fornece os seguintes módulos que suportam DCB:
Provedor WMI de política de QoS de rede
Este módulo fornece uma interface para clientes WMI (Instrumentação de Gerenciamento do Windows) consultarem e definirem políticas de rede baseadas em QoS dentro da pilha de rede do sistema operacional. Essas políticas permitem que tipos específicos de tráfego de rede sejam atribuídos a classes de tráfego DCB para gerenciamento de transmissão ou saída e entrega priorizada.
Uma política de rede define um conjunto de condições e ações. Um pacote de saída que corresponde a uma condição, como um número de porta TCP ou UDP, recebe a ação relacionada à condição. A partir do NDIS 6.30, as ações de política especificam um nível de prioridade 802.1p ao qual uma classe de tráfego DCB foi atribuída.
As políticas de QoS de rede são um superconjunto das classificações de QoS do NDIS. Uma política definida usando o Provedor WMI de Diretiva de Rede pode ser migrada automaticamente para a QoS do NDIS, desde que as condições e ações da política correspondam às restrições de um elemento de classificação de QoS do NDIS. Para obter mais informações sobre esses elementos, consulte NDIS QoS Traffic Classifications.
Este provedor WMI salva as políticas de rede em um armazenamento separado no registro do sistema.
Fornecedor WMI DCB
Este componente fornece uma interface para clientes WMI consultarem e definirem parâmetros NDIS QoS no driver de miniporta subjacente. Por meio de cmdlets do PowerShell baseados em WMI e métodos WMI, os clientes podem configurar a funcionalidade DCB, como o Controle de Fluxo com Prioridade (PFC) e a Seleção de Transmissão Avançada (ETS), no driver de miniport que suporta DCB.
DCB
O componente DCB (Msdcb.sys) configura o driver de miniporta que suporta DCB com configurações de parâmetro DCB. O componente DCB obtém essas configurações das seguintes fontes:
Configurações persistentes da política DCB no registro do sistema.
Configurações dinâmicas do provedor de modo de usuário WMI DCB. Essas configurações são fornecidas por meio de uma interface de controle de E/S privado (IOCTL) entre o provedor WMI DCB e o módulo DCB.
O componente DCB também retransmite as configurações de classificação QOS do componente QIM para drivers de miniporta que suportam NDIS QoS.
Módulo de inspeção QoS (QIM)
O componente QIM faz parte da camada de inspeção de pacotes na pilha de rede TCP/IP principal (Tcpip.sys). A partir do Windows Server 2012, esse componente executa a classificação de pacotes baseada em QoS para priorização de tráfego.
O componente QIM expõe uma interface de programação de rede privada (NPI). Quando o componente DCB define parâmetros de QoS no driver de miniporta subjacente, ele retransmite essas configurações para o componente QIM através dessa interface NPI. Isso permite que o DCB crie políticas de QoS no QIM baseadas nas configurações de prioridade do aplicativo DCB. Para obter mais informações sobre a interface NPI, consulte Interface de programação de rede.
O componente QIM também processa políticas de QoS de rede do repositório de políticas no Registro. Se essas políticas forem compatíveis com os elementos de classificação NDIS QoS, o componente QIM migrará as políticas e as emitirá para o componente DCB na interface NPI.
Observação As políticas criadas pelo componente QIM vão para o repositório ativo e não persistem por meio de uma reinicialização do sistema.
Observação A partir do Windows Server 2012, os componentes DCB e do provedor WMI DCB não são instalados por padrão. Esses componentes são instalados e habilitados através da instalação do recurso de servidor Microsoft DCB. Esse recurso é instalado usando o assistente Adicionar Funções e Recursos do Gerenciador do Servidor.