Localização do driver de impressora V4

Importante

A moderna plataforma de impressão é o meio preferido do Windows para comunicar com as impressoras. Recomendamos que utilize o controlador de classe da caixa de entrada IPP da Microsoft, juntamente com as Aplicações de Suporte de Impressão (PSA), para personalizar a experiência de impressão no Windows 10 e 11 para o desenvolvimento de dispositivos de impressora.

Para obter mais informações, consulte Guia de design do aplicativo de suporte de impressão v1 e v2.

O Windows fornece cadeias de caracteres de exibição localizadas padrão para dar suporte ao desenvolvimento de extensões de impressora e aplicativos de dispositivo UWP fornecidos por meio de objetos IPrintSchemaCapabilities .

A tabela a seguir mostra os recursos que o Windows pode localizar com suas cadeias de caracteres de exibição padrão:

Característica Opções padrão
Caixas de entrada Trabalho/Documento/Bandeja de Entrada de Página
Tipos de multimédia TipoDeMídiaDaPágina
Duplexação JobDuplexAllDocumentsContiguamente
Colação AgruparDocumentos
Cor de saída CorDeSaídaDaPágina
Orientação Orientação da página
N-Up JobNUpAllDocumentsContíguo
Perfuração JobHolePunch

DocumentHolePunch
Grampeamento JobStapleAllDocuments

DocumentStaple
Vinculativo JobBindAllDocuments

Vinculação de documentos
Qualidade dos resultados PageOutputQuality
Tamanho da mídia PageMediaSize

Além disso, essas strings estão disponíveis nos formulários XML de PrintCapabilities, desde que o driver não especifique um nome de exibição usando uma DLL de recurso para a funcionalidade ou opção. Se um driver especificar um nome de exibição utilizando uma DLL de recurso, este será fornecido no XML e na interface de utilizador para preferências de impressão baseada em COMPSTUI, herdada nas versões anteriores do Windows.

Nas diferentes interfaces de usuário e APIs, os nomes de exibição variam. Use os três fluxogramas a seguir para ver uma visão geral do comportamento de localização esperado para um determinado cenário.

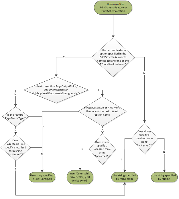
O fluxograma a seguir mostra o comportamento de localização esperado em aplicativos UWP, bem como nas famílias de objetos IPrintSchemaFeature e IPrintSchemaOption .

fluxograma de comportamento de localização para aplicativos do Windows, iprintschemafeature ou iprintschemaoption.

O fluxograma a seguir mostra o comportamento de localização esperado em documentos XML PrintCapabilities .

Fluxograma de comportamento de localização para documentos XML PrintCapabilities.

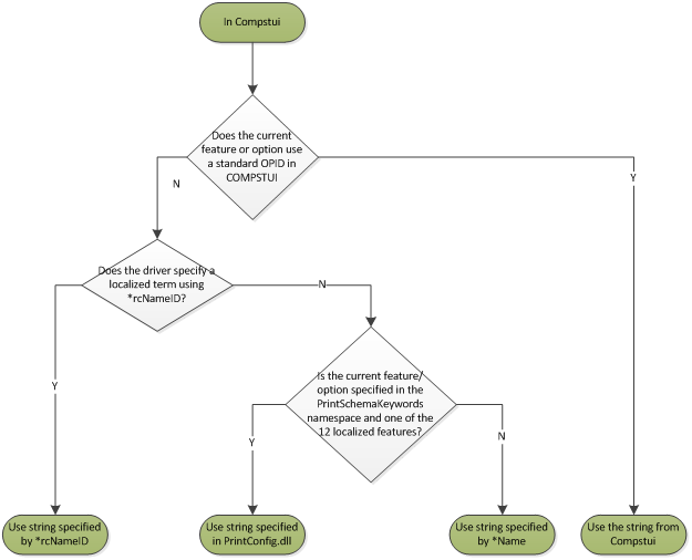
O fluxograma a seguir mostra o comportamento de localização esperado na caixa de diálogo padrão de preferências de impressão baseada em Compstui.

fluxograma de comportamento de localização para diálogo baseado em compstui.

Para usar os nomes de exibição localizados pela Microsoft, siga as instruções nesta tabela para editar corretamente seus arquivos de configuração GPD ou PPD.

Tipo de ficheiro Instruções
GPD Especifique a entrada Nome para o recurso ou opção GPD.

Não especifique a entrada rcNameID .

Para os seguintes recursos ou opções, você também deve especificar PrintSchemaKeywordMap para mapear recursos ou opções GPD para os recursos ou opções correspondentes definidos pelo Esquema de Impressão, a menos que sejam especificados como Recursos Padrão. Para ver exemplos mostrando como usar PrintSchemaKeywordMap para mapear recursos, consulte Alterações na descrição de recursos GPD/PPD-Based

JobHolePunch, DocumentHolePunch

JobStapleAllDocuments, DocumentStaple

JobBindAllDocuments, Vinculação de documentos

PageOutputQuality

TipoDeMídiaDaPágina

Para N-Up, não deverás utilizar PrintSchemaKeywordMap nos valores de opção.
PPD Use PrintSchemaKeywordMap para mapear as funcionalidades ou opções do PPD para as funcionalidades ou opções correspondentes definidas pelo Print Schema. Para ver exemplos que mostram como usar PrintSchemaKeywordMap para mapear recursos, consulte Alterações na descrição do recurso GPD/PPD-Based

Para N-Up, não deverás utilizar PrintSchemaKeywordMap nos valores de opção.

Localização de drivers baseados em PPD

Drivers baseados em PPD não suportam DLLs de recurso. Como resultado, pode ser necessário fornecer vários arquivos PPD. A Microsoft recomenda que os drivers de impressão v4 que usam arquivos de configuração PPD devem usar as técnicas descritas neste tópico para incluir um arquivo PPD por localidade.

IPrintSchemaCapabilities

IPrintSchemaFeature

IPrintSchemaOption

Alterações na descrição do recurso GPD/PPD-Based

Características padrão