Nota
O acesso a esta página requer autorização. Pode tentar iniciar sessão ou alterar os diretórios.
O acesso a esta página requer autorização. Pode tentar alterar os diretórios.
Definição de objeto High-Level
A tabela a seguir descreve os objetos expostos pela API de Gerenciamento de Armazenamento do Windows e suas respetivas definições. Inclui objetos que são visíveis tanto para hosts Windows como para Providers de Gestão de Armazenamento (SMPs), e objetos que são visíveis apenas do lado do host.
| Objeto | Definição |
|---|---|
| Provedor de armazenamento | Permite a administração de subsistemas de armazenamento (StorageSubsystem) por meio de uma API de gerenciamento comum usando um SMP. Exemplos de um StorageProvider incluem o SMP de Espaços de Armazenamento, um SMP que não seja da Microsoft ou um provedor de SMI-S que não seja da Microsoft. |
| Subsistema de armazenamento | Expõe VirtualDisks ao Windows. Um StorageSubsystem responde a comandos administrativos por meio de um StorageProvider correspondente. |
| Conjunto de Mascaramento | Contém VirtualDisks, TargetPorts, e InitiatorPorts, e é usado para operações de máscara/desmascaramento em massa. |
| TargetPort | Representa uma instância de um endpoint num StorageSubsystem com propriedades associadas para o uso de Mostrar/Ocultar (Mostrar/Esconder) e MaskingSet. Exemplos de TargetPorts são portas FC, SAS ou iSCSI em controladores correspondentes, presentes em StorageSubsystems. |
| Portal Alvo | Ponto de extremidade usado por redes de armazenamento baseadas em IP (como iSCSI). Ele fornece aos iniciadores o endereço IP onde eles devem descobrir portais de destino. |
| Disco Físico | Uma unidade de armazenamento utilizável com um conjunto básico de atributos. Os PhysicalDisks não têm qualquer resiliência e têm uma capacidade fixa. PhysicalDisks representam essencialmente eixos físicos ou equivalentes. |
| Pool de Armazenamento | Composto por PhysicalDisks. StoragePools são unidades de administração (por exemplo, para multilocação) e isolamento associado. Todos os subsistemas de armazenamento que suportam StoragePools devem disponibilizar um PrimordialPool. |
| VirtualDisk | Unidade de armazenamento utilizável com um conjunto expandido de atributos em comparação com PhysicalDisks. Exemplos do conjunto expandido de atributos incluem resiliência, extensão de capacidade dinâmica ou outros. Exemplos de um VirtualDisk são LUNs ou Espaços de Armazenamento. Quando exposto ao Windows, um VirtualDisk é reconhecido como um disco do Windows para o restante da pilha do Windows. |
| (Windows) Disco | Uma representação dentro do Windows de armazenamento utilizável. Um disco é instanciado a partir de um PhysicalDisk ou de um VirtualDisk. Um exemplo de um PhysicalDisk é um disco USB conectado ao Windows diretamente através de um cabo USB. Exemplos de um VirtualDisk incluem um LUN da EMC que foi desmascarado para uma instância específica do Windows, OU um novo espaço de armazenamento ativado na instância do Windows. |
| Partição | Uma partição do Windows num disco (Windows). |
| Volume | Um volume numa partição (Windows). |
| IniciadorPort | Representa uma instância de um endpoint do iniciador no host Windows. Este objeto somente do lado do host não é visível para SMPs. É um objeto comum que representa uma porta independente do tipo de conexão. Por exemplo, uma instância de InitiatorPort pode representar uma porta SAS no HBA SAS, enquanto outra instância pode representar o iniciador iSCSI. |
| InitiadorID | Representa um identificador exclusivo para um InitiatorPort. É uma representação do lado da matriz de InitiatorPort e é gerenciado por SMPs. O InitiatorPort que ele representa não precisa ser instanciado na máquina que o InitiatorId está sendo usado. Este objeto é usado com TargetPort para estabelecer qual InitiatorPort está autorizado a aceder aos VirtualDisks de qual TargetPort através das operações MaskingSet. |
| Configuração de Resiliência | Descreve os recursos de redundância de disco virtual suportados por um StoragePool específico. No pool primordial, essas configurações representam os recursos suportados pelo StorageSubsystem. Exemplos de recursos suportados incluem modos de resiliência (por exemplo, tipo RAID) ou outros. |
| Configuração de Transferência de Dados Descarga | Descreve as configurações de transferência de dados de descarregamento (ODX) para o subsistema de armazenamento. |
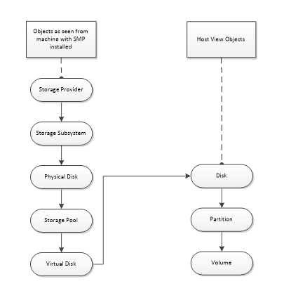
Modelo de objeto de gerenciamento de armazenamento do Windows
O diagrama a seguir ilustra as relações entre os principais objetos expostos pela API de Gerenciamento de Armazenamento do Windows.
Mapeamento entre objetos VDS e SMP
A tabela a seguir ilustra o mapeamento entre objetos de hardware VDS (Virtual Disk Service) e objetos SMP.
| Nome do objeto VDS | Nome do objeto SMP |
|---|---|
| Fornecedor | Provedor de armazenamento |
| Subsistema | Subsistema de armazenamento |
| Pool de Armazenamento | Pool de Armazenamento |
| VDS_RAID_TYPE | Configuração de Resiliência |
| Conduzir | Disco Físico |
| LUN | VirtualDisk |
| Controlador/Porta do Controlador | TargetPort |
| -- | Portal Alvo |
| HBAPort | InitiatorPort (entidade apenas do lado do host) |
| -- | InitatorPort (representação do lado da matriz de InitiatorPort) |
| -- | Conjunto de Mascaramento |
| IVdsAsync | Tarefa de Armazenamento |
| -- | OffloadDataTransferSetting |