Nota
O acesso a esta página requer autorização. Podes tentar iniciar sessão ou mudar de diretório.
O acesso a esta página requer autorização. Podes tentar mudar de diretório.
Um dos principais recursos do Direct2D é permitir a interoperabilidade entre o Direct2D e outras plataformas de renderização para que os desenvolvedores possam usar os pontos fortes específicos de cada plataforma sem serem forçados a comprometer, escolhendo uma plataforma para todas as necessidades. Este tópico resume as diferentes plataformas com as quais o Direct2D é interoperável. Contém as seguintes secções.
- Interoperabilidade GDI
- Interoperabilidade do GDI+
- Interoperabilidade do Direct3D
- Interoperabilidade do DirectWrite
- Interoperabilidade do Windows Imaging Component (WIC)
- Tópicos relacionados
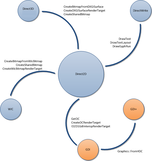
O diagrama a seguir resume as diferentes plataformas com as quais o Direct2D é interoperável e lista alguns métodos e interfaces que fornecem interoperabilidade.
Interoperabilidade GDI
O Direct2D permite a interoperabilidade bidirecional com o GDI. Você pode usar um ID2D1DCRenderTarget para gravar conteúdo Direct2D em um contexto de dispositivo (DC) GDI , ou pode usar um ID2D1GdiInteropRenderTarget para obter uma representação DC de um destino de renderização.
Para obter mais informações e exemplos, consulte a Visão geral da interoperabilidade do Direct2D e GDI.
Interoperabilidade GDI+
Você pode usar GDI+ com Direct2D da mesma maneira que GDI. Você pode usar um ID2D1DCRenderTarget para gravar conteúdo Direct2D no mesmo DC que o seu conteúdo GDI+. Essa abordagem permite que você comece a adicionar conteúdo Direct2D a aplicativos que renderizam principalmente usando GDI+.
Você também pode usar um ID2D1GdiInteropRenderTarget para dar acesso a um DC GDI que escreve usando Direct2D e, em seguida, usar o método FromHDC para criar um objeto. Essa abordagem é útil para aplicativos que renderizam principalmente com Direct2D, mas têm um modelo de extensibilidade ou outro conteúdo herdado que requer a capacidade de renderizar com GDI+.
Interoperabilidade Direct3D
O Direct2D pode usar uma superfície DXGI como destino de renderização (criada pelo método CreateDxgiSurfaceRender) para escrever em uma IDXGISurface. Esta ação permite-lhe adicionar fundos e interfaces 2D a cenas 3D e utilizar conteúdo Direct2D como textura para um modelo 3D. O Direct2D também pode usar um IDXGISurface e usar o método CreateSharedBitmap para criar uma representação de bitmap.
Para obter mais informações e exemplos, consulte a Visão geral da interoperabilidade do Direct2D e do Direct3D.
Interoperabilidade do DirectWrite
O Direct2D está totalmente integrado com o DirectWrite. O Direct2D facilita a renderização de conteúdo DirectWrite ao fornecer os métodos DrawText, DrawTextLayoute DrawGlyphRun.
Interoperabilidade do Windows Imaging Component (WIC)
O Direct2D fornece os métodos CreateBitmapFromWicBitmap, CreateSharedBitmape CreateWicBitmapRenderTarget para manipular bitmaps WIC.
Tópicos relacionados