Поделиться через


Быстрый старт

Это важно

Автомасштабирование Lakebase находится в бета-версии в следующих регионах: eastus2, , westeuropewestus.

Автомасштабирование Lakebase — это последняя версия Lakebase с автомасштабированием вычислений, масштабированием до нуля, ветвлением и мгновенным восстановлением. Сравнение функций с Lakebase Provisioned см. в разделе выбора между версиями.

Подключитесь к базе данных с помощью маркеров OAuth или паролей Postgres. Сведения об управлении инфраструктурой Lakebase (создание проектов, ветвей, вычислений) см. в разделе "Разрешения проекта".

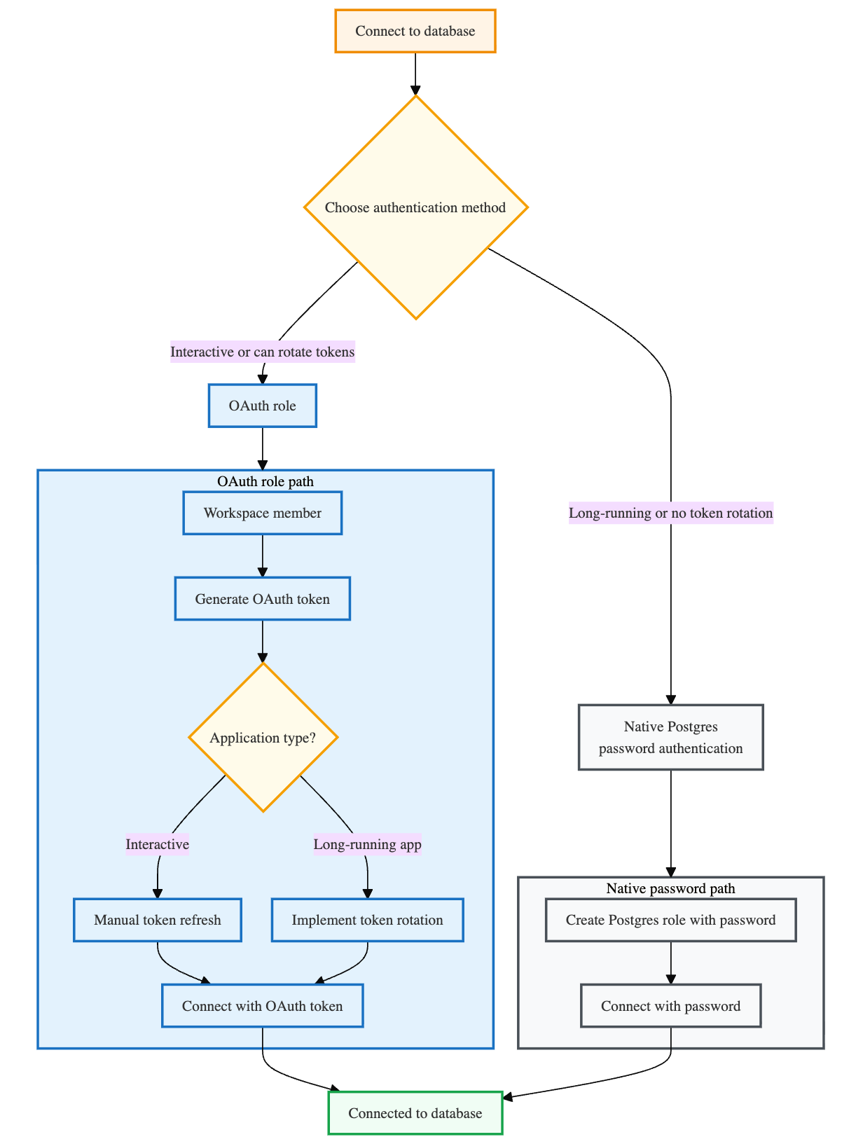
Выбор метода проверки подлинности

Перед подключением определите, какой метод проверки подлинности лучше подходит для вашего варианта использования:

  • Роль OAuth: Проверка подлинности с помощью удостоверения Azure Databricks с помощью маркера OAuth. Владелец проекта может немедленно подключиться. Чтобы разрешить другим удостоверениям Azure Databricks использовать проверку подлинности OAuth, создайте роли Postgres с помощью databricks_auth расширения. См. статью "Создание роли OAuth".
  • Собственная проверка подлинности паролей Postgres: Проверка подлинности с помощью роли Postgres с использованием традиционного пароля базы данных. См. статью "Создание собственной роли пароля Postgres".

OAuth обеспечивает автоматическое истечение срока действия учетных данных и интеграцию удостоверений рабочей области, но требует обновления токенов для длительно работающих приложений. Срок действия паролей Postgres не истекает или не требует смены, но не хватает автоматического истечения срока действия OAuth и централизованного управления безопасностью.

Поток проверки подлинности

Подключение к базе данных

В приведенных ниже примерах используется psqlстандартный клиент Postgres. Дополнительные сведения об использовании psql для подключения см. в статье Connect with psql. Вы также можете получить доступ к базе данных с помощью записных книжек Databricks, редактора SQL Lakebase, редактора таблиц или сторонних средств, таких как pgAdmin и другие клиенты, совместимые с Postgres. Дополнительные сведения см. в статье "Запрос данных ".

Каждый проект содержит базу данных по умолчанию с именем databricks_postgres , к которому можно подключиться. Эта база данных связана с ролью Postgres в идентификаторе Databricks (например, user@databricks.com), которая автоматически создается при создании проекта. Сведения о создании дополнительных ролей Postgres см. в разделе "Управление ролями Postgres".

Замечание

Все подключения к базе данных подвергаются 24-часовой задержке ожидания и 3-дневному максимальному времени ожидания подключения. См. Таймауты подключения.

Подключение с использованием роли OAuth

Роли OAuth позволяют подключаться с использованием удостоверения Azure Databricks с аутентификацией на основе токенов. Роль OAuth владельца проекта создается автоматически. Чтобы разрешить другим удостоверениям Azure Databricks использовать проверку подлинности OAuth, необходимо создать роли Postgres с использованием расширения databricks_auth. См. статью "Создание роли OAuth".

Сведения о создании токенов OAuth программным способом или для автоматизированных рабочих процессов см. в статье Получение OAuth токена в потоке пользователь-компьютер для интерактивных сеансов или в статье Получение OAuth токена в потоке компьютер-компьютер для субъектов-служб.

Это важно

Срок действия маркеров OAuth истекает через один час.

Для приложений, которые поддерживают длительные подключения к базе данных, необходимо реализовать смену маркеров для автоматического обновления учетных данных до истечения срока их действия. Без смены маркеров приложение потеряет подключение к базе данных через один час.

Примеры поворота маркеров см. в примерах кода.

Чтобы подключиться к роли OAuth, выполните приведенные действия.

  1. В приложении Lakebase выберите проект и нажмите кнопку "Подключить".
  2. Выберите ветвь, вычислительный ресурс и базу данных, к которой вы хотите подключиться, а затем выберите идентификатор Databricks в раскрывающемся меню Роли.
  3. Скопируйте фрагмент подключения psql в терминал и введите его.
  4. При появлении запроса на ввод пароля нажмите кнопку "Копировать токен OAuth " и введите его в качестве пароля:

Диалоговое окно подключения OAuth

Подключение с помощью собственного пароля Postgres

Встроенная проверка подлинности паролей Postgres позволяет подключаться с помощью роли Postgres с традиционным паролем базы данных.

Чтобы подключиться с использованием встроенной проверки подлинности паролей Postgres, следуйте этим шагам.

  1. В приложении Lakebase выберите проект и нажмите кнопку "Подключить".
  2. Выберите ветвь, вычисления и базу данных, к которой вы хотите подключиться, а затем выберите роль Postgres в раскрывающемся меню "Роли ".
  3. Скопируйте фрагмент подключения в ваш терминал psql и введите его, чтобы подключиться.

Диалоговое окно подключения роли Postgres

Дальнейшие шаги