Делите путем


Сигурносна архитектура аутентификације у Тест Енгине-у (преглед)

Белешка

Функције прегледа нису намењене за коришћење у производњи и могу да имају ограничене функционалности. Ове функције су доступне пре званичног објављивања како би клијенти могли раније да им приступе и пруже повратне информације.

Овај технички документ описује безбедносну архитектуру механизама за аутентификацију у Тест Енгине-у Power Apps . За упутства усмерена на корисника о избору и конфигурисању метода аутентификације, погледајте Водич за аутентификацију.

Преглед метода аутентификације

Тест Енгине подржава два основна метода аутентификације:

  • Аутентификација стања складиштења - На основу трајних колачића претраживача и стања складиштења
  • Аутентификација заснована на сертификатима - Заснована на Кс.КСНУМКС сертификатима и Dataverse интеграцији

Обе методе су дизајниране да подрже савремене безбедносне захтеве, укључујући вишефакторску аутентификацију (МФА) и политике условног приступа.

Архитектура аутентификације стања складиштења

Метод аутентификације стања складиштења користи Плаywригхт-ово управљање контекстом претраживача за сигурно складиштење и поновну употребу токена за аутентификацију.

Преглед протока аутентификације у Тест Енгине-у

Имплементација Виндовс заштите података

Имплементација локалног стања складиштења користи Виндовс АПИ за заштиту података (ДПАПИ) за сигурно складиштење:

Преглед аутентификације помоћу локалног Виндовс АПИ-ја за заштиту података (ДПАПИ)

Безбедносна разматрања

Безбедносна архитектура стања складиштења обезбеђује:

  • Заштита аутентификације токена у мировању помоћу ДПАПИ енкрипцију
  • Подршка за Microsoft Entra МФА и политике условног приступа
  • Сандбоx изолација кроз контекст претраживача драмског писца
  • Усклађеност са политикама животног века Microsoft Entra сесије

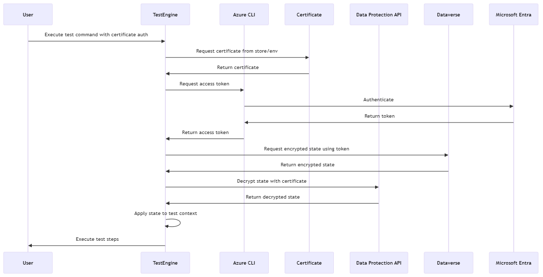
Архитектура аутентификације заснована на сертификату

Аутентификација заснована на сертификатима интегрише се и Dataverse користи Кс.КСНУМКС сертификате за побољшану сигурност и шифровање информација у мировању.

Преглед аутентификације коришћењем Dataverse

Dataverse Имплементација складиштења

Имплементација Dataverse користи прилагођено XМЛ спремиште за безбедно складиштење заштитних кључева:

Преглед складиштења  Dataverse  вредности

Технологија шифровања

Следећи одељци описују алгоритме за шифровање и приступе управљању кључевима које користи Тест Енгине за заштиту података о аутентификацији у мировању и у транзиту.

АЕС -256 -ЦБЦ + HMACSHA256

По дефаулту, вредности података се шифрирају комбинацијом АЕС-256-ЦБЦ и HMACSHA256:

Преглед енкрипције  Dataverse  помоћу #пии_ијфидејз АПИ-ја за заштиту података

Овај приступ обезбеђује:

  1. Поверљивост кроз #пии_фцхббифјз енкрипцију
  2. Интегритет кроз ХМАЦ верификацију
  3. Аутентификација извора података

Интеграција АПИ-ја за заштиту података

Тест Енгине се интегрише са ASP.NET Цоре-овим АПИ-јем за заштиту података за управљање кључевима и шифровање:

Преглед коришћења АПИ-ја  Dataverse  за заштиту података

Прилагођена имплементација XМЛ спремишта

Тест Енгине имплементира прилагођени ИКСмлРепоситорy за Dataverse интеграцију:

Преглед АПИ-ја за заштиту података прилагођеног КСМЛ провајдера

Условни приступ и МФА компатибилност

Архитектура аутентификације Тест Енгине-а је дизајнирана да ради беспрекорно са политикама Microsoft Entra условног приступа:

Преглед политике условног приступа и вишеструке аутентификације

Напредна безбедносна разматрања

Следећи одељци истичу друге безбедносне функције и интеграције које побољшавају заштиту података за аутентификацију и подржавају сигурне операције у пословним окружењима.

Dataverse Интеграција сигурносног модела

Тест Енгине користи Dataverse робустан сигурносни модел:

  • Сигурност на нивоу записа - Контролише приступ сачуваним подацима за аутентификацију
  • Модел дељења - Омогућава безбедно дељење контекста за аутентификацију теста
  • Ревизија - Прати приступ осетљивим подацима за аутентификацију
  • Безбедност на нивоу колоне- Обезбеђује грануларну заштиту осетљивих поља

Азуре ЦЛИ токен манагемент

За Dataverse аутентификацију, Тест Енгине сигурно добија приступне токене:

Преглед аутентификације засноване на Азуре командној линији (ЦЛИ)

Најбоље безбедносне праксе

Приликом имплементације аутентификације Тест Енгине-а, размотрите ове најбоље безбедносне праксе:

  • Најмање привилегија приступ - Одобрите минималне потребне дозволе за тестирање налога
  • Редовна ротација сертификата - периодично ажурирајте сертификате
  • Сигурне ЦИ / ЦД варијабле- Заштитите варијабле цевовода које садрже осетљиве податке
  • Приступ ревизији - Пратите приступ ресурсима за аутентификацију
  • Изолација животне средине - Користите одвојена окружења за тестирање

Будућа безбедносна побољшања

Потенцијална будућа побољшања безбедносне архитектуре аутентификације укључују:

  • Интеграција са Азуре Кеи Ваулт-ом за побољшано управљање тајним
  • Подршка за управљане идентитете у Азуре окружењима
  • Побољшане могућности евидентирања и безбедносног надгледања
  • Више провајдера заштите за сценарије на више платформи

Заштита података у ASP.NET језгру
АПИ за заштиту података у систему Виндовс
Microsoft Entra Потврду идентитета
Dataverse Безбедносни модел
Кс .509 аутентификација заснована на сертификату