Report Definition Tablix Overview Diagram
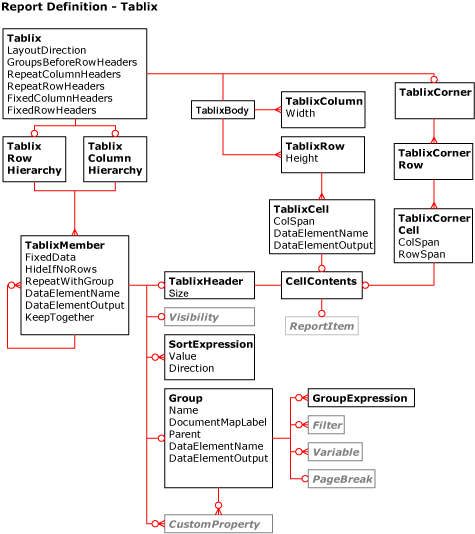
The following diagram shows the relationships of some of the Tablix elements in the Report Definition Language (RDL).
.gif)
Овај прегледач више није подржан.
Надоградите на Microsoft Edge бисте искористили најновије функције, безбедносне исправке и техничку подршку.
Белешка
Приступ овој страници захтева ауторизацију. Можете покушати да се пријавите или промените директоријуме.
Приступ овој страници захтева ауторизацију. Можете покушати да промените директоријуме.
The following diagram shows the relationships of some of the Tablix elements in the Report Definition Language (RDL).
.gif)