Not
Åtkomst till denna sida kräver auktorisation. Du kan prova att logga in eller byta katalog.
Åtkomst till denna sida kräver auktorisation. Du kan prova att byta katalog.
A send adapter can create and control transactions when transactional transmission of messages is required. To support transactional send, an adapter needs to implement the following interfaces:
IBTTransport
IBaseComponent
IBTTransportControl
IPersistPropertyBag
IBTBatchTransmitter
IBTTransmitterBatch
IBTBatchCallBack
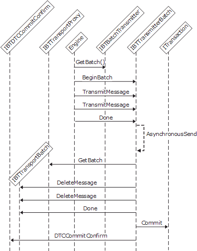
An adapter creates an MSDTC transaction and returns a pointer to that object in the call to the BeginBatch method of the IBTTransmitterBatch interface. The Messaging Engine calls this method to obtain a batch with which it posts outgoing messages to the send adapter. When the adapter finishes the send operation and commits or rolls back a transaction, it notifies the Messaging Engine of the result of the transaction by using the DTCCommitConfirm method of the IBTDTCCommitConfirm interface.
The following figure shows the interaction between the transport proxy and the send adapter when performing a transactional send operation.

Workflow for sending a transactional message asynchronously
See Also
Adapter Variables
Developing a Send Adapter
Instantiating and Initializing a Send Adapter
Interfaces for a Synchronous Send Adapter
Interfaces for an Asynchronous Send Adapter
Interfaces for a Synchronous Batch-Supported Send Adapter
Interfaces for an Asynchronous Batch-Supported Send Adapter
Interfaces for a Solicit-Response Send Adapter