Kommentar
Åtkomst till den här sidan kräver auktorisering. Du kan prova att logga in eller ändra kataloger.
Åtkomst till den här sidan kräver auktorisering. Du kan prova att ändra kataloger.
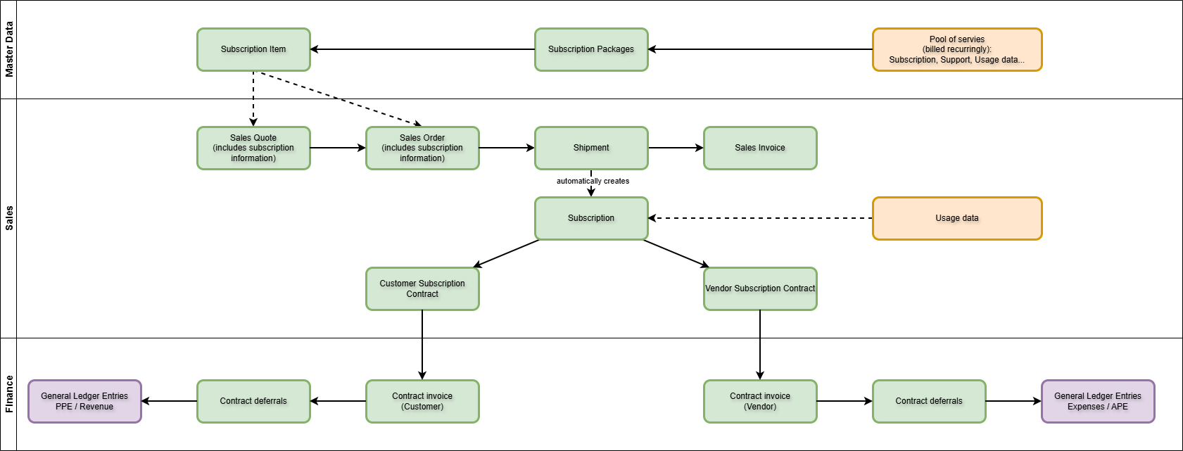
Prenumerationsrader utgör skyldigheter gentemot kunder och leverantörer. De börjar vanligtvis med leverans av en artikel till kunden, inkluderar efterföljande support och styr faktureringsarrangemang. En prenumerationsrad kan också vara föremål för själva leveransen, till exempel för en supporttjänst.
Under försäljningsprocessen samlas all relevant information om objekt in och lagras i form av en prenumeration. Prenumerationen skapas automatiskt när artikeln levereras (bokföring av försäljningsutleverans).
Prenumerationsradmallar och prenumerationsradpaket är tillgängliga för mappning och konfiguration av prenumerationsrader. Prenumerationsrader grupperas i kontrakt (kund- och leverantörsprenumerationskontrakt) för hanterings- och faktureringsändamål.
Prenumerationsrader omfattar närmare uppgifter om de skyldigheter som leverantören av en produkt åtar sig gentemot sina kunder, som i förekommande fall täcks av leverantören.
Följande bild visar användningen av prenumerationsrader.
Prenumerationspaket
Prenumerationsrader grupperas i prenumerationspaket. Du kan använda åtgärden Tilldelade artiklar för att tilldela dem artiklar. Vid leveranstillfället konverteras de variabla parametrarna (t.ex. prisberäkningar och varaktigheter) till absoluta värden och kopplas som prenumerationsrader till den sålda artikeln (prenumerationen).
Ett prenumerationspaket motsvarar den enhet som du erbjuder och säljer till en kund. Du kan lagra både tjänståtagandena till kunden och tjänstfordringarna till leverantören.
Tips
Om du vill förenkla skapandet av ett prenumerationspaket kan du använda åtgärden Kopiera prenumerationspaket till ett befintligt prenumerationspaket och sedan ändra det i det nya syftet.
Radmallar för prenumerationspaket
Du kan skapa mallar prenumerationsrader för att förenkla processen att skapa prenumerationspaket och detaljerna på deras rader. Följande avsnitt förklarar fältens inbördes samband.
Översikt över fälten för prenumerationspaket och prenumerationspaketrader
- Förutom den unika koden och beskrivningen kan du ange en prisgrupp i huvudet som ska användas vid prissättning av prenumerationsrader. Mer information finns i Prisgrupp i prenumerationsrader och prenumerationer.
- Partner anger om en prenumerationsrad för kund eller leverantör ska skapas senare. Därefter kan prenumerationsraderna föras in i kund- eller leverantörsprenumerationskontrakt och faktureras via inköps- eller försäljningsfakturor.
- Mallen anger om raden skapades baserat på en mall för prenumerationspaketraden. Det är valfritt att ange mall för prenumerationspaketrad. Du kan också ange raden manuellt.
- Beskrivning anger beskrivningen av prenumerationspaketraden.
- Mer information om fältet Fakturering finns i Typer av prenumerationspaketrader.
- Om du vill veta mer om fältet Faktureringsobjekt nr går du till Intäktsigenkänning.
- Mer information om fältet Typ av beräkningsbasbelopp, gå till Prissättnings- och beräkningstyper.
- Beräkningsbasbelopp % är den procentandel av beräkningsbasbeloppet som används i försäljningsprocessen för att prissätta prenumerationsraderna.
- Beräkningsbasperiod anger den period som servicebeloppet relaterar till. Till exempel ange 1 M om beloppet avser en månad, eller 12 M om beloppet avser ett år.
- Faktureringstakt definierar hur ofta prenumerationsrader ska faktureras.
- Datumformeln i fältet Startformel för prenumerationsrad anger den tidsförskjutning med vilken en prenumerationsrad blir giltig.
- Inledande löptid anger den kortaste löptiden för prenumerationsraderna. Om den inledande löptiden anges i försäljningsprocessen och ingen Efterföljande löptid anges, anges tjänstens slutdatum automatiskt till slutet av den inledande löptiden.
- Datumformeln i fältet Efterföljande löptid anger varaktigheten för den automatiska förlängningen efter den första löptiden. Om fältet är tomt i försäljningsprocessen och antingen den inledande löptiden eller uppsägningstiden anges samtidigt, ställs tjänstens slutdatum automatiskt in på utgångsdatumet för den inledande perioden eller uppsägningstiden.
- Datumformel i fältet Uppsägningstid anger uppsägningstiden innan en prenumerationsrad kan avbrytas. En 12 månaders inledande löptid med tre månaders uppsägningstid innebär att förfallodagen för uppsägning uppnås efter månader.
- Rabatt används för att styra om prenumerationsraden används för rabatter vid periodisk fakturering.
- Prisbindningsperiod definierar den period under vilken priset inte ändras efter att prenumerationsraden har skapats. När prenumerationsraden skapas beräknas datumet för Nästa prisuppdatering beräknas utifrån Prenumerationsradens startdatum och Prisbindningsperiod. Du kan behöva anpassa sidan för att visa fältet.
Tips
Om du vill förenkla skapandet av prenumerationsrader kan du lagra prenumerationspaket i artikelmallar. Om en artikel skapas med hjälp av en mall som innehåller prenumerationspaket, överförs paketen automatiskt till den nya artikeln.
Dimensioner
Om ett prenumerationspaket innehåller rader med både Partner=Kund och Partner=Leverantör, överförs dimensionerna för kundprenumerationens kontraktsrad till motsvarande leverantörskontraktrad. Överföringen är viktig när du analyserar data. Till exempel är prenumerationspaketkoden identisk i data på både kund- och leverantörssidan.
Prisgrupp i prenumerationsrader och prenumerationer
Innan du kan beräkna priserna för prenumerationsraderna i försäljningsdokumentet måste du hitta lämpliga prenumerationspaket, inklusive eventuella tilldelade prisgrupper. Följande villkor gäller:
- Om prisgruppen inte anges i dokumentet används endast prenumerationspaket utan prisgruppen.
- Om prenumerationspaketet anges i dokumentet gäller endast prenumerationspaket med samma prisgrupp. Om inga prenumerationspaket matchar prisgruppen beaktas även prenumerationspaket utan prisgrupp. Prenumerationspaket som angetts som standard för artikeln gäller direkt. Andra är endast visningsbara.
- Om ett prenumerationspaket utan en prisgrupp inte hittas, beaktas alla prenumerationspaket. Standardpaketet för artikeln gäller direkt. Andra är endast visningsbara.
- Om inget prenumerationspaket hittas skapas inga prenumerationsrader för försäljning.
När en prenumeration skapas manuellt fastställs fastställandet av prenumerationsrader på samma sätt som prenumerationsrader skapas och beräknas. Om du ändrar slutanvändaren (kunden) i prenumerationen måste prenumerationsraderna beräknas om prisgruppen för den nya slutanvändaren (kunden) och prenumerationen skiljer sig åt. Användaren får en motsvarande fråga. Om de bekräftar tas prenumerationsraderna bort och återskapas baserat på ovanstående kriterier. Annars återställs slutanvändaren (kunden) till det ursprungliga värdet.
Anmärkning
Du kan bara ändra prenumerationsraderna i prenumerationen om ingen av tjänsterna är kopplade till ett prenumerationskontrakt för kund eller leverantör.
Typer av prenumerationspaketrader
Kontrakt
Du fakturerar prenumerationspaketrader för prenumerationer där fältet Fakturering via innehåller Prenumerationskontrakt i en definierad cykel. Du kan också ange villkor och uppsägningstider.
FÖRS
Prenumerationspaketrader för prenumerationer där fältet Fakturering via innehåller Försäljning faktureras inte. Prenumerationen och prenumerationsraden fungerar endast som information (till exempel för garantiperioden eller garantiperioden efter försäljningen).
Anmärkning
Endast prenumerationsrader vars motsvarande paketrad är inställd på Prenumerationskontrakt i fältet Fakturering via kan tilldelas ett kund- eller leverantörskontrakt och därmed faktureras återkommande via det kontraktet.
Pris- och beräkningstyper
Tre typer av referensvärden används för att prissätta prenumerationsrader via fältet Beräkningsbastyp:
- Artikelpris
- Dokumentpris
- Dokumentpris och rabatt
Mer information finns i Prisbestämning för prenumerationsrader.
Intäktsredovisning
Om du säljer en typisk prenumeration och fakturerar den regelbundet bör intäkterna normalt realiseras baserat på prenumerationsobjektets bokföringsgrupper. Du kan skapa ett enkelt prenumerationspaket för detta (se exemplet nedan), där fältet Faktureringsobjekt nr helt enkelt förblir tomt. Men om intäkterna ska realiseras på ett annat sätt än prenumerationsobjektets bokföringsgrupper kan du ange ett faktureringsobjekt i fältet som nämns. Om det anges används detta på fakturaraden och även för uppskjutningarna. För prenumerationsobjekt är fältet valfritt: om ett faktureringsobjekt anges här används det. Om inget faktureringsobjekt anges används själva prenumerationsobjektets bokföringsgrupper.
För scenarier där själva objektet säljs som en engångsartikel, men en del ska faktureras regelbundet (dvs. Försäljning med prenumeration väljs i fältet Prenumerationsalternativ på objektkortet), måste ett faktureringsobjekt nödvändigtvis anges, eftersom objektet som säljs en gång inte kan användas för fakturering återkommande. Ett exempel på ett sådant prenumerationspaket finns nedan.
Sökningen i fältet Faktureringsobjekt nr visar endast faktureringsobjekt.
Beroende på bokföringsmallarnas konfiguration i Bokföringsinställningar kan intäkter bokföras på olika intäktskonton för varje prenumerationsrad som ska faktureras.
Exempel: Prenumerationsobjekt (enkel, månadsprenumeration)
För att komma igång med en enkel månadsprenumeration behöver du ett prenumerationsobjekt (Prenumerationsobjekt väljs i fältet Prenumerationsalternativ på objektkortet) och ett prenumerationspaket med endast en rad. I följande exempel visas en sådan konfiguration som körs varje månad.
| Partner | Mall | Description | Fakturering via | Faktureringsobjekt nr. | Typ av beräkningsbas | Beräkningsbas % | Faktureringsbasperiod | Faktureringstakt | Startformel för prenumerationsrad | Inledande löptid | Efterföljande löptid | Uppsägningstid |
|---|---|---|---|---|---|---|---|---|---|---|---|---|
| Kund | PRENUMERATION – 1 M | Prenumeration (månadsvis) | Prenumerationskontrakt | Artikelpris | 100 | 1 milj. | 1 milj. |
Du hittar ett sådant exempel som en del av Contosos demodata (objektet "SB1100").
Exempel: Försäljning med prenumeration
För scenariot där ett objekt säljs som en engångsdel men med en återkommande del behöver du ett objekt Försäljning med Prenumeration valt i fältet Prenumerationsalternativ på objektkortet och ett prenumerationspaket minst en rad. I följande exempel visas en sådan konfiguration där priset för den återkommande delen beräknas med 10% från dokumentraden för hela året.
| Partner | Mall | Description | Fakturering via | Faktureringsobjekt nr. | Typ av beräkningsbas | Beräkningsbas % | Faktureringsbasperiod | Faktureringstakt | Startformel för prenumerationsrad | Inledande löptid | Efterföljande löptid | Uppsägningstid |
|---|---|---|---|---|---|---|---|---|---|---|---|---|
| Kund | Abonnemang-12M | Prenumeration (årligen) | Prenumerationskontrakt | SB1104 | Dokumentpris | 10 | 12M | 12M |
Du hittar ett sådant exempel som en del av Contosos demodata (objekten "SB1103" med faktureringsobjektet "SB1104").
Exempel: Garanti som en prenumerationsrad
Beroende på vilken produkt som säljs kan en garanti krävas enligt lag. Detta krav innebär att leverantören av en produkt garanterar att de produkter som den levererar har de utlovade egenskaperna. Garantin är ofta begränsad i tid.
Du kan komplettera den lagstadgade garantin med extra garantier eller tjänster som du kan skapa som prenumerationsrader. Till exempel kan tillverkare ge kunden en förlängd garantiperiod från inköpsdatumet eller till och med prenumerationsrader som går utöver vad som krävs enligt lagen. Till exempel kostnadsfri utbyte på plats av defekta delar.
En prenumerationsrad kan utgöra mappning av dessa åtaganden. Den innehåller alla relevanta serviceavtal, till exempel priser (vanligtvis noll), giltighetsperioder, annulleringsperioder och faktureringsrytm. Precis som andra prenumerationsrader måste prenumerationsraden tilldelas ett kontrakt för att faktureras (återkommande tills det löper ut). Kontraktsnumret visas sedan på prenumerationsraden.
I följande exempel visas en garanti som ställts in som en prenumerationsrad. Garantin är kostnadsfri och löper i 12 månader.
| Partner | Mall | Description | Fakturering via | Faktureringsobjekt nr. | Typ av beräkningsbas | Beräkningsbas % | Faktureringsbasperiod | Faktureringstakt | Startformel för prenumerationsrad | Inledande löptid | Efterföljande löptid | Uppsägningstid |
|---|---|---|---|---|---|---|---|---|---|---|---|---|
| Kund | GARANTERA | Garanti | FÖRS | Artikelpris | 0 | 12M | 12M | |||||
| Leverantör | GARANTERA | Garanti | FÖRS | Artikelpris | 0 | 12M | 12M |
Prenumerationspaketet innehåller både en kund och en leverantörsrad, så att kunden kan göra anspråk inom den angivna perioden. Denna information omfattas dock också av prenumerationslinjer mot leverantören. Om leverantören till exempel har lämnat en garanti för artiklarna.