Kommentar
Åtkomst till den här sidan kräver auktorisering. Du kan prova att logga in eller ändra kataloger.
Åtkomst till den här sidan kräver auktorisering. Du kan prova att ändra kataloger.
Obs!
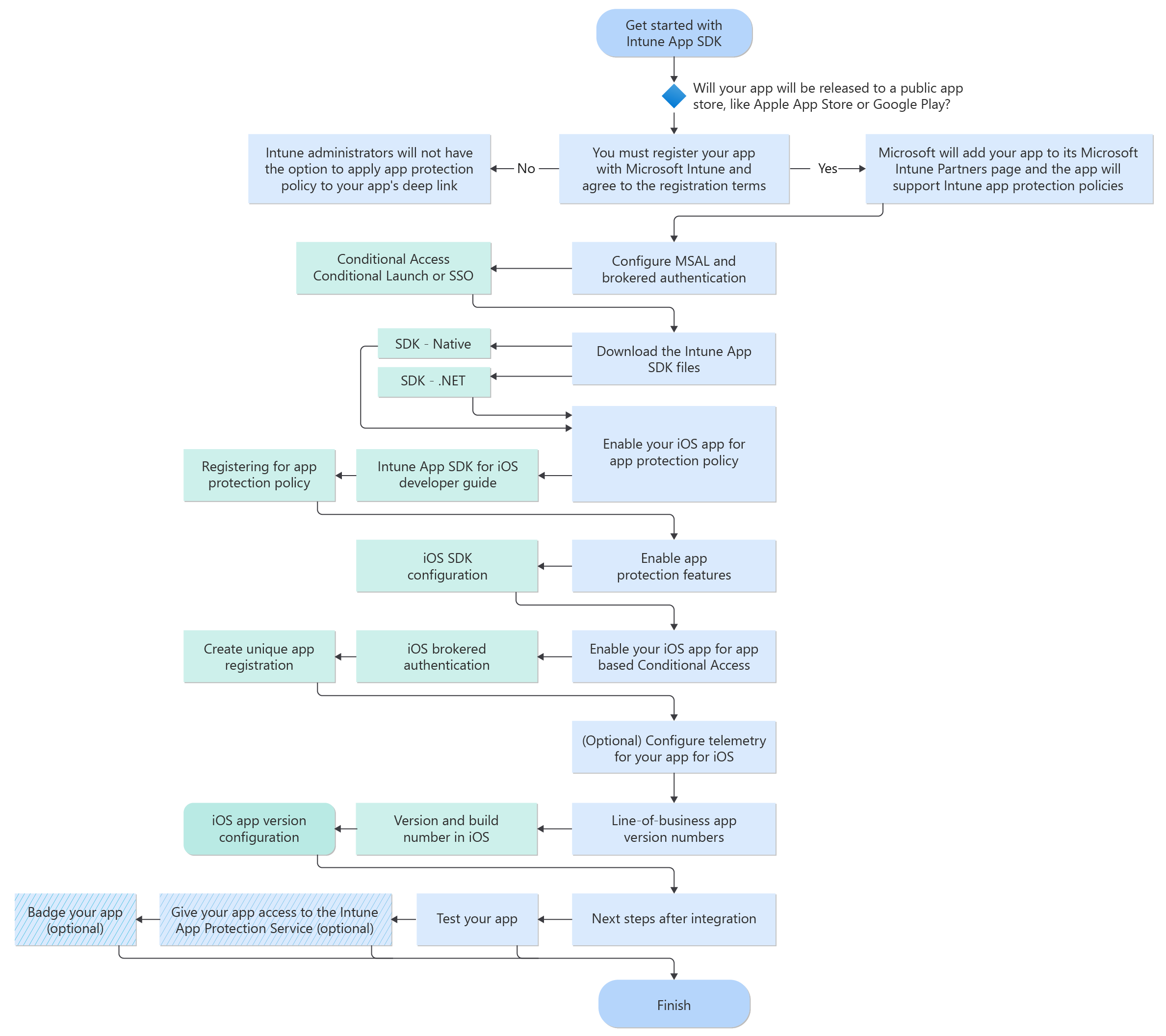
Den här guiden är uppdelad i flera olika steg. Börja med att granska Planera integreringen.
Etappmål
- Ladda ned Intune App SDK.
- Lär dig vilka filer som ingår i Intune App SDK.
- Referera till Intune App SDK i ditt program.
- Bekräfta att Intune App SDK ingår korrekt i din version.
- Registrera nya konton för MAM-hantering efter autentisering med MSAL.
- Om du vill ta bort företagsdata avregistrerar du konton vid utloggning
- (Rekommenderas) Införliva MAM-loggning i din app.
Förhandskrav
Du behöver en macOS-dator med Xcode 16.0 eller senare.
Din app måste vara mål för iOS 16.0 eller senare.
Granska licensvillkoren för Intune App SDK för iOS. Skriv ut och behåll en kopia av licensvillkoren för dina poster. Genom att ladda ned och använda Intune App SDK för iOS godkänner du sådana licensvillkor. Om du inte accepterar dem ska du inte använda programvaran.
Ladda ned filerna för Intune App SDK för iOS på GitHub.
Vad finns i SDK-lagringsplatsen
IntuneMAMSwift.xcframework: det dynamiska ramverket Intune App SDK. Vi rekommenderar att du länkar det här ramverket till din app/dina tillägg för att aktivera Intune klientprogramhantering. Vissa utvecklare kanske dock föredrar prestandafördelarna med det statiska ramverket (IntuneMAMStatic.xcframework).
IntuneMAMStatic.xcframework: det statiska ramverket Intune App SDK. Utvecklare kan välja att länka det statiska ramverket i stället för det dynamiska ramverket. Eftersom den körbara koden från ett statiskt ramverk bäddas in direkt i app-/tilläggsbinärfilen vid byggtiden finns det vissa prestandafördelar med att använda det statiska biblioteket. Men om din app innehåller tillägg resulterar länkning av det statiska ramverket till appen och tilläggen i en större storlek på apppaketet. Den körbara koden bäddas in i varje binär app/tillägg. När du använder det dynamiska ramverket kan appar och tillägg däremot dela samma Intune SDK-binärfil, vilket resulterar i en mindre appstorlek.
IntuneMAMSwiftStub.xcframework: Intune App SDK Swift Stub-ramverket. Det här ramverket är ett obligatoriskt beroende av både IntuneMAMSwift.xcframework och IntuneMAMStatic.xcframework, som appar/tillägg måste länka.
IntuneMAMConfigurator: Ett verktyg som används för att konfigurera appens eller tilläggets Info.plist med minsta nödvändiga ändringar för Intune hantering. Beroende på funktionerna i din app eller ditt tillägg kan du behöva göra fler manuella ändringar i Info.plist.
libIntuneMAMSwift.xcframework: det statiska biblioteket Intune App SDK. Den här varianten av Intune MAM iOS SDK är inaktuell och tas bort i en framtida uppdatering. Vi rekommenderar att du inte länkar det statiska biblioteket och i stället länkar dina appar/tillägg till antingen det dynamiska ramverket (IntuneMAMSwift.xcframework) eller det statiska ramverket (IntuneMAMStatic.xcframework) som tidigare nämnts.
IntuneMAMResources.bundle: Ett resurspaket som innehåller resurser som SDK förlitar sig på. Resurspaketet krävs endast för appar som integrerar det inaktuella statiska biblioteket (libIntuneMAMSwift.xcframework) och tar bort det i en framtida uppdatering.
Så här fungerar Intune App SDK
Målet med Intune App SDK för iOS är att lägga till hanteringsfunktioner i iOS-program med minimala kodändringar. Ju färre kodändringar desto kortare tid till marknad, men utan att påverka konsekvensen och stabiliteten i ditt mobilprogram.
Processflöde
Följande diagram innehåller Intune App SDK för iOS-processflödet:
Skapa SDK:et i din mobilapp
Viktigt
Intune släpper regelbundet uppdateringar av Intune App SDK. Kontrollera regelbundet Intune App SDK för iOS för uppdateringar och lägg till uppdateringar i din programutvecklingsversionscykel för att säkerställa att dina appar stöder de senaste appskyddsprincipinställningarna.
Så här aktiverar du Intune App SDK:
Länka antingen
IntuneMAMSwift.xcframeworkellerIntuneMAMStatic.xcframeworktill målet: Dra xcframework-paketet till listan Ramverk, Bibliotek och Inbäddat innehåll i projektmålet. Upprepa de här stegen förIntuneMAMSwiftStub.xcframework. För din huvudapp väljer du "Bädda in & Sign" i kolumnen "Bädda in" för båda xcframeworks som lagts till. För eventuella tillägg väljer du "Bädda inte in".
Lägg till dessa iOS-ramverk i projektet:
- MessageUI.framework
- Security.framework
- CoreServices.framework
- SystemConfiguration.framework
- libsqlite3.tbd
- libc++.tbd
- ImageIO.framework
- LocalAuthentication.framework
- AudioToolbox.framework
- QuartzCore.framework
- WebKit.framework
- MetricKit.framework
Aktivera delning av nyckelringar (om det inte redan är aktiverat) genom att välja Funktioner i varje projektmål och aktivera nyckelringsdelningsväxeln . Nyckelringsdelning krävs för att du ska kunna gå vidare till nästa steg.
Obs!
Etableringsprofilen måste ha stöd för nya nyckelringsdelningsvärden. Nyckelringsåtkomstgrupperna bör ha stöd för jokertecken. Du kan kontrollera detta genom att öppna .mobileprovision-filen i en textredigerare, söka efter nyckelrings-åtkomstgrupper och se till att du har ett jokertecken. Till exempel:
<key>keychain-access-groups</key> <array> <string>YOURBUNDLESEEDID.*</string> </array>När du har aktiverat delning av nyckelringar följer du stegen för att skapa en separat åtkomstgrupp där Intune App SDK lagrar sina data. Du kan skapa en nyckelringsåtkomstgrupp med hjälp av användargränssnittet eller med hjälp av rättighetsfilen. Om du använder användargränssnittet för att skapa nyckelringsåtkomstgruppen ska du följa dessa steg:
Om din mobilapp inte har några definierade nyckelringsåtkomstgrupper lägger du till appens paket-ID som den första gruppen.
Lägg till den delade nyckelringsgruppen
com.microsoft.intune.mami dina befintliga åtkomstgrupper. Intune App SDK använder den här åtkomstgruppen för att lagra data.Lägg till
com.microsoft.adalcachei dina befintliga åtkomstgrupper.
Obs!
Om du har konfigurerat MSAL för att använda en anpassad nyckelringsåtkomstgrupp i stället för standardinställningen
com.microsoft.adalcachebehöver du inte ange den här nyckelringsåtkomstgruppen här. Ange i stället den anpassade nyckelringsgruppen. Du bör också konfigurera Intune att använda samma anpassade åtkomstgrupp via inställningen ADALCacheKeychainGroupOverride i ordlistan IntuneMAMSettings Info.plist.Om du redigerar rättighetsfilen direkt i stället för att använda Xcode-användargränssnittet för att skapa nyckelringsåtkomstgrupperna, förbereder du nyckelringsåtkomstgrupperna med
$(AppIdentifierPrefix)(Xcode hanterar detta automatiskt). Till exempel:$(AppIdentifierPrefix)com.microsoft.intune.mam$(AppIdentifierPrefix)com.microsoft.adalcache
Obs!
En rättighetsfil är en XML-fil som är unik för ditt mobilprogram. Den används för att ange särskilda behörigheter och funktioner i din iOS-app. Om din app inte tidigare hade en rättighetsfil bör aktivering av nyckelringsdelning (steg 3) ha fått Xcode att generera en för din app. Kontrollera att appens paket-ID är den första posten i listan.
Inkludera varje protokoll som appen skickar till
UIApplication canOpenURLi matrisenLSApplicationQueriesSchemesför appens Info.plist-fil. För varje protokoll som anges i den här matrisen lägger du till en kopia av det protokoll som läggs till i-intunemammatrisen. Lägg också till dessa värden i matrisen:http-intunemam,https-intunemam,microsoft-edge-http-intunemam,microsoft-edge-https-intunemam, ,zipssmart-ns,lacoonsecurity,wandera,lookoutwork-ase,skycure,betteractiveshield,smsec,mvisionmobile, ochscmxintunemam-mtd. Om din app använder protokollet mailto: lägger du även tillms-outlook-intunemami matrisen. Spara ändringarna innan du fortsätter till nästa steg.Om appen får slut på utrymme i listan LSApplicationQueriesSchemes kan den ta bort "-intunemam"-scheman för appar som är kända för att även implementera Intune MAM SDK. När appen tar bort "scheme-intunemam" från listan LSApplicationQueriesSchemes kan
canOpenURL()returnera felaktiga svar för dessa scheman. Du kan åtgärda problemet genom att anropa[IntuneMAMPolicy isURLAllowed:url isKnownManagedAppScheme:YES]det schemat i stället. Det här anropet returnerarNOom principen blockerar URL:en från att öppnas. Om den returnerar true kan appen anropacanOpenURL()med en tom identitet för att avgöra om URL:en kan öppnas. Till exempel:BOOL __block canOpen = NO; if([policy isURLAllowed:urlForKnownManagedApp isKnownManagedAppScheme:YES]) { [[IntuneMAMPolicyManager instance] setCurrentThreadAccountId:"" forScope:^{ canOpen = [[UIApplication sharedApplication] canOpenURL:urlForKnownManagedApp]; }]; }Om din app inte redan använder FaceID kontrollerar du att nyckeln NSFaceIDUsageDescription Info.plist har konfigurerats med ett standardmeddelande. Det här steget krävs för att iOS ska kunna informera användaren om hur appen tänker använda FaceID. Med en Intune appskyddsprincipinställning kan FaceID användas som en metod för appåtkomst när den konfigureras av IT-administratören.
Använd intuneMAMConfigurator-verktyget som ingår i SDK-lagringsplatsen för att slutföra konfigurationen av appens Info.plist. Verktyget har tre parametrar:
Egenskap Så här använder du den -I <Path to the input plist>-E <Path to the entitlements file>-O (Valfritt) <Path to the output plist>Om parametern "-o" inte har angetts ändras indatafilen på plats. Verktyget är idempotent och bör köras igen när du gör ändringar i appens Info.plist eller berättiganden. Du bör också ladda ned och köra den senaste versionen av verktyget när du uppdaterar Intune SDK, om info.plist-konfigurationskraven ändras i den senaste versionen.
Obs!
Om du har en SwiftUI-app kontrollerar du att UISceneConfigurations ordlistan UIApplicationSceneManifest i Info.pist-filen inte saknas eller är tom. Om du inte konfigurerar den här inställningen kan det förhindra att Intune SDK skyddar din app trots att appskyddsprinciper tillämpas korrekt.
Om du inte har ett angivet värde för UISceneConfigurations kan du använda den här standardkonfigurationen:
<key>UISceneConfigurations</key>
<dict>
<key>UIWindowSceneSessionRoleApplication</key>
<array>
<dict>
<key>UISceneConfigurationName</key>
<string>Default Configuration</string>
<key>UISceneDelegateClassName</key>
<string>$(PRODUCT_MODULE_NAME).SceneDelegate</string>
</dict>
</array>
</dict>
Inställningar och funktioner för Xcode-kompilering
Appen bör ha både "Strip Swift Symbols" (STRIP_SWIFT_SYMBOLS) och "Enable Bitcode" (ENABLE_BITCODE) inställda på NO i Xcode-bygginställningarna. Om programmet innehåller funktionen "Förbättrad säkerhet" som är tillgänglig i Xcode 26+ måste du inaktivera alternativen "Autentisera pekare" och "Aktivera skrivskyddat plattformsminne".
Integrera ett filprovidertillägg
Filprovidertillägg har vissa minneskrav som kan göra det svårt att integrera hela SDK:t. För att göra det enklare finns det ett statiskt bibliotek libIntuneMAMSwiftFileProvider.xcframework, som är en avskalad version av SDK:t specifikt för filprovidertillägg. Observera att det här biblioteket är för den del av filprovidertillägget som inte är användargränssnitt. Du måste integrera hela SDK:et i filproviderns UI-tillägg.
Om du vill integrera ett av dessa bibliotek med filprovidertillägget följer du stegen för att integrera SDK som ett statiskt bibliotek. Se till att inkludera ContainingAppBundleId inställningen.
Integrera ett filprovidertillägg som inte replikeras
Din app använder en icke-replikerad filprovider om den implementerar NSFileProviderExtension-protokollet. Alla filproviders som skapats före iOS 16.0 är icke-replicerade.
I – startProvidingItemAtURL:completionHandler: kontrollera om du ska kryptera filer med [[IntuneMAMPolicy-instans]shouldFileProviderEncryptFiles]. Använd encryptFile:forAccountId: API i IntuneMAMFileProtectionManager för faktisk filkryptering. Dela också ut en kopia av filen när kryptering krävs eftersom du inte vill lagra en krypterad kopia av filen i molnlagringen.
I – importDocumentAtURL:toParentItemIdentifier:completionHandler: kontrollera om filen är krypterad med isFileEncrytped: API i IntuneMAMFileProtectionManager. I så fall dekrypterar du den med hjälp av dekrypteringsfilen:toCopyPath: API för IntuneMAMFileProtectionManager. I appar med flera identiteter kontrollerar du även mot canReceiveSharedFile: API i målägarens IntuneMAMPolicy för att avgöra om ägaren kan ta emot filen.
Integrera ett filprovidertillägg för replikerade filer
Din app använder en replikerad filprovider om den implementerar NSFileProviderReplicatedExtension-protokollet (läggs till i iOS 16.0).
I – fetchContentsForItemWithIdentifier:version:request:completionHandler: kontrollera om du ska kryptera filer med [[IntuneMAMPolicy-instans]shouldFileProviderEncryptFiles]. Använd encryptFile:forAccountId: API i IntuneMAMFileProtectionManager för faktisk filkryptering. Dela ut en kopia av filen när kryptering krävs, eftersom du inte vill lagra en krypterad kopia av filen i molnlagringen.
I – createItemBasedOnTemplate:fields:contents:options:request:completionHandler: kontrollera om filen är krypterad med isFileEncrypted: API i IntuneMAMFileProtectionManager. I så fall dekrypterar du den med hjälp av dekrypteringsfilen:toCopyPath: API för IntuneMAMFileProtectionManager. I appar med flera identiteter kontrollerar du även mot canReceiveSharedFile: API i målägarens IntuneMAMPolicy för att avgöra om ägaren kan ta emot filen.
Var som helst där den replikerade filprovidern skapar och skickar en NSFileProviderItem till systemet anropar du IntuneMAMFileProtectionManagers protectFileProviderItem:forAccountId: API med objektets ägaridentitet. Beroende på var NSFileProviderItem-objektet skapas och sparas i tillägget kan du behöva göra detta i var och en av NSFileProviderReplicatedExtensions protokollmetoder.
Konfigurera inställningar för Intune App SDK
Du kan använda ordlistan IntuneMAMSettings i programmets Info.plist-fil för att konfigurera Intune App SDK. Om ordlistan IntuneMAMSettings inte visas i info.plist-filen bör du skapa den.
Under ordlistan IntuneMAMSettings kan du definiera följande inställningar som stöds för att konfigurera Intune App SDK.
I föregående avsnitt beskrivs några av de här inställningarna och vissa gäller inte för alla appar.
| Inställning | Typ | Definition | Krävs? |
|---|---|---|---|
| ADALClientId | Sträng | Appens Microsoft Entra klientidentifierare. | Krävs för alla appar. |
| ADALAuthority | Sträng | Appens Microsoft Entra auktoritet används. Du bör använda din egen miljö där Microsoft Entra konton har konfigurerats. Mer information finns i Programkonfigurationsalternativ. | Krävs om appen är ett anpassat verksamhetsspecifikt program som skapats för användning inom en enda organisation/Microsoft Entra klientorganisation. Om det här värdet saknas används den vanliga Microsoft Entra utfärdare (stöds endast för appar med flera klienter). |
| ADALRedirectUri | Sträng | Appens Microsoft Entra omdirigerings-URI. | ADALRedirectUri eller ADALRedirectScheme krävs för alla appar. |
| ADALRedirectScheme | Sträng | Appens Microsoft Entra ID omdirigeringsschema. Detta kan användas i stället för ADALRedirectUri om programmets omdirigerings-URI har formatet scheme://bundle_id. |
ADALRedirectUri eller ADALRedirectScheme krävs för alla appar. |
| ADALLogOverrideDisabled | Boolesk | Anger om SDK:t dirigerar alla MSAL-loggar (inklusive MSAL-anrop från appen, om sådana finns) till en egen loggfil. Standardvärdet är NEJ. Ange till JA om appen anger ett eget MSAL-loggåteranrop. | Valfri. |
| ADALCacheKeychainGroupOverride | Sträng | Anger den nyckelringsgrupp som ska användas för MSAL-cachen i stället "com.microsoft.adalcache"för . Systemet prefixar detta automatiskt vid körning. |
Valfri. |
| AppGroupIdentifiers | Matris med strängar | Matris med appgrupper från appens berättigandeavsnitt com.apple.security.application-groups . |
Krävs om appen använder programgrupper. |
| ContainingAppBundleId | Sträng | Anger paket-ID:t för tilläggets innehållande program. | Krävs för iOS-tillägg. |
| AutoEnrollOnLaunch | Boolesk | Anger om appen ska försöka registrera automatiskt vid start om en befintlig hanterad identitet identifieras och den ännu inte har gjort det. Standardvärdet är NEJ. Observera: Om ingen hanterad identitet hittas eller om det inte finns någon giltig token tillgänglig i MSAL-cachen misslyckas registreringen tyst om inte MAMPolicyRequired är JA. |
Valfri. Standardvärdet är NEJ. |
| MAMPolicyRequired | Boolesk | Anger om appen blockeras från att starta om den inte har en Intune appskyddsprincip. Standardvärdet är NEJ. Observera: Appar kan inte skickas till App Store med inställningen JA. När du anger JA AutoEnrollOnLaunch ska det också vara JA. |
Valfri. Standardvärdet är NEJ. |
| MAMPolicyWarnAbsent | Boolesk | Anger om appen varnar användaren under start om det inte finns någon Intune appskyddsprincip. Observera: Användarna kan fortfarande fortsätta efter att ha avvisat varningen. |
Valfri. Standardvärdet är NEJ. |
| Flera identiteter | Boolesk | Anger om appen är medveten om flera identiteter. Mer information finns i dokumentationen om flera identiteter. | Valfri. Standardvärdet är NEJ. |
| MultiIdentityCancelDisabled | Boolesk | Inaktiverar knappen Avbryt på Intune UI-skärmar för villkorlig start i program med flera identiteter. Om detta inte är inställt på JA måste appen hantera IntuneMAMSwitchIdentityResultCanceled felkoden. Se Växla identiteter. |
Valfri. Standardvärdet är NEJ. |
| SafariViewControllerBlockedOverride | Boolesk | Inaktiverar Intune SafariViewController-krokar för att aktivera MSAL-autentisering via SFSafariViewController, SFAuthSession eller ASWebAuthSession. Observera: En konfigurerad aktivitetsknapp visas bara om vyn är ohanterad och den är inställd på JA. |
Valfri. Standardvärdet är NEJ. Varning: Kan orsaka dataläckage om det används felaktigt. |
| SplashIconFile SplashIconFile~ipad |
Sträng | Anger ikonen Intune välkomstfil (start). | Valfri. |
| SplashDuration | Tal | Minsta tid i sekunder som startskärmen för Intune visas. Standardvärdet är 1,5. | Valfri. |
| Backgroundcolor | Sträng | Anger bakgrundsfärgen för Intune SDK-gränssnittskomponenter.
#XXXXXX Accepterar eller ett hexvärde utan pundtecknet. |
Valfri. Standardvärdet är systemets bakgrundsfärg. |
| ForegroundColor | Sträng | Anger förgrunds-/textfärgen för gränssnittskomponenter. Accepterar eller hexar #XXXXXX utan pundtecken. |
Valfri. Standardinställningen är systemetikettfärg. |
| AccentColor | Sträng | Anger dekorfärgen för gränssnittskomponenter (knappar, markering av PIN-kodsruta). Accepterar eller hexar #XXXXXX utan pundtecken. |
Valfri. Standardvärdet är systemblå. |
| SecondaryBackgroundColor | Sträng | Anger den sekundära bakgrundsfärgen för MTD-skärmar. Accepterar eller hexar #XXXXXX utan pundtecken. |
Valfri. Standardvärdet är vitt. |
| SecondaryForegroundColor | Sträng | Anger den sekundära förgrundsfärgen för MTD-skärmar. Accepterar eller hexar #XXXXXX utan pundtecken. |
Valfri. Standardvärdet är grått. |
| SupportsDarkMode | Boolesk | Anger om gränssnittsfärger följer systemets mörka läge när explicita färger inte har angetts. | Valfri. Standardvärdet är JA. |
| MAMTelemetryDisabled | Boolesk | Anger om telemetri skickas till serverdelen. | Valfri. Standardvärdet är NEJ. |
| MAMTelemetryAnvändPPE | Boolesk | Skickar telemetri till PPE-serverdelen. Användbart för att testa appar så att data inte blandas med kunddata. | Valfri. Standardvärdet är NEJ. |
| MaxFileProtectionLevel | Sträng | Anger det maximala antalet NSFileProtectionType som appen stöder. Åsidosätter principen om tjänsten skickar en högre nivå.Möjliga värden: NSFileProtectionComplete, NSFileProtectionCompleteUnlessOpen, NSFileProtectionCompleteUntilFirstUserAuthentication, NSFileProtectionNone.Märker: Med NSFileProtectionCompleteförlorar appen åtkomst till skyddade filer ~10 sekunder efter att enheten har låsts, vilket kan bryta komponenter som lokala databaser. Appar med låsskärmsgränssnitt bör använda NSFileProtectionCompleteUntilFirstUserAuthentication. |
Valfri. Standardvärdet är NSFileProtectionComplete. |
| OpenInActionExtension | Boolesk | Ställ in på JA för Open in Action-tillägg. Se Dela data via UIActivityViewController. | Valfri. |
| TreatAllWebViewsAsUnmanaged | Boolesk | Behandlar alla WebViews som ohanterade för att klippa ut/kopiera/klistra in. Se Visa webbinnehåll. | Valfri. Standardvärdet är NEJ. |
| WebViewHandledURLSchemes | Matris med strängar | URL-scheman som hanteras av appens WebView. | Krävs om din WebView hanterar länkar eller JavaScript-navigering. |
| DocumentBrowserFileCachePath | Sträng | Om du använder UIDocumentBrowserViewControlleranger du en sökväg (i förhållande till appens hemkatalog) för dekrypterade hanterade filer. |
Valfri. Standardvärdet är /Documents/. |
| VerboseLoggingEnabled | Boolesk | Aktiverar utförlig loggning. | Valfri. Standardvärdet är NEJ. |
| FinishLaunchingAtStartup | Boolesk | Krävs när du använder [BGTaskScheduler registerForTaskWithIdentifier:]. Måste vara JA. |
Valfri. Standardvärdet är NEJ. |
| ValuesToScrubFromLogging | Matris med strängar | Programkonfigurationsvärden som ska tas bort från loggar. Kan också ställas in via valuesToScrubFromLogging på IntuneMAMSettings. |
Valfri. |
Ta emot appskyddsprincip
Översikt
För att få Intune appskyddsprincip måste appar initiera en registreringsbegäran med Intune MAM-tjänsten. Appar kan konfigureras i Intune administrationscenter för att ta emot appskyddsprincipen med eller utan enhetsregistrering. Hantering av mobilprogram (MAM) gör att appar kan hanteras av Intune utan att enheten behöver registreras i Intune hantering av mobila enheter (MDM). I båda fallen krävs registrering med Intune MAM-tjänsten för att ta emot principen.
Viktigt
Intune App SDK för iOS använder 256-bitars krypteringsnycklar när kryptering aktiveras av appskyddsprinciper. Alla appar måste ha en aktuell SDK-version för att tillåta delning av skyddade data.
Appar som redan använder ADAL eller MSAL
Obs!
Azure AD autentiseringsbiblioteket (ADAL) och Azure AD Graph API är inaktuella. Mer information finns i Uppdatera dina program så att de använder Microsofts autentiseringsbibliotek (MSAL) och Microsoft Graph API.
Appar som redan använder MSAL bör anropa registerAndEnrollAccountId metoden på instansen IntuneMAMEnrollmentManager när användaren har autentiserats:
/*
* This method adds the account to the list of registered accounts.
* An enrollment request starts immediately.
* @param accountId The Entra object ID of the account to be registered with the SDK
*/
(void)registerAndEnrollAccountId:(NSString *_Nonnull)accountId;
Vid lyckad inloggning skickar MSAL tillbaka resultatet i MSALResult-objektet. Använd tenantProfile.identifier i MSALResult som parametern accountId för API:et.
Genom att anropa registerAndEnrollAccountId metoden registrerar SDK:t användarkontot och försöker registrera appen för det här kontots räkning. Om registreringen misslyckas av någon anledning försöker SDK:t automatiskt registreringen igen 24 timmar senare. I felsökningssyfte kan appen ta emot meddelanden via ett ombud om resultatet av alla registreringsbegäranden.
När det här API:et har anropats kan appen fortsätta att fungera som vanligt. Om registreringen lyckas meddelar SDK användaren att en appomstart krävs. Vid den tidpunkten kan användaren omedelbart starta om appen.
[[IntuneMAMEnrollmentManager instance] registerAndEnrollAccountId:@"3ec2c00f-b125-4519-acf0-302ac3761822"];
Appar som inte använder ADAL eller MSAL
Appar som inte loggar in användaren med ADAL eller MSAL kan fortfarande ta emot appskyddsprinciper från Intune MAM-tjänsten genom att anropa API:et för att låta SDK hantera den autentiseringen. Appar bör använda den här tekniken när de inte har autentiserat en användare med Microsoft Entra ID men ändå behöver hämta appskyddsprincipen för att skydda data. Ett exempel är om en annan autentiseringstjänst används för appinloggning eller om appen inte stöder inloggning alls. För att göra detta kan programmet anropa loginAndEnrollAccount metoden på instansen IntuneMAMEnrollmentManager :
/**
* Creates an enrollment request, which starts immediately.
* If no token can be retrieved for the identity, the user is prompted
* to enter their credentials, after which enrollment is retried.
* @param identity The UPN of the account to be logged in and enrolled.
*/
(void)loginAndEnrollAccount: (NSString *)identity;
Genom att anropa den här metoden frågar SDK användaren om autentiseringsuppgifter om ingen befintlig token kan hittas. SDK:t försöker sedan registrera appen med Intune MAM-tjänsten för det angivna användarkontot. Metoden kan anropas med "nil" som identitet. I så fall registreras SDK med den befintliga hanterade användaren på enheten (om MDM) eller uppmanar användaren att ange ett användarnamn om ingen befintlig användare hittas.
Om registreringen misslyckas bör appen överväga att anropa det här API:et igen vid en framtida tidpunkt, beroende på information om felet. Appen kan ta emot meddelanden via ett ombud om resultatet av alla registreringsbegäranden.
När det här API:et har anropats kan appen fortsätta att fungera som vanligt. Om registreringen lyckas meddelar SDK användaren att en appomstart krävs.
När appen har hanterats måste Microsoft Entra objekt-ID-värdet efterfrågas med hjälp av enrolledAccountId i IntuneMAMEnrollmentManager. Använd detta för alla MAM SDK-API:er som appen använder för det här registrerade kontot.
Exempel:
[[IntuneMAMEnrollmentManager instance] loginAndEnrollAccount:@"user@foo.com"];
Låt Intune hantera autentisering och registrering vid start
Om du vill att Intune SDK ska hantera all autentisering med ADAL/MSAL och registreringen innan din app har startats klart, och appen alltid kräver appskyddsprinciper, behöver du inte använda loginAndEnrollAccount API. Du kan ställa in följande inställningar på JA i ordlistan IntuneMAMSettings i appens Info.plist.
| Inställning | Typ | Definition |
|---|---|---|
| AutoEnrollOnLaunch | Boolesk | Anger om appen ska försöka registrera automatiskt vid start om en befintlig hanterad identitet identifieras och den ännu inte har gjort det. Standardvärdet är NEJ. Observera: Om ingen hanterad identitet hittas eller om ingen giltig token för identiteten är tillgänglig i ADAL/MSAL-cachen misslyckas registreringsförsöket tyst utan att fråga efter autentiseringsuppgifter om inte appen också anger MAMPolicyRequiredJA. |
| MAMPolicyRequired | Boolesk | Anger om appen blockeras från att starta om appen inte har en Intune appskyddsprincip. Standardvärdet är NEJ. Observera: Appar kan inte skickas till App Store med MAMPolicyRequired inställt på JA. När du ställer in MAMPolicyRequiredpå JAAutoEnrollOnLaunch ska du också ställa in på JA. |
Om du väljer det här alternativet för din app behöver du inte hantera omstart av appen efter registreringen.
Avregistrera användarkonton
Innan en användare loggas ut från en app bör appen avregistrera användaren från SDK:et. Den här processen säkerställer:
Registreringsförsök görs inte längre för användarens konto.
Appskydd princip tas bort.
Företagsdata tas bort om appen initierar en selektiv rensning (valfritt).
Innan användaren loggas ut bör appen anropa följande metod på instansen IntuneMAMEnrollmentManager :
/*
* This method removes the provided account from the list of
* registered accounts. Once removed, if the account enrolled
* the application, the account is un-enrolled.
* @note In the case where an un-enroll is required, this method blocks
* until the Intune APP AAD token is acquired, then returns. This method must be called before
* the user is removed from the application (so that required AAD tokens are not purged
* before this method is called).
* @param accountId The object ID of the account to be removed.
* @param doWipe If YES, a selective wipe if the account is un-enrolled
*/
(void)deRegisterAndUnenrollAccountId:(NSString *)accountId withWipe:(BOOL)doWipe;
Den här metoden måste anropas innan användarkontots Microsoft Entra token tas bort. SDK:t behöver användarkontots Microsoft Entra-token för att göra specifika begäranden till Intune MAM-tjänsten för användarens räkning.
Om appen tar bort användarens företagsdata på egen hand doWipe kan flaggan anges till false. Annars kan appen låta SDK initiera en selektiv rensning. Den här åtgärden resulterar i ett anrop till appens ombud för selektiv rensning.
Exempel:
[[IntuneMAMEnrollmentManager instance] deRegisterAndUnenrollAccountId:@"3ec2c00f-b125-4519-acf0-302ac3761822" withWipe:YES];
Status-, resultat- och felsökningsmeddelanden
Appen kan ta emot status-, resultat- och felsökningsmeddelanden om följande begäranden till Intune MAM-tjänsten:
- Registreringsbegäranden
- Begäranden om principuppdatering
- Avregistreringsbegäranden
Meddelandena visas via ombudsmetoder i IntuneMAMEnrollmentDelegate.h:
/**
* Called when an enrollment request operation is completed.
* @param status status object containing debug information
*/
(void)enrollmentRequestWithStatus:(IntuneMAMEnrollmentStatus *)status;
/**
* Called when a MAM policy request operation is completed.
* @param status status object containing debug information
*/
(void)policyRequestWithStatus:(IntuneMAMEnrollmentStatus *)status;
/**
* Called when a un-enroll request operation is completed.
* @Note: when a user is un-enrolled, the user is also de-registered with the SDK
* @param status status object containing debug information
*/
(void)unenrollRequestWithStatus:(IntuneMAMEnrollmentStatus *)status;
De här ombudsmetoderna returnerar ett IntuneMAMEnrollmentStatus objekt med följande information:
- AccountId (objekt-ID) för kontot som är associerat med begäran
- Identiteten (UPN) för det konto som är associerat med begäran
- En statuskod som anger resultatet av begäran
- En felsträng med en beskrivning av statuskoden
- Ett
NSErrorobjekt. Det här objektet definieras iIntuneMAMEnrollmentStatus.h, tillsammans med de specifika statuskoder som kan returneras.
Exempelkod
Följande är exempelimplementeringar av delegeringsmetoderna:
- (void)enrollmentRequestWithStatus:(IntuneMAMEnrollmentStatus*)status
{
NSLog(@"enrollment result for identity %@ with status code %ld", status.accountId, (unsigned long)status.statusCode);
NSLog(@"Debug Message: %@", status.errorString);
}
- (void)policyRequestWithStatus:(IntuneMAMEnrollmentStatus*)status
{
NSLog(@"policy check-in result for identity %@ with status code %ld", status.accountId, (unsigned long)status.statusCode);
NSLog(@"Debug Message: %@", status.errorString);
}
- (void)unenrollRequestWithStatus:(IntuneMAMEnrollmentStatus*)status
{
NSLog(@"un-enroll result for identity %@ with status code %ld", status.accountId, (unsigned long)status.statusCode);
NSLog(@"Debug Message: %@", status.errorString);
}
Omstart av program
När en app tar emot MAM-principer för första gången måste den startas om för att tillämpa de nödvändiga krokarna. För att meddela appen att en omstart måste ske tillhandahåller SDK en ombudsmetod i IntuneMAMPolicyDelegate.h.
- (BOOL) restartApplication
Returvärdet för den här metoden talar om för SDK om programmet måste hantera den omstart som krävs:
Om true returneras måste programmet hantera omstarten.
Om false returneras startar SDK om programmet när den här metoden returneras. SDK:et visar omedelbart en dialogruta som instruerar användaren att starta om programmet.
Obs!
.NET MAUI-appar kräver ingen omstart.
Avslutsvillkor
När du har konfigurerat plugin-programmet eller integrerat kommandoradsverktyget i byggprocessen kontrollerar du att det körs:
- Se till att bygget kompileras och byggs korrekt.
- Starta din kompilerade app, logga in med en Microsoft Entra användare som inte är mål för appskyddsprincipen och bekräfta att appen fungerar som förväntat.
- Logga ut och upprepa det här testet med en Microsoft Entra användare som är mål för appskyddsprincipen och bekräfta att appen nu hanteras av Intune och startas om.
Nu i integreringen kan appen ta emot och tillämpa appskyddsprincipen. Kör följande tester för att verifiera integreringen.
First Policy Application Test
Kör följande test först för att bekanta dig med den fullständiga slutanvändarupplevelsen för principprogrammet i din app:
- Skapa en iOS-appskyddsprincip i Microsoft Intune administrationscenter. För det här testet konfigurerar du principen:
- Lämna standardinställningarna under Åtkomstkrav. Särskilt bör "PIN-kod för åtkomst" vara "Kräv".
- Se till att appskyddsprincipen är riktad mot ditt program. Du kan behöva lägga till samlings-ID:t för programmet manuellt i guiden för att skapa principer.
- Tilldela appskyddsprincipen till en användargrupp som innehåller ditt testkonto.
- Installera programmet.
- Logga in på ditt program med ditt testkonto som är mål för appskyddsprincipen.
- Bekräfta att du uppmanas att använda en Intune hanterad skärm och bekräfta att prompten startar om appen. Den här skärmen anger att SDK:t hämtar principen för det här kontot.
- Skapa en PIN-kod när du uppmanas att ange en PIN-kod för appen.
- Logga ut det hanterade kontot från ditt program.
- Navigera runt i programmet och bekräfta att appen fungerar som förväntat om det är möjligt utan att logga in.
Den här listan med steg är ett *bare minimum-test för att bekräfta att appen registrerar kontot korrekt, registrerar återanropet för autentisering och avregistrerar kontot. Kör följande tester för att mer noggrant verifiera hur andra inställningar för appskyddsprinciper ändrar programmets beteende.
Nästa steg
När du har slutfört alla avslutsvillkor fortsätter du till steg 4: Funktioner för app med deltagande.