Kommentar
Åtkomst till den här sidan kräver auktorisering. Du kan prova att logga in eller ändra kataloger.
Åtkomst till den här sidan kräver auktorisering. Du kan prova att ändra kataloger.
Viktigt
Xamarin-supporten har upphört från och med den 1 maj 2024 för alla Xamarin-SDK:er, inklusive Xamarin.Forms, Intune App SDK Xamarin Bindings och relaterad Microsoft Tunnel-support. Xamarin. Forms har utvecklats till .NET Multi-Platform App UI (MAUI). Befintliga Xamarin-projekt bör migreras till .NET MAUI. Mer information om hur du uppgraderar Xamarin-projekt till .NET finns i dokumentationen Uppgradera från Xamarin till .NET & .NET MAUI och .NET Multi-platform App UI . Mer Intune stöd på Android-plattformen finns i dokumentationen om Intune App SDK för .NET MAUI – Android och .NET för Android. Mer Intune support på iOS-plattformen finns i Microsoft Intune App SDK för MAUI.iOS och .NET för iOS.
Den här guiden hjälper dig att snabbt aktivera din mobilapp för att stödja appskyddsprinciper med Microsoft Intune. Det kan vara bra att först förstå fördelarna med Intune App SDK, enligt beskrivningen i översikten över Intune App SDK.
Intune App SDK stöder liknande scenarier i iOS och Android och är avsedd att skapa en konsekvent upplevelse på olika plattformar för IT-administratörer. Men det finns små skillnader i stödet för vissa funktioner på grund av plattformsskillnader och begränsningar.
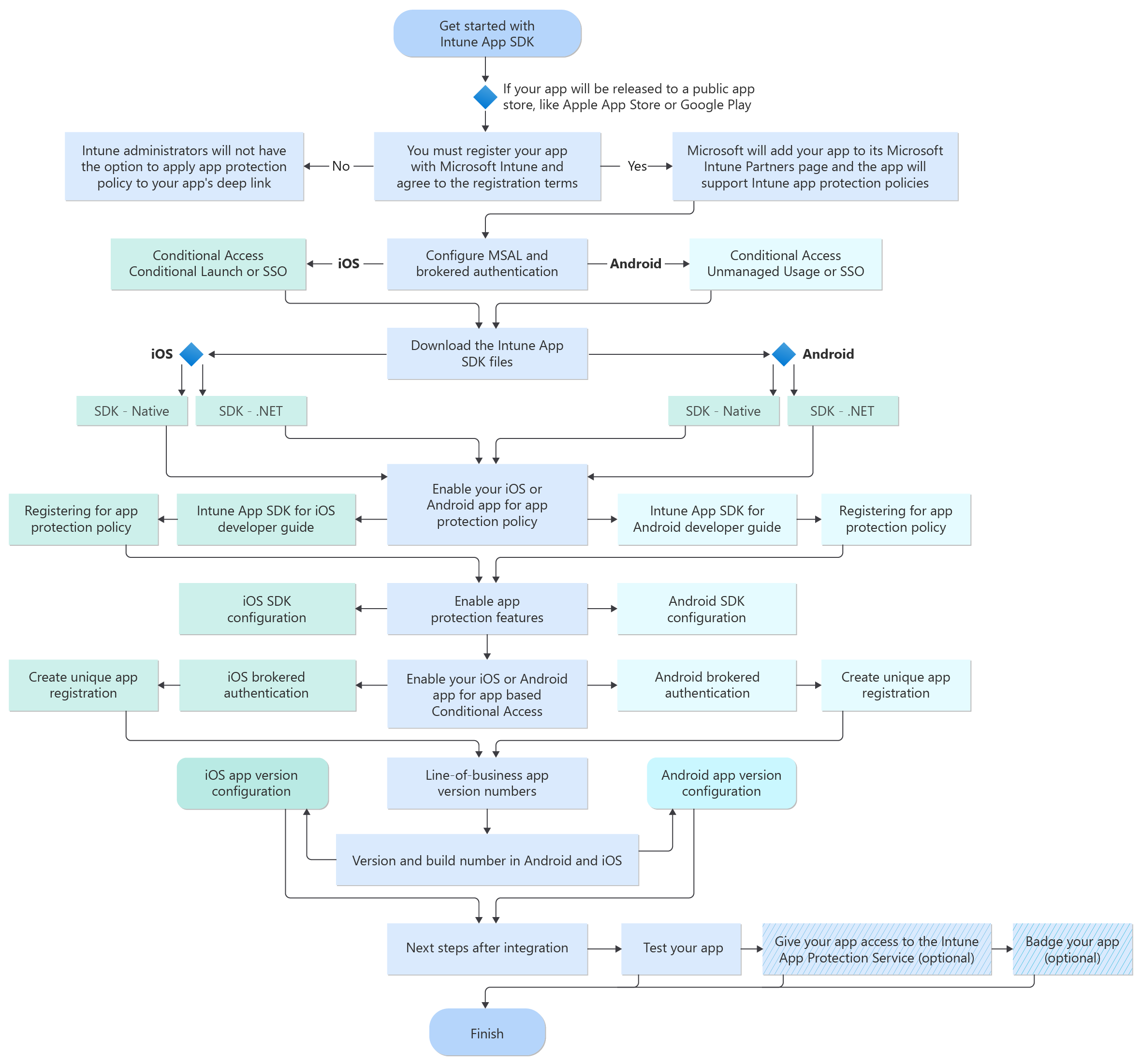
Processflöde
Följande diagram innehåller processflödet för Intune App SDK för iOS och Intune App SDK för Android:
Registrera din store-app med Microsoft
Om din app är intern i din organisation och inte är offentligt tillgänglig:
Du behöver inte registrera din app. För interna verksamhetsspecifika appar (LOB) som har skrivits av eller för ditt företag distribuerar IT-administratören appen internt. Intune identifierar att appen har skapats med SDK och låter IT-administratören tillämpa appskyddsprinciper på den. Du kan gå vidare till avsnittet Aktivera din iOS- eller Android-app för appskyddsprincip.
Om din app kommer att släppas till en offentlig appbutik, till exempel Apple App Store eller Google Play:
Du måste först registrera din app med Microsoft Intune och godkänna registreringsvillkoren. IT-administratörer kan sedan tillämpa en appskyddsprincip på den hanterade appen, som visas som produktivitetsappar för partner.
Innan registreringen har slutförts och bekräftats av Microsoft Intune-teamet har Intune administratörer inte möjlighet att tillämpa appskyddsprincipen på appens djuplänk. Microsoft kommer också att lägga till din app på sidan Microsoft Intune Partner. Där visas appens ikon för att visa att den stöder Intune appskyddsprinciper.
Registreringsprocessen
Börja registreringsprocessen och om du inte redan arbetar med en Microsoft-kontakt fyller du i Microsoft Intune App Partner-enkäten.
Vi använder de e-postadresser som anges i ditt svar på frågeformuläret för att nå ut och fortsätta registreringsprocessen. Dessutom använder vi din e-postadress för registrering för att kontakta dig om vi har några problem.
Obs!
All information som samlas in i frågeformuläret och via e-postkorrespondens med Microsoft Intune-teamet kommer att följa Microsofts sekretesspolicy.
Vad du kan förvänta dig i registreringsprocessen:
När du har skickat in enkäten kontaktar vi dig via din e-postadress för registrering för att antingen bekräfta ett lyckat kvitto eller begära ytterligare information för att slutföra registreringen.
När vi har fått all nödvändig information från dig skickar vi dig Microsoft Intune App Partner-avtalet för att signera. Det här avtalet beskriver de villkor som ditt företag måste acceptera innan det blir en Microsoft Intune apppartner.
Du meddelas när din app har registrerats med Microsoft Intune-tjänsten och när din app visas på webbplatsen för Microsoft Intune partner.
Slutligen läggs appens djuplänk till i nästa månatliga Intune Service-uppdatering. Om registreringsinformationen till exempel är klar i juli stöds djuplänken i mitten av augusti.
Den djupa länken är länken till appens lista i den offentliga appbutiken. Om appens djuplänk ändras i framtiden måste du registrera om din app.
Ladda ned SDK-filerna
Intune App SDK:er för interna iOS och Android finns på ett Microsoft GitHub-konto. Dessa offentliga lagringsplatser har SDK-filerna för intern iOS respektive Android:
Om din app skapas med .NET Multi-platform App UI (.NET MAUI), använder du den här SDK-varianten:
Obs!
Med hjälp av Intune APP SDK för .NET MAUI kan du utveckla Android- eller iOS-appar för Intune som införlivar .NET Multi-Platform App UI. Med appar som utvecklats med det här ramverket kan du framtvinga Intune hantering av mobilprogram.
Det är en bra idé att registrera dig för ett GitHub-konto som du kan använda för att förgrena och hämta från våra lagringsplatser. Med GitHub kan utvecklare kommunicera med vårt produktteam, öppna problem och få snabba svar, visa viktig information och ge feedback till Microsoft. Om du vill ha frågor om Intune App SDK GitHub kontaktar du msintuneappsdk@microsoft.com.
Aktivera din iOS- eller Android-app för appskyddsprincip
Du behöver någon av följande utvecklarguider som hjälper dig att integrera Intune App SDK i din app:
Intune Utvecklarguide för App SDK för iOS: Det här dokumentet beskriver steg för steg hur du aktiverar din interna iOS-app med Intune App SDK.
Intune App SDK för Android Developer Guide: Det här dokumentet beskriver steg för steg hur du aktiverar din interna Android-app med Intune App SDK.
Viktigt
Intune släpper regelbundet uppdateringar av Intune App SDK. Vi rekommenderar att du prenumererar på Intune App SDK-lagringsplatser för uppdateringar så att du kan införliva uppdateringen i versionscykeln för programutveckling och se till att dina appar stöder de senaste appskyddsprincipinställningarna.
Planera att ta obligatoriska Intune App SDK-uppdateringar före varje större operativsystemversion för att säkerställa att din app fortsätter att fungera smidigt eftersom OS-uppdateringar kan orsaka icke-bakåtkompatibla ändringar. Om du inte uppdaterar till den senaste versionen före en större operativsystemversion kan du riskera att drabbas av en icke-bakåtkompatibel ändring och/eller att du inte kan tillämpa appskyddsprinciper på din app.
Aktivera din iOS- eller Android-app för appbaserad villkorlig åtkomst
Förutom att aktivera din app för appskyddsprincip krävs följande för att appen ska fungera korrekt med Microsoft Entra appbaserad villkorlig åtkomst:
Appen skapas med Microsofts autentiseringsbibliotek och aktiveras för Microsoft Entra asynkron autentisering.
Microsoft Entra klient-ID för din app måste vara unikt på iOS- och Android-plattformar.
Konfigurera telemetri för din app
Microsoft Intune samlar in data om användningsstatistik för din app.
Intune App SDK för iOS: SDK loggar SDK-telemetridata på användningshändelser som standard. Dessa data skickas till Microsoft Intune.
- Om du väljer att inte skicka SDK-telemetridata till Microsoft Intune från din app måste du inaktivera telemetriöverföring genom att ange egenskapen
MAMTelemetryDisabledtill "JA" i ordlistan IntuneMAMSettings.
- Om du väljer att inte skicka SDK-telemetridata till Microsoft Intune från din app måste du inaktivera telemetriöverföring genom att ange egenskapen
Intune App SDK för Android: Intune App SDK för Android styr inte datainsamling från din app. Det Företagsportal programmet loggar telemetridata som standard. Dessa data skickas till Microsoft Intune. Enligt Microsofts policy samlar vi inte in någon personligt identifierbar information (PII).
- Om slutanvändarna väljer att inte skicka dessa data måste de inaktivera telemetri under Inställningar i Företagsportal appen. Mer information finns i Inaktivera Microsofts insamling av användningsdata.
Versionsnummer för verksamhetsspecifika appar
Verksamhetsspecifika appar i Intune nu visa versionsnumret för iOS- och Android-appar. Numret visas i Microsoft Intune administrationscenter i applistan och på appöversiktsbladet. Slutanvändarna kan se appnumret i Företagsportal-appen och i webbportalen.
Fullständigt versionsnummer
Det fullständiga versionsnumret identifierar en specifik version av appen. Talet visas som Version(Build). Till exempel 2.2(2.2.17560800).
Det fullständiga versionsnumret har två komponenter:
Version
Versionsnumret är appens läsbara versionsnummer. Detta används av slutanvändare för att identifiera olika versioner av appen.Versionsnummer
Versionsnumret är ett internt nummer som kan användas i appidentifiering och för att programmatiskt hantera appen. Versionsnumret refererar till en iteration av appen som refererar till ändringar i koden.
Versions- och versionsnummer i Android och iOS
Android och iOS använder både versions- och versionsnummer som referens till appar. Båda operativsystemen har dock betydelser som är OS-specifika. I följande tabell förklaras hur dessa termer är relaterade.
När du utvecklar ett verksamhetsspecifikt program för användning i Intune bör du komma ihåg att använda både versionen och versionsnumret. Intune apphanteringsfunktioner förlitar sig på en meningsfull CFBundleVersion (för iOS) och PackageVersionCode (för Android). Dessa siffror ingår i appmanifestet.
| Intune | iOS | Android | Beskrivning |
|---|---|---|---|
| Versionsnummer | CFBundleShortVersionString | PackageVersionName | Det här talet anger en specifik version av appen för slutanvändare. |
| Versionsnummer | CFBundleVersion | PackageVersionCode | Det här talet används för att ange en iteration i appkoden. |
iOS
-
CFBundleShortVersionString
Anger versionsnumret för paketet. Det här numret identifierar en utgiven version av appen. Numret används av slutanvändare för att referera till appen. -
CFBundleVersion
Byggversionen av paketet, som identifierar en iteration av paketet. Numret kan identifiera en version eller ett outgivet paket. Numret används för appidentifiering.
Android
-
PackageVersionName
Versionsnumret som visas för användarna. Det här attributet kan anges som en råsträng eller som en referens till en strängresurs. Strängen har inget annat syfte än att visas för användarna. -
PackageVersionCode
Ett internt versionsnummer. Det här talet används bara för att avgöra om en version är nyare än en annan, med högre tal som anger nyare versioner. Det här är inte versionen
Nästa steg efter integreringen
Testa din app
När du har slutfört de nödvändiga stegen för att integrera din iOS- eller Android-app med Intune App SDK måste du se till att alla appskyddsprinciper är aktiverade och fungerar för användaren och IT-administratören. För att testa din integrerade app behöver du följande:
Microsoft Intune testkonto: Om du vill testa din Intune-hanterade app mot Intune appskyddsfunktioner behöver du ett Microsoft Intune konto.
Om du är en ISV som aktiverar dina iOS- eller Android Store-appar för Intune appskyddsprincip får du en kampanjkod när du har slutfört registreringen med Microsoft Intune, enligt beskrivningen i registreringssteget. Med kampanjkoden kan du registrera dig för en Microsoft Intune utvärderingsversion för ett års utökad användning.
Om du utvecklar en verksamhetsspecifik app som inte kommer att levereras till butiken förväntas du ha åtkomst till Microsoft Intune via din organisation. Du kan också registrera dig för en kostnadsfri utvärderingsversion på en månad i Microsoft Intune.
Om du testar din app på en mobil enhet med ett slutanvändarkonto kontrollerar du att du har gett kontot en Intune licens genom att gå till Administrationscenter för Microsoft 365 webbplats när du har loggat in med ett administratörskonto, se Tilldela Microsoft Intune licens.
Intune appskyddsprinciper: Om du vill testa din app mot alla Intune appskyddsprinciper bör du veta vad det förväntade beteendet är för varje principinställning. Se beskrivningarna för iOS-appskyddsprinciper och Android-appskyddsprinciper. Om din app har integrerat Intune SDK, men inte finns med i listan över målinriktade appar, kan du ange appens paket-ID (iOS) eller paketnamn (Android) i textrutan när du väljer Anpassade appar.
Felsökning: Om du stöter på problem när du testar appens installationsanvändarupplevelse manuellt läser du Felsöka appinstallationsproblem.
Ge din app åtkomst till Intune Mobile App Management-tjänsten
Om din app använder sina egna anpassade Microsoft Entra inställningar för autentisering bör följande steg vidtas för både offentliga store-appar och interna LOB-appar. Du behöver inte utföra stegen om din app använder standardklient-ID:t för Intune SDK.
När du har registrerat din app i en Azure klientorganisation och den visas under Alla program måste du ge din app åtkomst till Intune Mobile App Management-tjänsten. I Microsoft Intune administrationscenter:
- Gå till bladet Microsoft Entra ID.
- Under Appregistreringar går du till listan som konfigurerats för programmet.
- Klicka på + Lägg till en behörighet.
- Klicka på de API:er som min organisation använder.
- I sökrutan anger du Microsoft Mobile Application Management.
- Under Delegerade behörigheter markerar du kryssrutan DeviceManagementManagedApps.ReadWrite: Läsa och skriva användarens apphanteringsdata* .
- Klicka på Lägg till behörigheter.
Märke för din app (valfritt)
När du har verifierat att Intune appskyddsprinciper fungerar i din app kan du markera din appikon med Intune appskyddslogotyp.
Det här märket anger för IT-administratörer, slutanvändare och potentiella Intune kunder att din app fungerar med Intune appskyddsprinciper. Det uppmuntrar användning och införande av din app av Intune kunder.
Märket är en portföljikon och visas i exemplen nedan:
Vad du behöver för att märka din app:
Ett bildmanipuleringsprogram som kan läsa .eps filer eller ett Adobe-program som kan läsa .ai-filer .
Du hittar Intune appmärkestillgångar och riktlinjer på Microsoft Intune GitHub.