Not
Åtkomst till denna sida kräver auktorisation. Du kan prova att logga in eller byta katalog.
Åtkomst till denna sida kräver auktorisation. Du kan prova att byta katalog.
This topic provides information about Touchscreen power management, and discusses power consumption requirements.
Power Consumption
Power consumption requirements for the various power modes of a Windows Touchscreen device are at the discretion of the OEM, or the system builder. However, Windows provides facilities to help balance power efficiency and response latency.
HID I²C Devices
Windows Touchscreen devices that are connected via I²C can implement support for up to four distinct power states:
- Active
- Idle
- Either Sleep, or Armed for Wake (both optional)
- Off
The four power states are shown in the following diagram, along with the device activities that cause transitions from one state to another.

Active State
The Active state is defined as the device operating mode in which one or more contacts are present, or there has been activity within the last 30 seconds. When power is applied to a Touchscreen device, then after device boot-up is completed, the device should be ready and in the Active power state.
A Touchscreen device should adhere to the contact down latency and contact move latency requirements for this mode, as this is where the bulk of the compatibility requirements will be tested, and where the majority of user interactions will occur.
Idle State
The Idle state is defined as the device operating mode in which no activity has occurred within the last 30 seconds.
A device can elect to reduce its scan rate in this mode, to reduce power consumption while still adhering to the contact down latency requirement for this mode. Once the device has detected activity, it should transition back to the Active state.
Sleep (Armed for Wake) State
The Sleep state is defined as the operating mode that the device enters, after the host sends a HID I²C "SET_POWER SLEEP" command to the device.
A device can elect to reduce its scan rate significantly in this mode, to reduce power consumption while still being capable of asserting an interrupt to wake the system, in response to a qualified activity. A Windows Touchscreen device should ensure that interrupts are not asserted for spurious contacts, since such contacts would result in an unintended system wake. There are no contact down latency requirements for this mode.
The device should transition to the Active state after it receives a HID I²C "SET_POWER ON" command from the host.
Off State
The Off state is defined as the operating mode in which the device has had its power completely removed. When power is applied to the device, then after device boot-up is completed, the device should be ready and in the Active power state. Device boot-up should complete before the computer display is initialized and enabled.
In the Off state a device should not consume any power.
USB Devices
Windows Touchscreen devices that connect to the host via USB, can implement support for up to four distinct power states:
- Active
- Idle
- Either Sleep, or Armed for Wake (both optional)
- Off
The four power states are shown in the following diagram, along with the device activities that cause transitions from one state to another.

Active State
The Active state is defined as the device operating mode in which the host has not suspended the device. When power is applied to a Touchscreen device, then after device boot-up is completed, the device should be ready, and in the Active power state.
A Touchscreen device should adhere to the contact down latency, and contact move latency requirements for this mode, as this is where the bulk of the compatibility requirements will be tested, and where the majority of user interactions will occur.
Idle State
The Idle state is defined as the device operating mode in which no contact activity has occurred within 30 seconds, and the device has therefore been suspended. This is referred to as "USB selective suspend."
All Windows Touchscreen devices that are connected to their host via USB, should support selective suspend. Such devices should report this capability via a Microsoft OS descriptor.
A Touchscreen device can elect to reduce its scan rate in this mode, to reduce power consumption, while still adhering to the down latency requirement for this mode.
Once the device has detected qualified activity, it should signal a remote wake. Starting from the time of detection of the activity, the device should buffer at least 100ms worth of contact reports, to ensure that little to no input is lost while the USB host controller is resuming.
Sleep (Armed for Wake) State
The Sleep state is defined as the device operating mode in which the host has transitioned to S3 or Connected Standby.
A device can elect to reduce its scan rate significantly in this mode, to reduce power consumption while still being capable of signaling a remote wake (in response to qualified activity) to wake the system. An Windows Touchscreen device should ensure that remote wake is not signaled in response to spurious contacts, which would result in an unintended system wake. There are no contact down latency requirements for this mode.
A contact occurrence that causes entry into the sleep state should not be reported to wake the system.
Off State
The Off state is defined as the device operating mode in which the device has had its power completely removed. When power is applied to the device, then after device boot-up is completed, the device should be ready and in the Active power state. Device boot-up should complete before the computer display is initialized and enabled.
In the Off state a Touchscreen device should not consume any power.
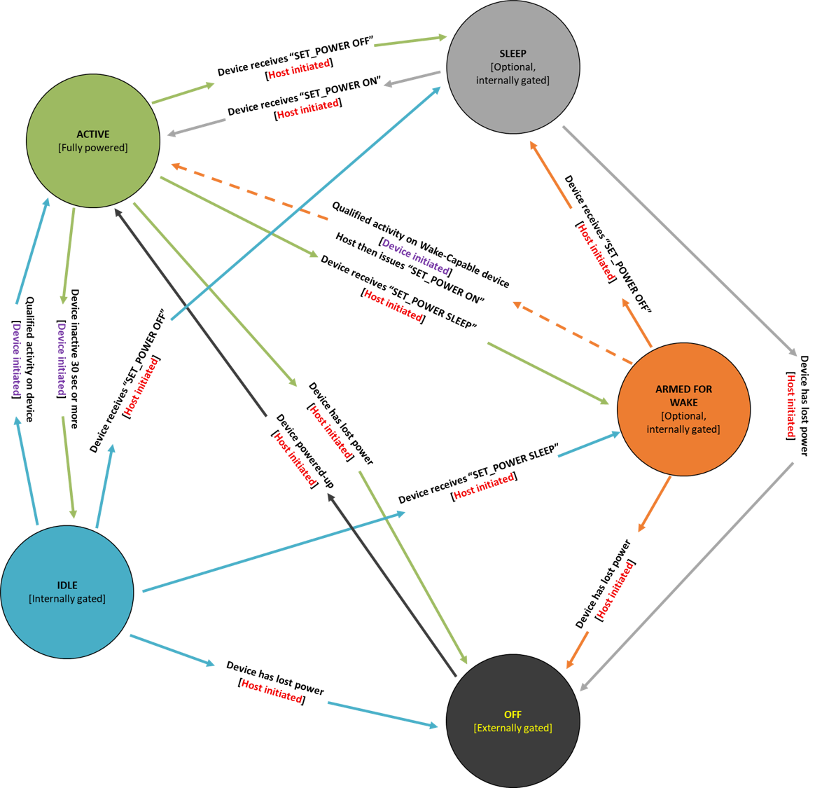
SPI Devices
Windows Touchscreen devices that are connected via SPI can implement support for up to five distinct power states:
- Active
- Idle
- Sleep (optional)
- Armed for Wake (optional)
- Off
The five power states are shown in the following diagram, along with the device activities that cause transitions from one state to another.

Active State
The Active state is defined as the device operating mode in which one or more contacts are present, or there has been activity within the last 30 seconds. When power is applied to a Touchscreen device, then after device boot-up is completed, the device should be ready and in the Active power state.
A Touchscreen device should adhere to the contact down latency and contact move latency requirements for this mode, as this is where the bulk of the compatibility requirements will be tested, and where the majority of user interactions will occur.
Idle State
The Idle state is defined as the device operating mode in which no activity has occurred within the last 30 seconds.
A device can elect to reduce its scan rate in this mode, to reduce power consumption while still adhering to the contact down latency requirement for this mode. Once the device has detected activity, it should transition back to the Active state.
Sleep State
The Sleep state is defined as the operating mode that the device enters, after the host sends a HID SPI "SET_POWER OFF" command to the device.
In this state, the device should enter its lowest possible internal power state and should not be scanning for input or be armed to wake.
The device should transition to the Active state after it receives a HID SPI "SET_POWER ON" command from the host.
Armed for Wake State
The Armed for Wake state is defined as the device operating mode in which the host has transitioned to a lower power state, but is still scanning for input, so it is configured to be woken up by touch interactions.
A device can elect to reduce its scan rate significantly in this mode, to reduce power consumption while still being capable of signaling a remote wake (in response to qualified activity) to wake the system. A Windows Touchscreen device should ensure that remote wake is not signaled in response to spurious contacts, which would result in an unintended system wake. There are no contact down latency requirements for this mode.
A contact occurrence that causes entry into the armed for wake state should not be reported to wake the system.
The device should transition to the Active state after it receives a HID SPI "SET_POWER ON" command from the host.
Off State
The Off state is defined as the operating mode in which the device has had its power completely removed. When power is applied to the device, then after device boot-up is completed, the device should be ready and in the Active power state. Device boot-up should complete before the computer display is initialized and enabled.
In the Off state a device should not consume any power.