Kommentar
Åtkomst till den här sidan kräver auktorisering. Du kan prova att logga in eller ändra kataloger.
Åtkomst till den här sidan kräver auktorisering. Du kan prova att ändra kataloger.
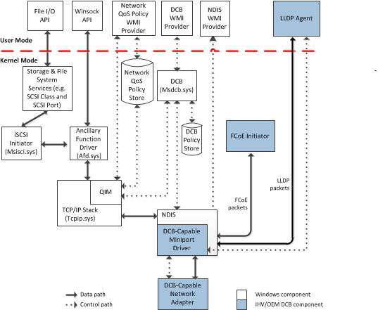
I det här avsnittet beskrivs de olika komponenter som ingår i QoS-arkitekturen (NDIS Quality of Service) för IEEE 802.1 Data Center Bridging (DCB). Dessa komponenter visas i följande diagram.
De oskuggade rutorna i diagrammet representerar moduler som Windows-operativsystemet tillhandahåller. I synnerhet tillhandahåller operativsystemet följande moduler som stöder DCB:
WMI-leverantör för nätverks-QoS-policy
Den här modulen innehåller ett gränssnitt för WMI-klienter (Windows Management Instrumentation) för att köra frågor mot och ange QoS-baserade nätverksprinciper i operativsystemets nätverksstack. Dessa policyer möjliggör att specifika typer av nätverkstrafik kan tilldelas DCB-trafikklasser för överföring, eller utgående, samt för hantering och prioriterad leverans.
En nätverksprincip definierar en uppsättning villkor och åtgärder. Ett utgående paket som matchar ett villkor, till exempel ett TCP- eller UDP-portnummer, tilldelas åtgärden som är relaterad till villkoret. Från och med NDIS 6.30 anger principåtgärder en prioritetsnivå på 802.1p som en DCB-trafikklass har tilldelats till.
QoS-principer för nätverk är en supermängd av NDIS QoS-klassificeringar. En princip som definieras med hjälp av WMI-providern för nätverksprincip kan automatiskt migreras till NDIS QoS så länge principvillkoren och åtgärderna matchar begränsningarna för ett NDIS QoS-klassificeringselement. Mer information om dessa element finns i NDIS QoS Traffic Classifications.
Den här WMI-providern sparar nätverksprinciperna i ett separat arkiv i systemregistret.
DCB WMI-leverantör
Den här komponenten tillhandahåller ett gränssnitt för WMI-klienter för att fråga och ange NDIS QoS-parametrar på den underliggande miniportdrivrutinen. Via WMI-baserade PowerShell-cmdletar och WMI-metoder kan klienter konfigurera DCB-funktioner, till exempel PFC (Priority-based Flow Control) och Enhanced Transmission Selection (ETS), på miniportdrivrutinen som stöder DCB.
DCB
DCB-komponenten (Msdcb.sys) konfigurerar den DCB-kompatibla miniportdrivrutinen med DCB-parameterinställningar. DCB-komponenten hämtar dessa inställningar från följande källor:
Beständiga inställningar från DCB policy-lagringsplats i systemregistret.
Dynamiska inställningar från DCB WMI-användarlägesprovidern. De här inställningarna levereras via ett privat I/O-kontrollgränssnitt (IOCTL) mellan DCB WMI-providern och DCB-modulen.
DCB-komponenten vidarebefordrar även QOS-klassificeringsinställningar från QIM-komponenten till miniportdrivrutiner som stöder NDIS QoS.
QoS Inspektionsmodul (QIM)
QIM-komponenten är en del av paketinspektionsskiktet i kärn-TCP/IP-nätverksstacken (Tcpip.sys). Från och med Windows Server 2012 utför den här komponenten QoS-baserad paketklassificering för trafikprioritering.
QIM-komponenten exponerar ett privat NPI (Network Programming Interface). När DCB-komponenten anger QoS-parametrar på den underliggande miniportdrivrutinen vidarebefordras inställningarna till QIM-komponenten via det här NPI-gränssnittet. Detta gör att DCB kan skapa QoS-principer i QIM som baseras på dcb-programprioritetsinställningar. Mer information om NPI-gränssnittet finns i Network Programming Interface.
QIM-komponenten bearbetar även QoS-principer för nätverk från principarkivet i registret. Om dessa principer är kompatibla med NDIS QoS-klassificeringselement migrerar QIM-komponenten principerna och utfärdar dem till DCB-komponenten via NPI-gränssnittet.
Obs Principerna som skapas av QIM-komponenten går in i det aktiva arkivet och bevaras inte genom en omstart av systemet.
Obs Från och med Windows Server 2012 installeras inte DCB- och DCB WMI-providerkomponenterna som standard. Dessa komponenter installeras och aktiveras via installationen av Microsoft DCB-serverfunktionen. Den här funktionen installeras med hjälp av guiden Lägg till roller och funktioner i Serverhanteraren.