Dela via


Lokalisering av V4-skrivardrivrutin

Viktig

Den moderna utskriftsplattformen är Windows bästa sätt att kommunicera med skrivare. Vi rekommenderar att du använder Microsofts IPP-drivrutin för inkorgsklass tillsammans med Print Support Apps (PSA) för att anpassa utskriftsupplevelsen i Windows 10 och 11 för enhetsutveckling av skrivare.

Mer information finns i designguiden för utskriftssupportapp v1 och v2.

Windows tillhandahåller standardlokaliserade visningssträngar som stöd för utveckling av skrivartillägg och UWP-enhetsappar som tillhandahålls via IPrintSchemaCapabilities objekt.

I följande tabell visas de funktioner som Windows kan lokalisera med sina standardvisningssträngar:

Funktion Standardalternativ
Indatalagerplatser Jobb/Dokument/PageInputBin
Medietyper Sidmediatyp
Dubbelsidig utskrift UppgiftDubbelsidigAllaDokumentIordning
Sortering Dokumentsortering
Utdatafärg Sidutgångsfärg
Orientering PageOrientation
N-up JobbN-UppAllaDokumentSammanhängande
Hålslagning JobHolePunch

DocumentHolePunch
Häftning JobStapleAllDocuments

DocumentStaple
Bindande JobBindaAllaDokument

Dokumentbindning
Utdatakvalitet Sidutdata-kvalitet
Mediestorlek PageMediaSize

Dessutom är dessa strängar tillgängliga i XML-formerna för PrintCapabilities, förutsatt att drivrutinen inte anger ett visningsnamn med hjälp av en resurs-DLL för funktionen eller alternativet. Om en drivrutin anger ett visningsnamn med hjälp av en resurs-DLL, kommer den att anges i XML-koden, samt till det äldre COMPSTUI-baserade gränssnittet för utskriftsinställningar som används i tidigare versioner av Windows.

I de olika användargränssnitten och API:erna varierar visningsnamnen. Använd följande tre flödesscheman för att se en översikt över det förväntade lokaliseringsbeteendet för ett visst scenario.

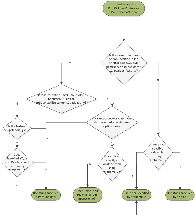
Följande flödesschema visar det förväntade lokaliseringsbeteendet i UWP-appar, samt i IPrintSchemaFeature- och IPrintSchemaOption objektfamiljer.

flödesschema för lokaliseringsbeteende för Windows-appar, iprintschemafeature eller iprintschemaoption.

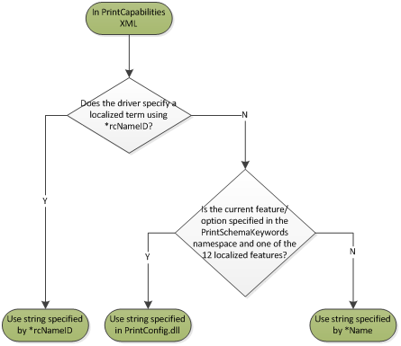
Följande flödesschema visar det förväntade lokaliseringsbeteendet i PrintCapabilities XML-dokument.

flödesschema för lokaliseringsbeteendets xml-dokument för utskriftskapacitet.

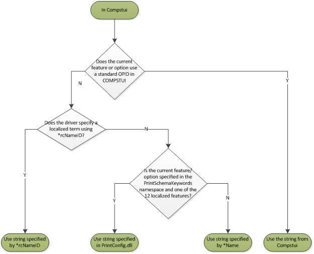
Följande flödesschema visar det förväntade lokaliseringsbeteendet i dialogrutan Standard, Compstui-baserade utskriftsinställningar.

flödesschema för lokaliseringsbeteende för den compstui-baserade dialogrutan .

Om du vill använda de Microsoft-lokaliserade visningsnamnen följer du anvisningarna i den här tabellen för att redigera gpd- eller PPD-konfigurationsfilerna korrekt.

Filtyp Instruktioner
GPD Ange posten Namn för GPD-funktionen eller alternativet.

Specificera inte posten rcNameID.

För följande funktioner eller alternativ måste du också ange PrintSchemaKeywordMap för att mappa GPD-funktioner eller alternativ till motsvarande print schemadefinierade funktioner eller alternativ, såvida de inte anges som standardfunktioner. Exempel som visar hur du använder PrintSchemaKeywordMap för att mappa funktioner finns i GPD/PPD-Based Funktionsbeskrivningsändringar

JobbHålslag, DokumentHålslag

JobStapleAllDocuments, DocumentStaple

JobbBindaAllaDokument, DokumentBindning

Sidutdata-kvalitet

Sidmediatyp

För N-Up ska du inte använda PrintSchemaKeywordMap på alternativvärdena.
PPD Använd PrintSchemaKeywordMap för att mappa PPD-funktioner eller alternativ till motsvarande funktioner eller alternativ för utskriftsschema. Exempel som visar hur du använder PrintSchemaKeywordMap för att mappa funktioner finns i GPD/PPD-Based Funktionsbeskrivningsändringar

För N-Up ska du inte använda PrintSchemaKeywordMap på alternativvärdena.

Lokalisera PPD-baserade drivrutiner

PPD-baserade drivrutiner stöder inte resurs-DLL:er. Därför kan det vara nödvändigt att tillhandahålla flera PPD-filer. Microsoft rekommenderar att v4-utskriftsdrivrutiner som använder PPD-konfigurationsfiler ska använda de tekniker som beskrivs i det här avsnittet för att inkludera en PPD-fil per språk.

IPrintSchemaCapabilities

IPrintSchemaFeature

IPrintSchemaOption

GPD/PPD-Based Funktionsbeskrivning Ändringar

standardfunktioner