Kommentar
Åtkomst till den här sidan kräver auktorisering. Du kan prova att logga in eller ändra kataloger.
Åtkomst till den här sidan kräver auktorisering. Du kan prova att ändra kataloger.
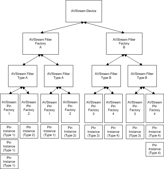
En AVStream-minidrivrutin kan tillhandahålla många olika typer av filter via en hierarki, till exempel den i följande diagram.
Elementen i den här hierarkin beskrivs i nästa avsnitt, AVStream Descriptors.