Not
Åtkomst till denna sida kräver auktorisation. Du kan prova att logga in eller byta katalog.
Åtkomst till denna sida kräver auktorisation. Du kan prova att byta katalog.
En av Direct2D:s viktigaste funktioner är att möjliggöra samverkan mellan Direct2D och andra renderingsplattformar så att utvecklare kan använda de specifika styrkorna för varje plattform utan att tvingas till kompromisser genom att välja en plattform för alla behov. Det här avsnittet sammanfattar de olika plattformar med vilka Direct2D är driftskompatibelt. Den innehåller följande avsnitt.
- GDI-samverkan
- GDI+ Samverkan
- Direct3D-samverkan
- DirectWrite-samverkan
- Windows Imaging Component (WIC) Interoperability
- Relaterade ämnen
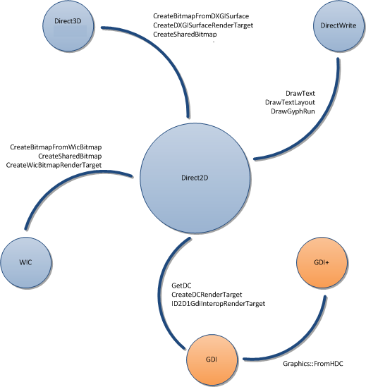
Följande diagram sammanfattar de olika plattformar med vilka Direct2D är driftskompatibelt och visar en lista över några metoder och gränssnitt som ger samverkan.
GDI-samverkan
Direct2D möjliggör dubbelriktad samverkan med GDI. Du kan använda en ID2D1DCRenderTarget för att skriva Direct2D-innehåll till en GDI-enhetskontext (DC), eller så kan du använda ID2D1GdiInteropRenderTarget för att hämta en DC-representation av ett återgivningsmål.
Mer information och exempel finns i Översikt över Direct2D- och GDI-samverkan.
GDI+ Samverkan
Du kan använda GDI+ med Direct2D på samma sätt som GDI. Du kan använda en ID2D1DCRenderTarget för att skriva Direct2D-innehåll till samma domänkontrollant som ditt GDI+-innehåll. Med den här metoden kan du börja lägga till Direct2D-innehåll i program som främst återges med hjälp av GDI+.
Du kan också använda en ID2D1GdiInteropRenderTarget för att ge åtkomst till en GDI-domänkontrollant som skriver med direct2D och sedan använda FromHDC-metoden för att skapa ett objekt. Den här metoden är användbar för program som främst renderas med Direct2D, men som har en utökningsmodell eller annat äldre innehåll som kräver möjligheten att rendera med GDI+.
Direct3D-samverkan
Direct2D kan använda ett DXGI-mål för ytåtergivning (skapat av metoden CreateDxgiSurfaceRender ) för att skriva till en IDXGISurface. Med den här åtgärden kan du lägga till 2D-bakgrunder och gränssnitt i 3D-scener och använda Direct2D-innehåll som struktur för en 3D-modell. Direct2D kan också ta en IDXGISurface och använda metoden CreateSharedBitmap för att skapa en bitmappsrepresentation.
Mer information och exempel finns i Översikt över Direct2D- och Direct3D-samverkan.
DirectWrite-samverkan
Direct2D är tätt integrerat med DirectWrite. Direct2D gör det enkelt att återge DirectWrite-innehåll genom att tillhandahålla metoderna DrawText, DrawTextLayout och DrawGlyphRun .
Windows Imaging Component (WIC) Interoperabilitet
Direct2D tillhandahåller metoderna CreateBitmapFromWicBitmap, CreateSharedBitmap och CreateWicBitmapRenderTarget för att manipulera WIC-bitmappar.
Relaterade ämnen