Not
Åtkomst till den här sidan kräver auktorisering. Du kan prova att logga in eller ändra kataloger.
Åtkomst till den här sidan kräver auktorisering. Du kan prova att ändra kataloger.
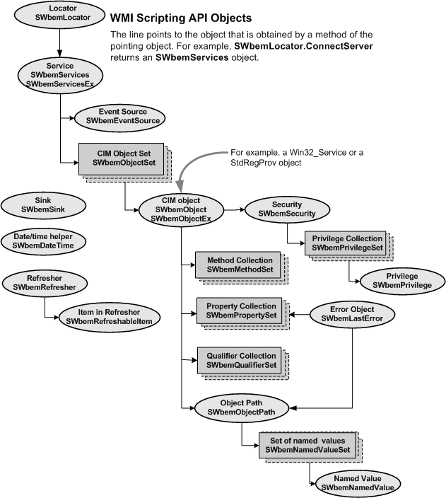
Följande diagram visar relationerna mellan WMI-skriptobjekt.
Den här webbläsaren stöds inte längre.
Uppgradera till Microsoft Edge för att dra nytta av de senaste funktionerna, säkerhetsuppdateringarna och teknisk support.
Not
Åtkomst till den här sidan kräver auktorisering. Du kan prova att logga in eller ändra kataloger.
Åtkomst till den här sidan kräver auktorisering. Du kan prova att ändra kataloger.
Följande diagram visar relationerna mellan WMI-skriptobjekt.