Kommentar
Åtkomst till den här sidan kräver auktorisering. Du kan prova att logga in eller ändra kataloger.
Åtkomst till den här sidan kräver auktorisering. Du kan prova att ändra kataloger.
Windows-undersystemet för Linux (WSL) är nu öppen källkod.
Koden som driver WSL finns på GitHub: microsoft/WSL-versioner.
Lär dig vad det innebär, hur du laddar ned WSL, skapar från källkod och översikt över WSL-komponenter med mera.
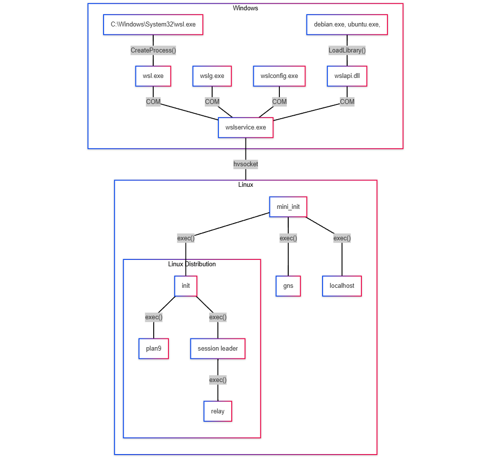
Komponentöversikt
WSL består av en uppsättning distributionskomponenter. Vissa körs i Windows och vissa körs på den virtuella WSL 2-datorn.
WSL:s kod kan delas upp i följande huvudområden:
Kommandoradsexekverbara filer som är startpunkterna för att interagera med WSL:
wsl.exe,wslconfig.exe, ochwslg.exe. Det här är processer som körs frånC:\\Windows\System32\wsl.exe>CreateProcess().WSL-tjänsten som startar WSL Virtual Machine (VM), startar installerade Linux-distributioner, monterar filåtkomstresurser med mera:
wslservice.exe.Linux-init- och daemonprocesser, binärfiler som körs i Linux för att tillhandahålla WSL-funktioner:
initför start,gnsför nätverk,localhostför portvidarebefordring osv.Fildelning av Linux-filer till Windows med WSL:s plan9-serverimplementering:
plan9.
Läs mer om varje komponent på WSL:s dokumentwebbplats med öppen källkod: wsl.dev.
WSL-källkoden stöds av dessa ytterligare komponenter med öppen källkod:
- microsoft/wslg: Gör det möjligt för Windows-undersystemet för Linux att inkludera stöd för Wayland- och X-serverrelaterade scenarier: Det grafiska användargränssnittet (GUI) för att köra Linux-appar med ett användargränssnitt (inte bara på kommandoraden).
- microsoft/WSL2-Linux-Kernel: Källan för Linux-kerneln som används i Windows-undersystemet för Linux 2 (WSL2): WSL2 Linux-kerneln.
Följande komponenter är fortfarande en del av Windows-avbildningen och är inte öppen källkod just nu:
-
Lxcore.sys: drivrutinen på kernelsidan som driver WSL 1 -
P9rdr.sysochp9np.dll: De komponenter som kör\\wsl.localhostfilsystemets omdirigering (från Windows till Linux)
Mer information om historiken och communityn bakom WSL med öppen källkod finns i bloggmeddelandet från Microsoft Build 2025: Windows-undersystemet för Linux är nu öppen källkod av Pierre Boulay
Besök WSL-lagringsplatsen på GitHub för att bidra: microsoft/WSL.
Windows Subsystem for Linux