หมายเหตุ
การเข้าถึงหน้านี้ต้องได้รับการอนุญาต คุณสามารถลอง ลงชื่อเข้าใช้หรือเปลี่ยนไดเรกทอรีได้
การเข้าถึงหน้านี้ต้องได้รับการอนุญาต คุณสามารถลองเปลี่ยนไดเรกทอรีได้
Windows Subsystem for Linux (WSL) is now Open Source.
The code that powers WSL is available at GitHub: microsoft/WSL Releases.
Learn what this means, how to download WSL, build from source code, and overview of WSL components, and more.
Component overview
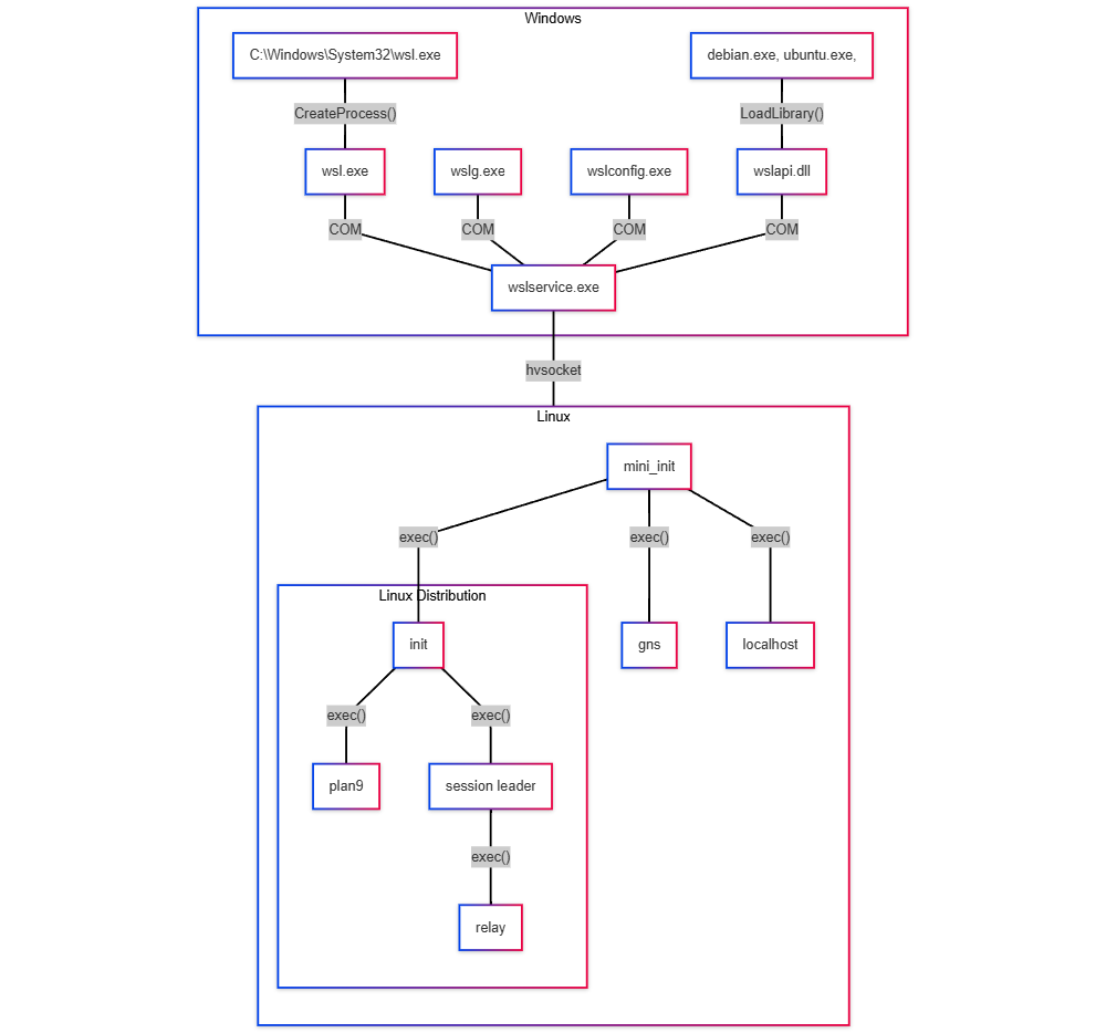
WSL is made of a set of distribution components. Some run in Windows, and some run inside the WSL 2 virtual machine.
WSL’s code can be broken up into these main areas:
Command line executables that are the entry points to interact with WSL:
wsl.exe,wslconfig.exe, andwslg.exe. These are processes run fromC:\\Windows\System32\wsl.exe>CreateProcess().The WSL service that starts the WSL Virtual Machine (VM), starts the installed Linux distributions, mounts file access shares and more:
wslservice.exe.Linux init and daemon processes, binaries that run in Linux to provide WSL functionality:
initfor start up,gnsfor networking,localhostfor port forwarding, etc.File sharing Linux files to Windows with WSL’s plan9 server implementation:
plan9.
Learn more about each component at the WSL Open Source docs site: wsl.dev.
The WSL source code is supported by these additional open sourced components:
- microsoft/wslg: Enabling the Windows Subsystem for Linux to include support for Wayland and X server related scenarios: The Graphical User Interface (GUI) to run Linux apps with a UI (not just in the command line).
- microsoft/WSL2-Linux-Kernel: The source for the Linux kernel used in Windows Subsystem for Linux 2 (WSL2): The WSL2 Linux kernel.
The following components are still part of the Windows image and are not open sourced at this time:
Lxcore.sys: the kernel side driver that powers WSL 1P9rdr.sysandp9np.dll: The components which run the\\wsl.localhostfilesystem redirection (from Windows to Linux)
For more about the history and community behind open sourcing WSL, see the blog announcement from Microsoft Build 2025: The Windows Subsystem for Linux is now open source by Pierre Boulay
Visit the WSL repo on GitHub to contribute: microsoft/WSL.
Windows Subsystem for Linux